EasyManua.ls Logo

Whirlpool WOS51EC0H - Page 55

Whirlpool WOS51EC0H
84 pages
Print Icon
To Next Page IconTo Next Page
To Next Page IconTo Next Page
To Previous Page IconTo Previous Page
To Previous Page IconTo Previous Page
Loading...
For Service Technician Use Only
COMPONENT TESTING
Whirlpool
®
Smart Wall Ovens
n
3-7
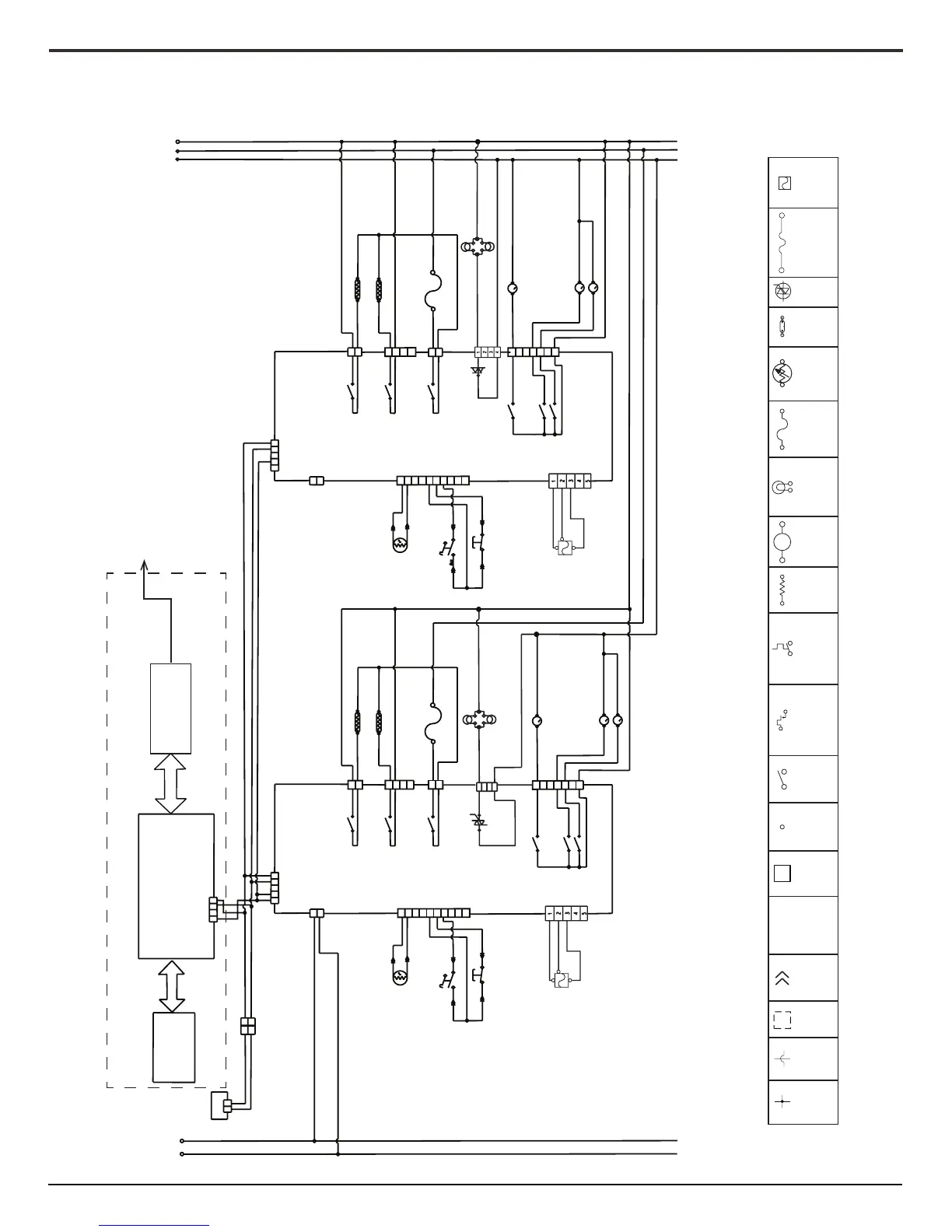
Wiring diagram for models WOD51EC0H and WOD51EC7H
Keypad
User Interface
J1
P1
213
4
YL
BR
OR
NL1
EOL
1
2
GN
RD/WH
GN
RD/WH
2
1
2
1
P1
1
BR
OR
YL
23
4
5
WH
1
2
J8
Upper Copernicus
Appliance Manager
Sensor
V
V
Oven Temperature
BU
TN
Motor Latch Switch
Door Switch
BR
OR/BK
BR YL
OR
1
Lower Copernicus
Appliance Manager
23
4
5
P1
1
2
J8
WH
RD
N
L2
L1
BK
BK
WH
WH
RD
BK
1
2
3
4
5
6
7
8
9
10
P3
K11
K10
K3
BU
PX4
1
2
PX1
1
2
BU
Broil - 3600W
BU
RD
Bake - 2800W
RD
3
4
RD
PX3
1
2
BK
RD
RD/WH
Temperature Limiter
K4
Open Temp 338F (170C)
K7
K8
1
2
3
4
5
6
7
P5
YL
GY
GY/BK
HS Cooling Fan
Motor Door Latch
WH
LS Cooling Fan
WH
BK
Lower Oven
Sensor
M
Temperature
M
M
V
V
TN
LO Motor Latch Switch
P3
1
BR
Lower Door Switch
OR/BK
2
3
4
5
6
7
8
9
10
K4
K7
K8
1
2
3
4
5
6
7
P5
YL
GY
GY/BK
M
M
M
LO HS Cooling Fan
LO LS Cooling Fan
K11
K10
Lower Motor Door Latch
K3
1
2
PX4
1
2
PX3
1
2
3
4
PX1
BU
RD
WH
BU
Lower Broil - 3600W
BU
RD
Lower Bake - 2800W
RD
Win/Power
Lower Temperature Limiter
Open Temp 338F (170C)
R
YL
BK
Hall
P4
Sensor
R
YL
BK
P4
Hall
Sensor
WH
WH
Upper Oven Lights
WH
BK
TR1
P7
1
2
3
4
Lights
BK
Lower Oven
TR1
Thermo Fuse
LEGEND
Indicator
Light
ThermistorNon-Resettable
Fuse
Connection No
Connection
On
Some
Models
In-Line
Connection
Connector P2,
Position 1
Circuitry
Enclosed
Within
Terminals Single
Switch
Thermal Switch
(opens on
heat rise)
Thermal Switch
(closes on
heat rise)
Resistor
or Element
Motor Incandescent
Light
Triac
P2-1
M
Hall Effect
Sensor
WiFi
Antenna
HMI

Related product manuals