EasyManua.ls Logo

Williamson Series 2 - Field Wiring

Default Icon
48 pages
Print Icon
To Next Page IconTo Next Page
To Next Page IconTo Next Page
To Previous Page IconTo Previous Page
To Previous Page IconTo Previous Page
Loading...
17
Part Number 550-142-785/0812
GWI
Series 2 Gas-Fired Water Boilers – Boiler Manual
Foryoursafety,turnoffelectricalpowersupplyat
serviceentrancepanelbeforemakinganyelectrical
connectionstoavoidpossibleelectricshockhazard.
Failure to do so can cause severe personal injury
or death.
WiringmustbeN.E.C.Class1.
If rollout thermal fuse element wire as supplied
withboilermustbereplaced,type200°Cwireor
equivalentmustbeused.Ifotheroriginalwiringas
supplied with boiler must be replaced, use only type
105°Cwireorequivalent.
Boilermustbeelectricallygroundedasrequiredby
NationalElectricalCodeANSI/NFPA70-latestedition.
Electrical installation must comply with:
1. NationalElectricalCodeandanyothernational,state,provin-
cial or local codes or regulations.
2. InCanada,CSAC22.1CanadianElectricalCodePart1,and
any local codes.
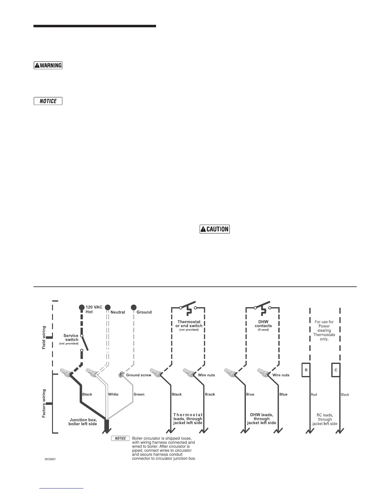
Wiring connections
Boiler is shipped with controls completely wired. See wiring dia-
gram on page 24 and 25fordetails.Circulatorisshippedloose,
butwiringharnessispre-attachedtotheboiler.Connectwiresin
circulatorjunctionbox.
Thermostat
1. Connectthermostatasshownonwiringdiagramonboiler.
2. Installoninsidewallawayfrominuencesofdrafts,hotorcold
waterpipes,lightingxtures,television,sunraysorreplaces.
3. If thermostat has a heat anticipator,set heat anticipatorin
thermostattomatchpowerrequirementsofequipmentcon-
nectedtoit.Ifconnecteddirectlytoboiler,seeWiringdiagrams,
6 Field wiring
page 24 and 25,foranticipatorsetting.Forotherdevices,see
manufacturer’sspecications.Wiringdiagramonboilergives
settingforcontrolmoduleandgasvalve.Alsoseeinstructions
with thermostat.
DHW (if used)
ConnectDHWaquastatasshowninwiringbelow.Economy
functionisn’tutilizedwithDHWinput.
R & C Connections (if used)
24Vacleadsshouldbeusedforpowerstealingthermostatsonly!
Junction box (furnished)
1. Connect120VACpowerwiring(Figure 15).
2. Fuseddisconnectorserviceswitch(15amp.recommended)
maybemountedonthisbox.Forthoseinstallationswithlocal
codeswhichprohibitinstallationoffuseddisconnectorservice
switchonboiler,installa2x4coverplateontheboilerjunction
boxandmounttheserviceswitchremotelyasrequiredbythe
code.
Wiring multiple zones
Seezonevalvemanufacturer’sliteratureforwiringandapplication.
Aseparatetransformerisrequiredtopowerzonevalves.Zoning
withcirculatorsrequiresarelayforeachcirculator.
DO NOT connect directly from 3-wire zone
valves to the T-T terminals on the boiler
.
When using 3-wire zone valves, install an isolation
relay.Connectthezonevalveendswitchwiresto
theisolationrelaycoil.Connecttheisolationrelay
contact across the boiler T-T terminals. Failure to
comply can result in damage to boiler components
or cause unreliable operation, resulting in severe
property damage.
Figure 15 Field wiring connections — service switch, DHW (if used) and thermostat (or end switch) provided by installer