EasyManua.ls Logo

Winmate IB70 - Otherboard

Winmate IB70
110 pages
Print Icon
To Next Page IconTo Next Page
To Next Page IconTo Next Page
To Previous Page IconTo Previous Page
To Previous Page IconTo Previous Page
Loading...
IB70 Motherboard User Manual
5
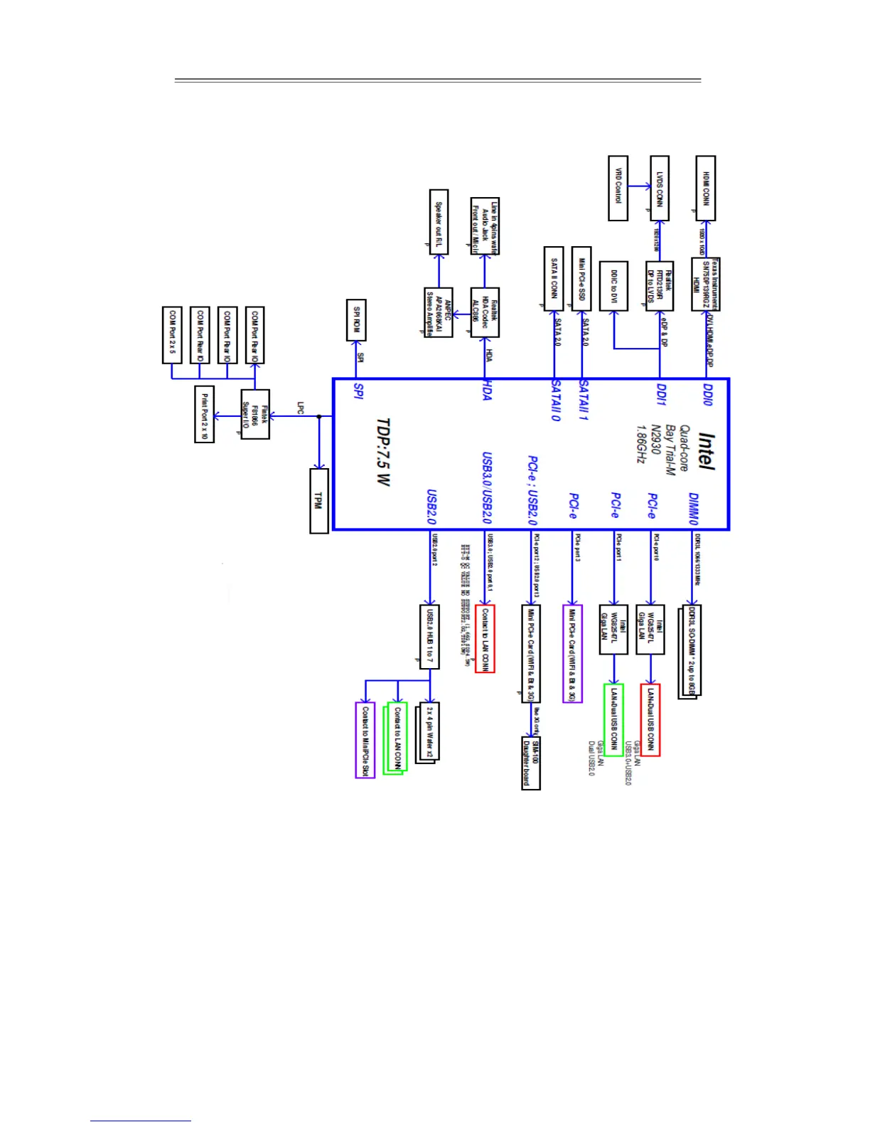
Function block (V110)