EasyManua.ls Logo

Wittenborg FB 7100 PLUS - Page 70

Wittenborg FB 7100 PLUS
88 pages
Print Icon
To Next Page IconTo Next Page
To Next Page IconTo Next Page
To Previous Page IconTo Previous Page
To Previous Page IconTo Previous Page
Loading...
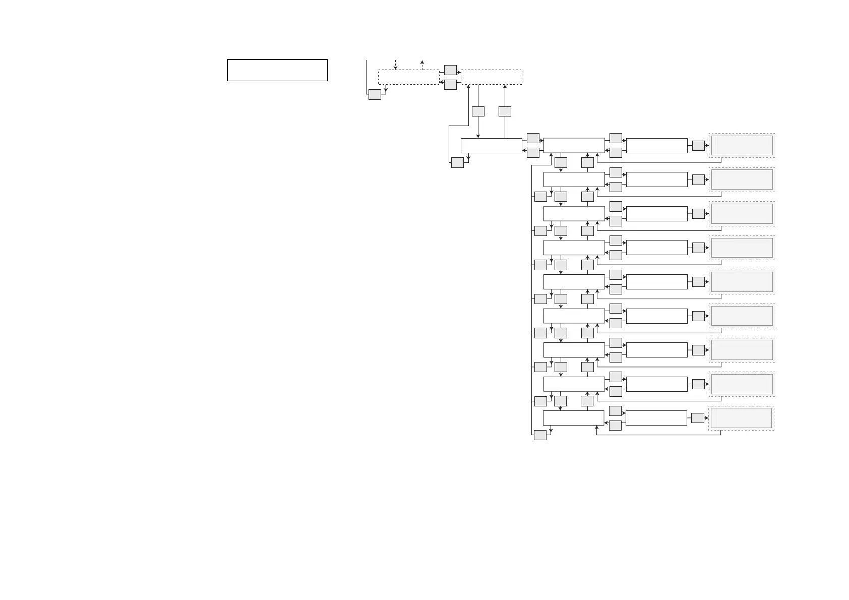
Additional routines
66 FB 7100 PLUS 10.2011
Please wait
Printing
in progress
OK
Please wait
Printing
in progress
OK
Please wait
Printing
in progress
OK
Please wait
Printing
in progress
OK
Please wait
Printing
in progress
OK
Please wait
Printing
in progress
OK
Sel
Esc
Esc
Printing audit
Continue
?
Printing audit
Continue
?
Printing audit
Continue
?
Printing audit
Continue
?
Sel
OK
Sel
OK
Sel
OK
Sel
OK
Printing audit
Continue
?
Sel
OK
Printing audit
Continue
?
Sel
OK
Sel
Esc
Selections Counters
Overall
v ^
Time Bands
v
^
Free Vend
v ^Esc
Esc
Discounts
v ^
Esc
Errors
v ^
Esc
Please wait
Printing
in progress
OK
Printing audit
Continue
?
Sel
OK
v ^
Esc
Cash Audit
Printing Not resettable
Esc
v ^
Resettable
Printing audit
Continue
?
Sel
OK
Please wait
Printing
in progress
OK
Test Audit
Esc
v^
Esc
Printing audit
Continue
?
Sel
OK
Please wait
Printing
in progress
OK
Group Counters
Esc
v
^
Diagram continued

Table of Contents

Related product manuals