EasyManua.ls Logo

Worcester Greenstar CDi Compact - PROTECTION FUNCTION

Worcester Greenstar CDi Compact
72 pages
Print Icon
To Next Page IconTo Next Page
To Next Page IconTo Next Page
To Previous Page IconTo Previous Page
To Previous Page IconTo Previous Page
Loading...
FAULT FINDING AND DIAGNOSIS
6 720 803 800 (2012/11) 57
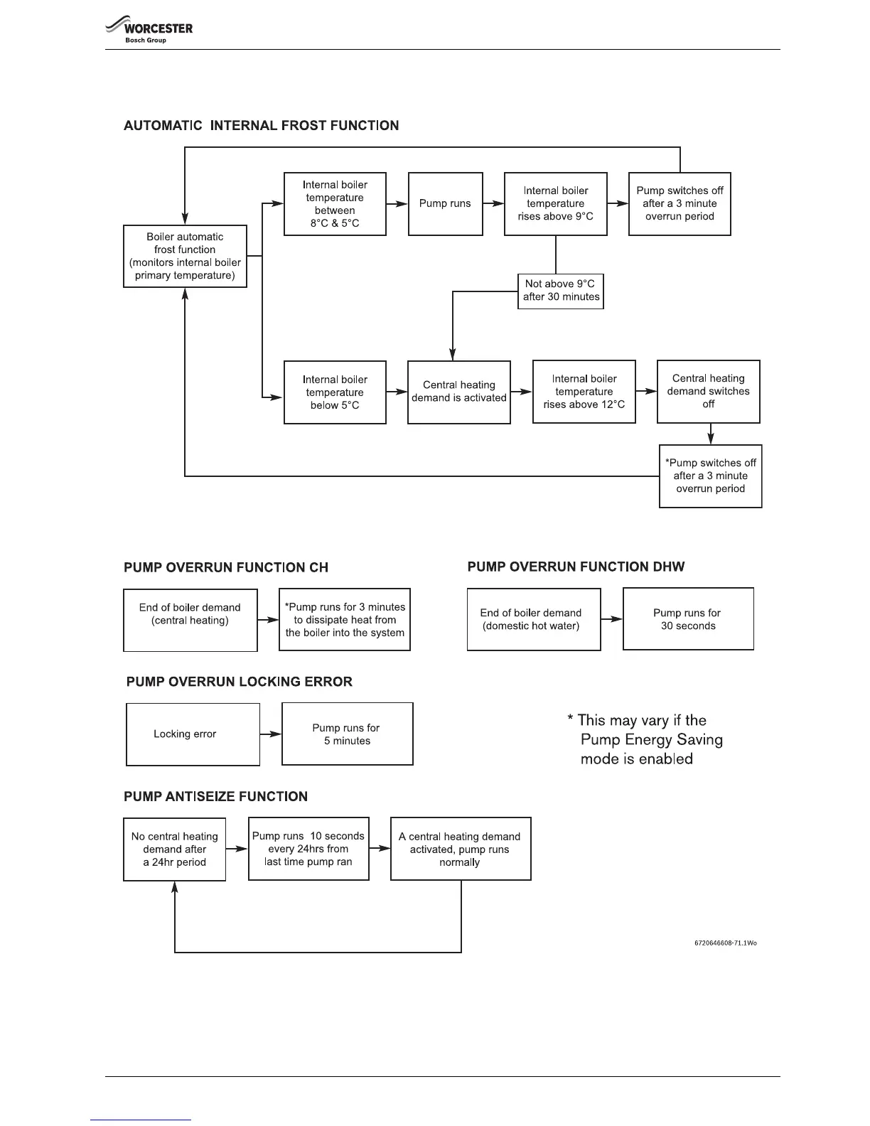
7.4 PROTECTION FUNCTION
Fig. 125 Protection function

Table of Contents

Related product manuals