EasyManua.ls Logo

Yamaha F60C - ECM (Electric Control Module)

Yamaha F60C
305 pages
Print Icon
To Next Page IconTo Next Page
To Next Page IconTo Next Page
To Previous Page IconTo Previous Page
To Previous Page IconTo Previous Page
Loading...
6C13G11
1-10
1
2
3
4
5
6
7
8
9
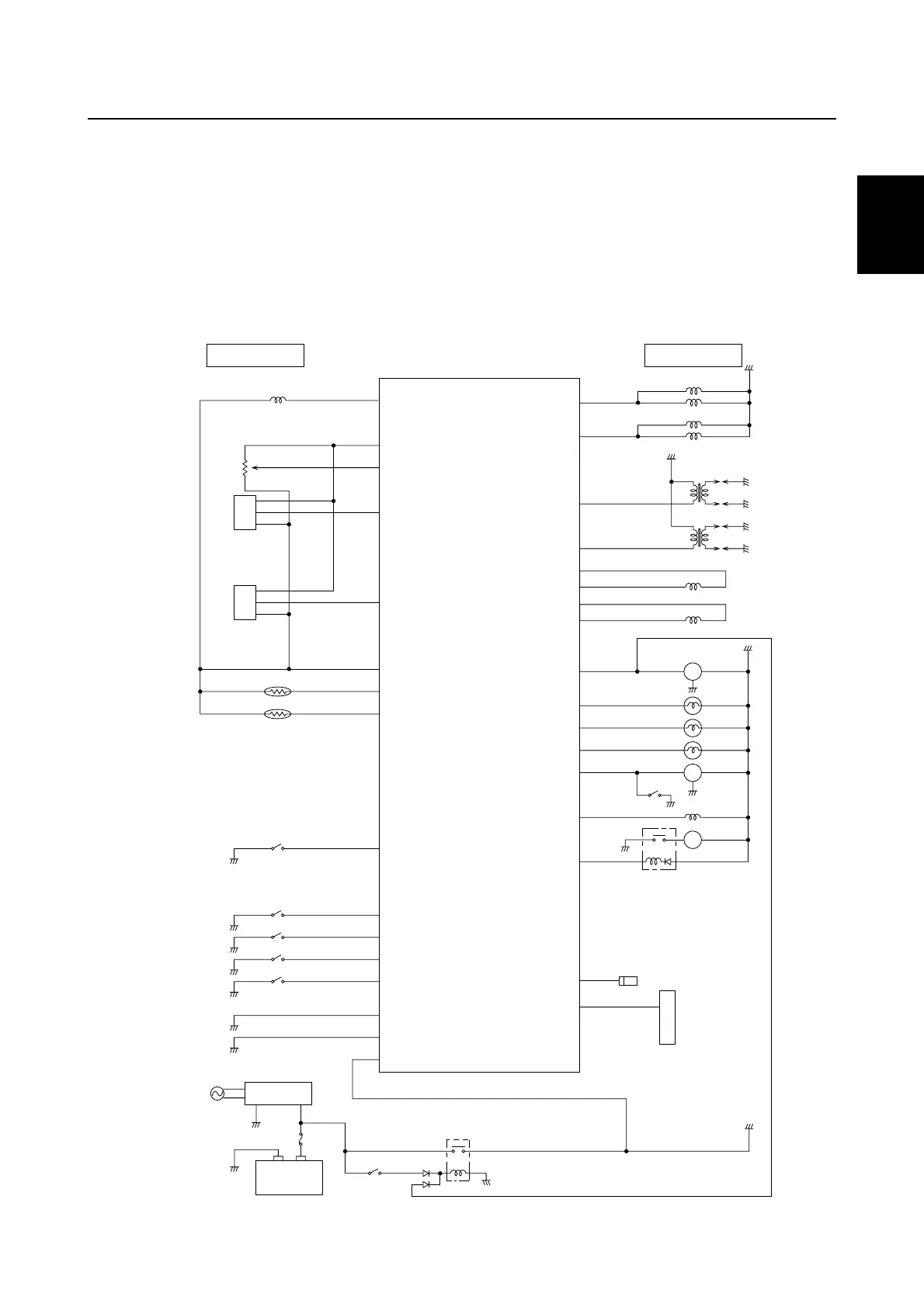
ECM (Electric Control Module)
This engine is controlled by the ECM to obtain precision combustion under various operations, and
can realize high power output, low fuel consumption, and low emission.
The ECM controls the ignition timing, fuel injection timing, and the fuel injection volume, and
ensures that the optimum ignition timing and air and fuel ratio can be achieved in all operating con-
ditions such as engine starting, normal operation, and quick acceleration.
The self-diagnosis function is incorporated into the ECM and can be easily found a malfunction
point by a personal computer with the optional software installed.
P
BZ
T
40
16
36
17
46
31
38
48
34
27
10
28
29
14
5
15
3
4
18
1
23
6
20
21
7
26
8
25
9
11
24
45
13
Pulser coil
Power source for sensors
Throttle position
sensor
Intake air pressure
sensor
Cooling water pressure sensor
Ground for sensors
Intake air temperature sensor
Cooling water temperature sensor
Shift position switch
Engine stop lanyard switch
Oil pressure switch
Variable trolling RPM switch (UP)
Variable trolling RPM switch
(DOWN)
Ground for ECM
Ground
Battery (+)
Fuel injectors #1, #4
Fuel injectors #2, #3
Ignition coil #1, #4
Ignition coil #2, #3
Idle speed control (S1)
Idle speed control (S2)
Idle speed control (S3)
Idle speed control (S4)
Tachometer
Oil pressure warning
indicator
Overheat
warning
indicator
Check engine warning
indicator
Buzzer/DES switch
Solenoid valve
Fuel pump relay
Diagnosis
DES switch
Rectifier Regulator
Engine start switch
Battery
Flywheel
magnet
Main relay
+
OUTPUTINPUT
Self-diagnosis
Main relay
Relay
Power for diagnosis lamp
S6C11160
Features and benefits

Table of Contents

Other manuals for Yamaha F60C

Related product manuals