EasyManua.ls Logo

Yamaha XP5000 - High-Impedance Speaker Connections (XP7000;3500); XP7000 70 V Line Output; XP3500 100 V Line Output

Yamaha XP5000
22 pages
Print Icon
To Next Page IconTo Next Page
To Next Page IconTo Next Page
To Previous Page IconTo Previous Page
To Previous Page IconTo Previous Page
Loading...
10
XP7000/XP5000/XP3500/XP2500/XP1000 Owner’s Manual
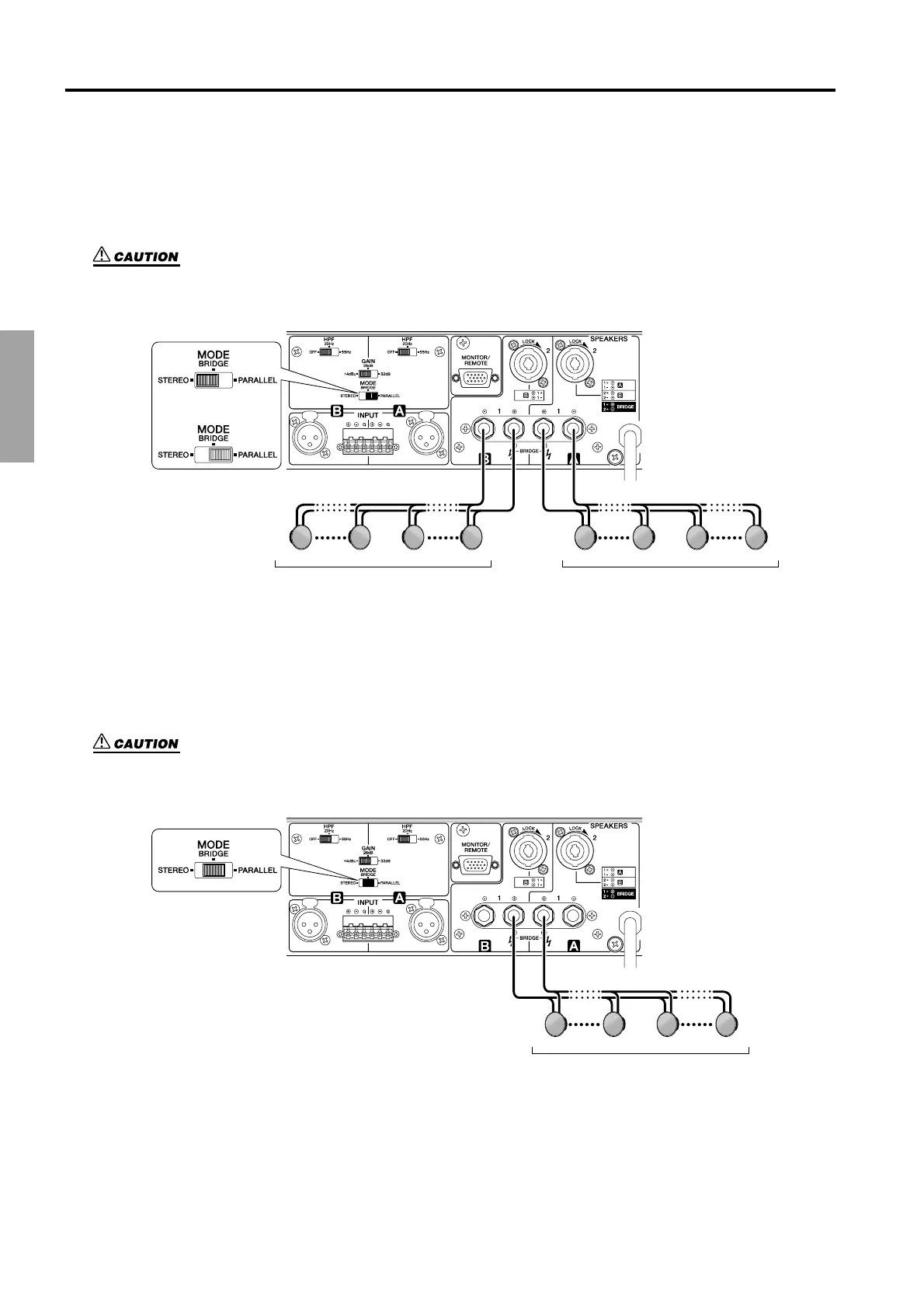
High-impedance speaker connections
(XP7000/3500 only)
The XP7000 enables you to connect in stereo or parallel fashion multiple high-impedance speakers that support 70V line
output.
The number of speakers that can be connected varies depending on the speaker’s rated input. You can connect speakers with
a total rated input per channel of up to 625 W.
For example, if you are using speakers with a rated input of 10 W and 15 W, you can connect up to 31 speakers at 10 W (for
310W), and 21 speakers at 15 W (for 315 W). The total is 625 W per channel.
Be sure to use speakers that support the XP7000’s line-out voltage of 70 V.
The XP3500 enables you to connect in bridge fashion multiple high-impedance speakers that support 100V line output.
You can connect speakers with a total rated input of up to 625 W.
Be sure to use speakers that support the XP3500’s line-out voltage of 100 V.
121131 131121
15W 15W 10W 10W
10W 10W 15W 15W
Total rated input of speakers: 625 W (maximum)
15W x 21 speakers (315W) 10W x 31 speakers (310W)
Total rated input of speakers: 625 W (maximum)
10W x 31 speakers (310W) 15W x 21 speakers (315W)
or
131121
10W 10W 15W 15W
Total rated input of speakers: 625 W (maximum)
10W x 31 speakers (310W) 15W x 21 speakers (315W)

Related product manuals