EasyManua.ls Logo

Yamaha XP5000 - Block Diagram; XP7000;XP5000 Internal Structure

Yamaha XP5000
22 pages
Print Icon
To Next Page IconTo Next Page
To Next Page IconTo Next Page
To Previous Page IconTo Previous Page
To Previous Page IconTo Previous Page
Loading...
16 XP7000/XP5000/XP3500/XP2500/XP1000 Owner’s Manual
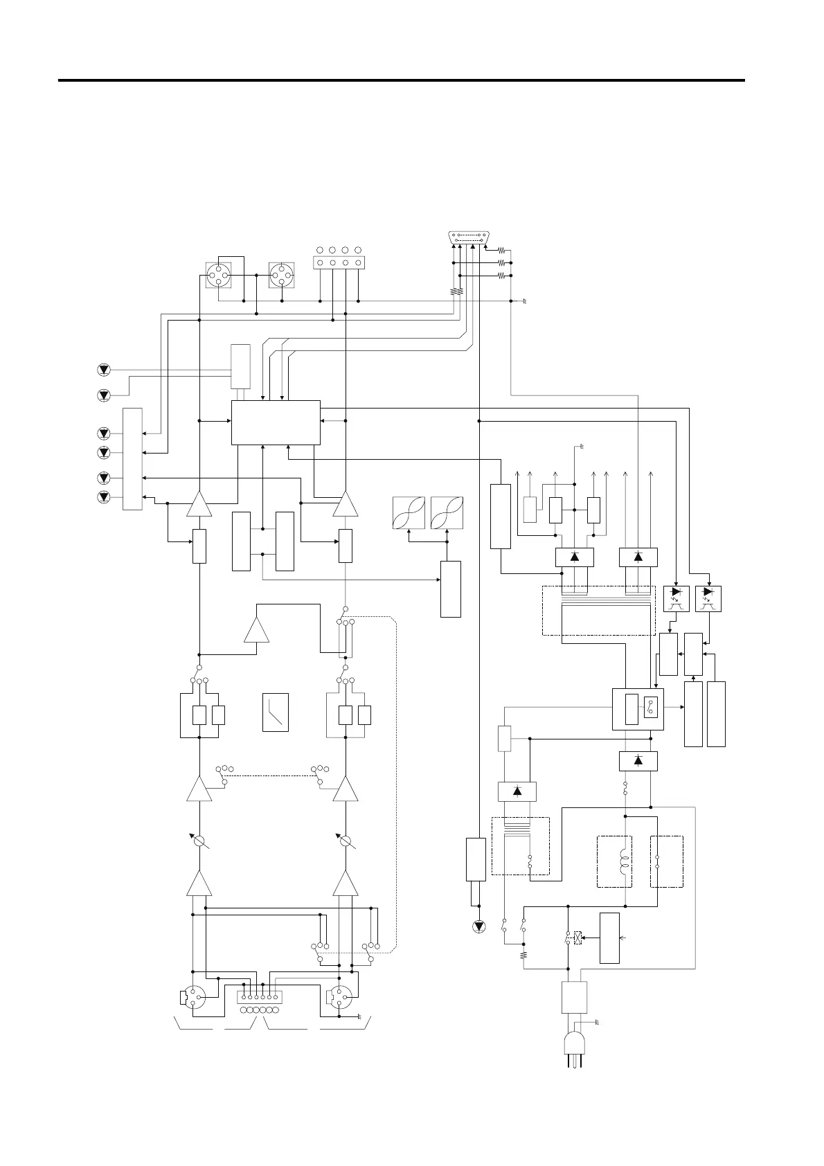
Block Diagram
XP7000/XP5000
INPUT
Euroblock
XLR
XLR
[+22dBu MAX]
CH A
CH B
G
+
+
G
3
12
3
12
HA
INV
PA
ACL
+90˚C
+60˚C
+90˚C
+100˚C
+60˚C
PR
SPEAKON
SPEAKON
B OUTPUT LEVEL
A OUTPUT LEVEL
MUTE
PROTECT STATUS
STANDBY
Model ID
5way
+
+
CH B-2
CH A-1
(A+B BRIDGE)
CH B-1
CH A-2
(A+B BRIDGE)
DATA PORT
(MONITOR/REMOTE)
OUTPUT
(SPEAKERS)
TM
A MUTE
B MUTE
A MUTE
TEMP
SHUTDOWN
B DC
A DC
APS
B MUTE
LED DRIVE
CIRCUIT
BPS
ASIG
BCL
RE
CH A CH B CH A
LED DRIVE CIRCUIT
CH B
TEMP PROTECTION
SIGNALCLIP/LIMIT
RE GR GR RE RE
BSIG
TEMPERATURE
SENSOR
TEMPERATURE
SENSOR
PROTECTION
CIRCUIT
FAN CONTROL
CIRCUIT
POWER ON
DETECT CIRCUIT
LIMITER
LIMITER
PA
+5V +5
+B
+15
–15
–B
–24
+24
+15V
–15V
+15V
U, A
destination
J, H
destination
GAIN
HA
BA
BA
CH A ATT
CH B ATT
MODE
LED DRIVE
CIRCUIT
PO
SBY
POWER/STANDBY
POWER SW
LINE
FILTER
RELAY DRIVE
CIRCUIT
RELAY
Thermal
cutoff
SUB TRANS
SWITCHING
MAIN TRANS
DRIVER
OVERCURRENT
DETECT CIRCUIT
SHUTDOWN
CIRCUIT
LATCH
CIRCUIT
TEMPERATURE
SENSOR
FG
+24
GR/OR (GR+RE)
+4dBu
+26dB
+32dB
55Hz
OFF
20Hz
HPF
20Hz
HPF
55Hz
55Hz
HPF 12dB/oct
OFF
20Hz
HPF
20Hz
HPF
55Hz
+4dBu
+26dB
+32dB
STEREO
PARALLEL
BRIDGE
STEREO
PARALLEL
BRIDGE
STEREO
PARALLEL
BRIDGE
FAN
(L)
FAN
(R)
1+
2+
1–
2–
1+
2+
1–
2–

Related product manuals