EasyManua.ls Logo

Yamaha XP5000 - XP3500;XP2500;XP1000 Block Diagram; Internal Circuitry Overview

Yamaha XP5000
22 pages
Print Icon
To Next Page IconTo Next Page
To Next Page IconTo Next Page
To Previous Page IconTo Previous Page
To Previous Page IconTo Previous Page
Loading...
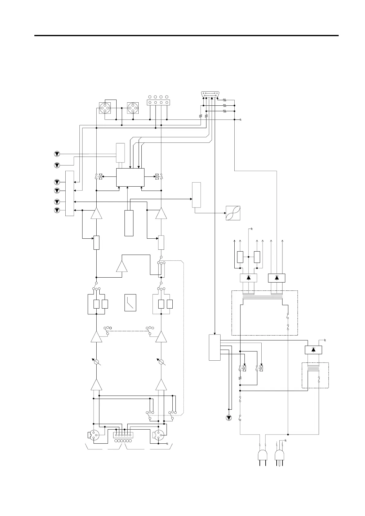
XP7000/XP5000/XP3500/XP2500/XP1000 Owner’s Manual 17
XP3500/XP2500/XP1000
INPUT
Euroblock
XLR
XLR
[+22dBu MAX]
CH A
CH B
G
+
G
+
3
12
3
12
HA
INV
PA
ACL
+90˚C
130˚C
+60˚C
B RY
B DC
A DC
A RY PR
SPEAKON
SPEAKON
B OUTPUT LEVEL
A OUTPUT LEVEL
MUTE
PROTECT STATUS
STANDBY
Model ID
5way
+
+
CH B-2
CH A-1
CH B-1
(A+B BRIDGE)
CH A-2
(A+B BRIDGE)
DATA PORT
(MONITOR/REMOTE)
OUTPUT
(SPEAKERS)
TM
A MUTE
B MUTE
BPS
APS
TEMP
ASIG
BCL
RE
CH A CH B CH A
LED DRIVE CIRCUIT
CH B
TEMP PROTECTION
SIGNALCLIP/LIMIT
RE GR GR RE RE
SP RELAY
BSIG
TEMPERATURE
SENSOR
LED DRIVE
CIRCUIT
FAN CONTROL
CIRCUIT
PROTECTION
CIRCUIT
LIMITER
LIMITER
PA
+24
–24
+B
–B
+15
–15
–15V
Thermal
cutoff
Thermal
cutoff
RELAY 1
RELAY 2
Thermal
protector
+15V
MAIN TRANS
SUB TRANS
FAN
GAIN
HA
BA
BA
CH A ATT
CH B ATT
MODE
PO
SBY
RELAY & LED
DRIVE CIRCUIT
POWER/STANDBY
POWER SW
J destination only
Except J destination
FG
GR/OR (GR+RE)
STEREO
+4dBu
+26dB
+32dB
55Hz
OFF
20Hz
HPF
20Hz
HPF
55Hz
55Hz
HPF 12dB/oct
OFF
20Hz
HPF
20Hz
HPF
55Hz
+4dBu
+26dB
+32dB
PARALLEL
BRIDGE
STEREO
PARALLEL
BRIDGE
STEREO
PARALLEL
BRIDGE
SP RELAY
1+
2+
1–
2–
1+
2+
1–
2–

Related product manuals