EasyManua.ls Logo

YASKAWA motoman NX100

YASKAWA motoman NX100
405 pages
To Next Page IconTo Next Page
To Next Page IconTo Next Page
To Previous Page IconTo Previous Page
To Previous Page IconTo Previous Page
Loading...
7.3 CPU Unit
7-15
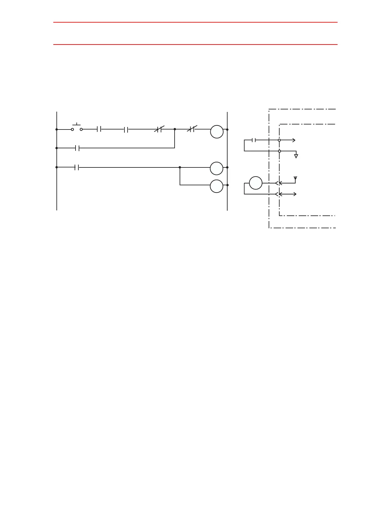
Example of Start Sequence Circuit from External Device
Only the rising edge of the external start signal is valid. This signal starts the manipulator.
Reset this signal with the interlock configuration that determines if operation can start and with
the playback (RUNNING) signal confirming that the manipulator has actually started moving.
External!Start
!!!!!Input
!!!!(20010)
Running!Output
(30010),!etc.
+24VU
OVU
-B7
-B1
-B8
-B18
X6
Running,!etc.
X4
Ex.!Start
Command
CN09
NX100
JANC-NIF01
Robot!I/F!Unit
Note:!Number!in!(!!)!means!output!signal!number!assigned!to!NIO01.
PL
X5
Running
Confirmation
Running
X6!(30010)
X3
X4
Start
(Command)
X5
Running
Confirmation
Alarm/Error
Occuring
(30013)
Play!mode
select
(30016)
While
Servo!ON
(30011)
Run!PB

Other manuals for YASKAWA motoman NX100

Related product manuals