EasyManua.ls Logo

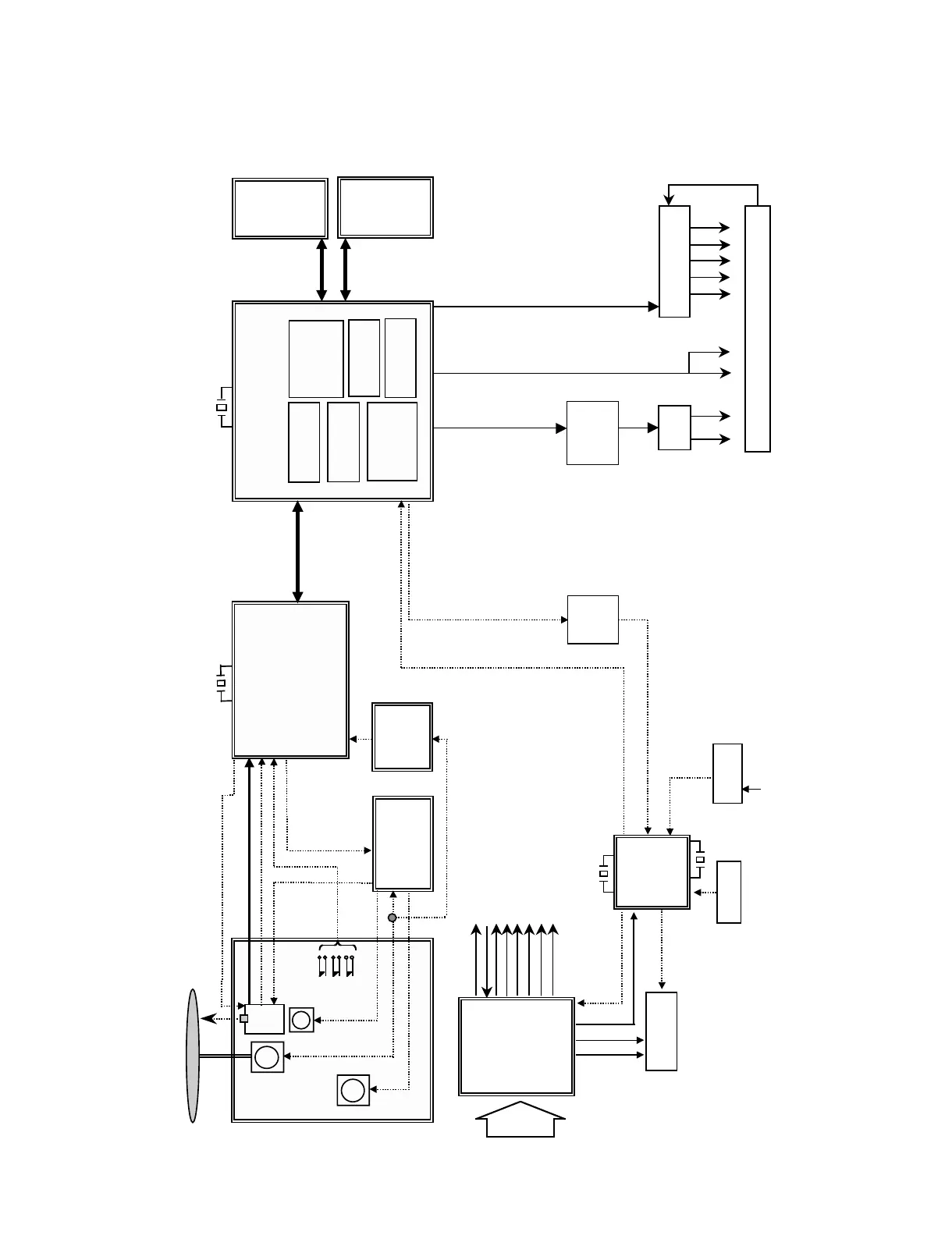
Zenith XBV443 - Block Diagrams; DVD Overall Block Diagram

Zenith XBV443
108 pages
Print Icon
To Next Page IconTo Next Page
To Next Page IconTo Next Page
To Previous Page IconTo Previous Page
To Previous Page IconTo Previous Page
Loading...
3-67
BLOCK DIAGRAMS
1. DVD OVERALL BLOCK DIAGRAM
M
M
DISC
Spindle
Motor
Loading
Motor
OPEN S/W
CLOSE S/W
LIMIT S/W
DECK MECHANISM
Video Out
2ch Audio Out
VF+
AC IN
POWER
BOARD
VF-
-27V
+8V
+5.3VA
+5V
+3.3V-M1
IC401
PCM1742KE
AUDIO
2ch DAC
IC402
OP AMP
M64580
R
VIDEO
Y
Pr
POWER
CONTROL
IC201
L6560
Motor Driver
PICK
UP
IC202
STL6317
CD / DVD DSP
Pb
IC501
VCR U-com
FL DISPLAY
KEY Input
+12_A
DSP/MPEG(1.8 Regulator)
X501
32.768KHz
X-TAL
Memory Interface
Diagnostics Controller
Frontend
Interface
IC602
SDRAM
64Mbit
16bit x 4
Micro
Processor
Video Encoder
& DAC
Super Jack
IC609
MM1623
VIDEO FILTER / BUFFER
IC603
8M
Flash
Memory
X201
20 MHz
X-TAL
ADAC-ENA_2CH
DAC_PCMOUT3
ADAC_DATA
ADAC_CLOCK
DAC_RST
DAC_SCLK
DAC_LRCK
DAC_PCM_CLK
RC501
Remocon
Receiver
Remote
Controller
Power-Control
+3.3V
MPEG(1.8 Regulator)
RF IC/Pick-up/Motor Drive/MD/Audio ADC/DAC
Front U-com/Buffer IC/Reset IC
Audio OP AMP
Motor Drive IC
VCR U-com
VCR U-com
IC604
74HCT244
Level Shift
RF Signal A/B/C/D/E/F
LM+, LM-
M
Feeding
Motor
FM+, FM-
FACT
TACT
Actuator mute
Spindle on
Vref
PC(O)
Loading Control
DVD_LD, CD_LD
F+/F-/T+/T-
SPM+, SPM-
PSEL0, PSEL1
IC203
NJM3414
FG Generation
Block
Audio DSP
IC601
STI5589
MPEG DECODER
X601
27 MHz
X-TAL
DSP_RST
IRQ2
IIC_DATA
IIC_CLK
RS_ECCB_START
RS_DATA
RS_DVALID
RS_BCLK
RS_ERROR_EN
RS_ERROR
CVBS
C (for S-Video)
Y (for S-Video)
Y/G (Component Video)
Pb(B) (Component Video)
Pr(R) (Component Video)
SMI_CS[0:1]
SMI_RAS
SMI_CAS
SMI_WE
SMI_DQML
SMI_DQMU
SMI_CLKIN
SMI_CLKOUT
SMI_DATA[0:15]
SMI_ADR[0:13]
Top BOOT
CPU_ADR[1:21]
CPU_DATA[0:15]
FLASH_CE
FLASH_OE
WE
L
Digital Audio Out
Coxial
Optical
SPDIF
DVD_CLK
/FLD_CS
DVD_DATA
/MRESET
VCR_DATA
MPEG Decoder
Sub-picture
OSD
Audio Decoder
X502
14.31818MHz
X-TAL
To VCR BLOCK
VIDEO SIGNAL
DVW-7000

Table of Contents

Related product manuals