EasyManua.ls Logo

A.E.B. Leonardo 175 - Esquema de Instalação

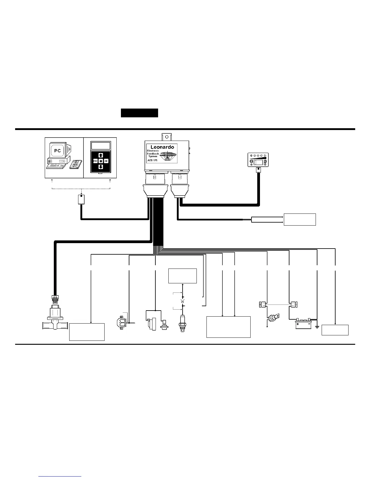
A.E.B. Leonardo 175
Print Icon
To Next Page IconTo Next Page
To Next Page IconTo Next Page
To Previous Page IconTo Previous Page
To Previous Page IconTo Previous Page
Loading...
Esquema de instalação
“Leonardo” Código 175
Português
Is175 Rev. 240102 - 1
Pag.86
MOTOR
PASSO - PASSO
AO
CONTA - ROTAÇÕES
OU AO NEGATIVO
BOBINE
CASTANHO AZÚL - AMARELO ÁZUL
SINAL
T.P.S.
POTENCIOMETRO
VÁLVULA
ELECTOVÁLVULA
GÁS
SONDA
LAMBDA
SINAL
SONDA
LAMBDA
À CENTRALINA
DE INJECÇÃO
CINZENTO
VIOLETA
FIOS INTERRUPÇÃO:
INJECÇÃ
ESPIA CHECK - ENGINE
OU
RESET MEMÓRIA
AMARELO AMARELO
VERMELHO
VERMELHO - PRETRO
FUSÍVEL
MAX 7,5 A
+12 VOLT
FECHADO À CHAVE
BATERIA
PRETO
COMUTADOR
VERDE
BRANCO
AO SENSOR
DE NÍVEL
TOMADA PARA DIAGNÓSE E PROGRAMAÇÃO
MASSA
LARANJA
SENSOR
TEMPERATURE