EasyManua.ls Logo

ABB aquamaster - Appendix B AquaMaster Block Diagram

ABB aquamaster
56 pages
Print Icon
To Next Page IconTo Next Page
To Next Page IconTo Next Page
To Previous Page IconTo Previous Page
To Previous Page IconTo Previous Page
Loading...
Electronic Commercial Water Meter
AquaMaster™ Appendix B AquaMaster Block Diagram
IM/AM Issue 13 51
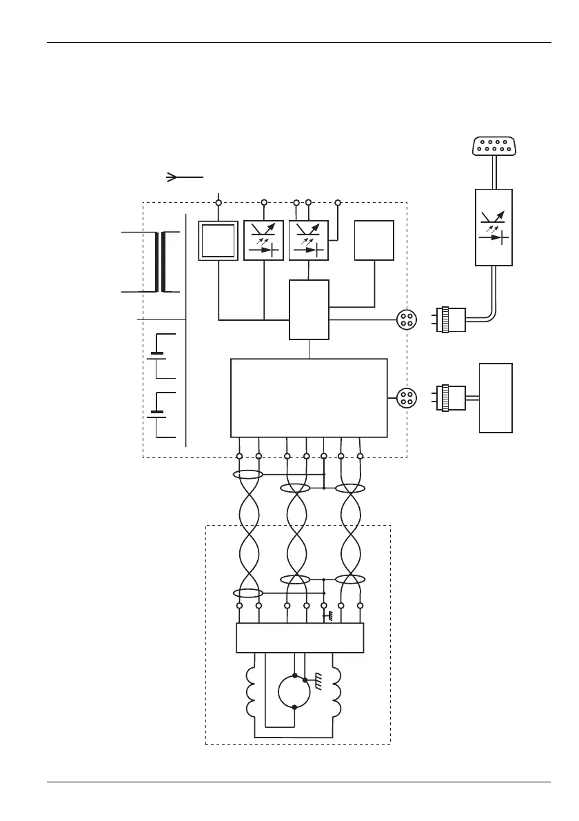
Appendix B AquaMaster Block Diagram
Sensor Transmitter
Display
Measurement
System
1
2
3
4
6
7
5
Optional Power
Supply
Pulse/Alarm
Circuits
Common
Processor
1
2
3
4
6
7
5
Local Configuration
Adaptor
Part No. WEBC2000
Optional RS232
Communication Port
Optional
GSM
Modem
Pressure
Transducer

Other manuals for ABB aquamaster

Related product manuals