EasyManua.ls Logo

ABB ESAB W82 - W82 DeviceNet; Network connection; DeviceNet network

ABB ESAB W82
34 pages
Print Icon
To Next Page IconTo Next Page
To Next Page IconTo Next Page
To Previous Page IconTo Previous Page
To Previous Page IconTo Previous Page
Loading...
- 10 -
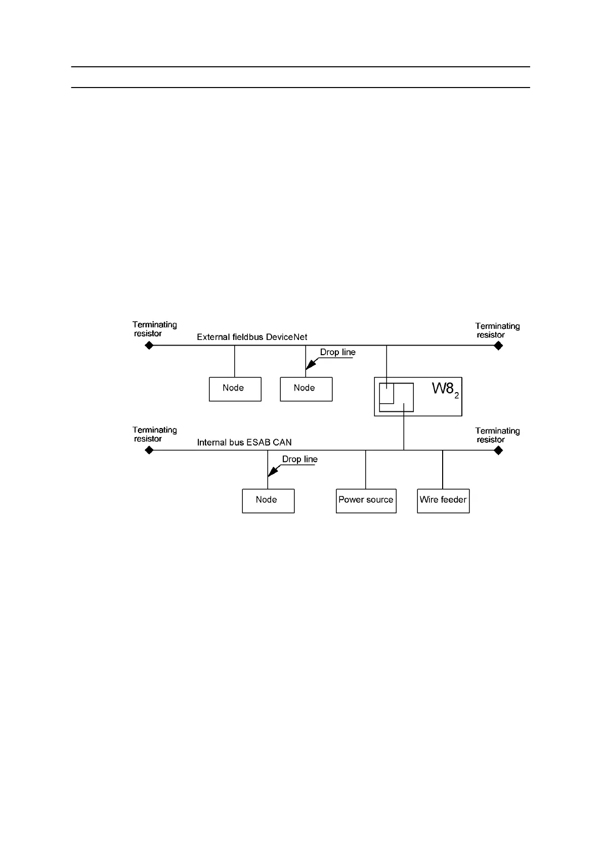
cr09_01_2
W8
2
DeviceNet
DeviceNet is used to control valves, sensors, I/O units and automation equipment in
industrial automation. The DeviceNet communication link is based on a
broadcast-oriented, communication protocol, the Controller Area Network (CAN).
This protocol has I/O response and a high reliability even for demanding
applications, for example control of brakes.
Network connection
To secure a reliable communication on the bus, the “drop lines” are restricted in the
DeviceNet standard to a maximum length of 6 metres (20 ft).
Note! Correct termination of the bus is essential for a reliable communication.
DeviceNet network
W8
2
in DeviceNet network

Related product manuals