EasyManua.ls Logo

ABB REM615 ANSI - Terminal Diagrams

ABB REM615 ANSI
46 pages
Print Icon
To Next Page IconTo Next Page
To Next Page IconTo Next Page
To Previous Page IconTo Previous Page
To Previous Page IconTo Previous Page
Loading...
ABB 39
Motor Protection
REM615 ANSI
Product Version 2.0
1MAC251744 -PG Rev. A
Issued: 03.01.2010
16
15
19
18
10
11
12
13
14
22
23
24
SO2
TCM-2
PO4
SO1
TCM-1
PO3
17
21
20
X120
1
2
3
4
5
6
7
8
9
10
11
12
13
14
IG
IA
IB
BI 4
BI 3
BI 2
BI 1
IC
X130
1
2
5
6
7
8
9
10
VB
VA
BI 4
BI 3
BI 1
VG
VC
12
13
11
REM615 ANSI
A
B
C
S1
S2
P1
P2
52
BAC
X100
6
7
8
9
10
2
1
3
4
5
PO2
PO1
IRF
+
-
V
aux
X110
16
14
15
19
17
18
22
20
21
SO3
SO2
SO1
24
23
SO4
4
BI 2
3
X1
LAN
1) 2)
GND
1)
GNDC
A/ + R X
B/- RX
A/+ TX
B/- TX
AGND
IRIG-B+
IRIG-B-
1
10
9
8
7
6
X5
4
3
2
5
X13
Light sensor input 1
1)
X14
Light sensor input 2
1)
X15
Light sensor input 3
1)
1) Opt ional
2) 100BaseF X / LC or 100BaseTX / RJ-45
Not in use
16
15
18
17
14
dnda
a
n
N
A
X110
1
2
5
6
7
8
9
10
BI 6
BI 5
BI 4
BI 3
BI 1
BI 8
BI 7
12
13
11
4
BI 2
3
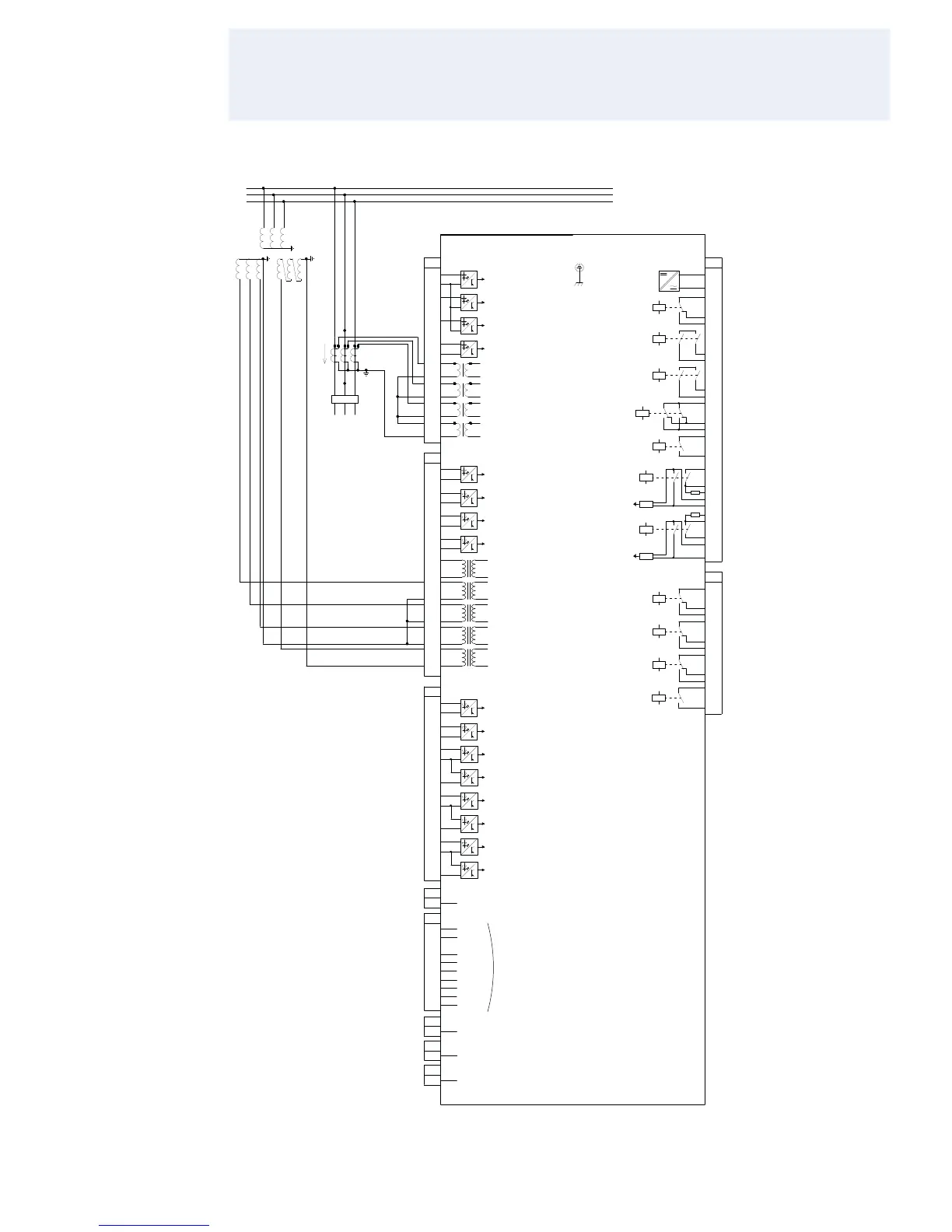
Figure 11. Terminal diagram for the standard con guration C

Related product manuals