EasyManua.ls Logo

ABB RER670 - Preparation of the Verification

ABB RER670
216 pages
Print Icon
To Next Page IconTo Next Page
To Next Page IconTo Next Page
To Previous Page IconTo Previous Page
To Previous Page IconTo Previous Page
Loading...
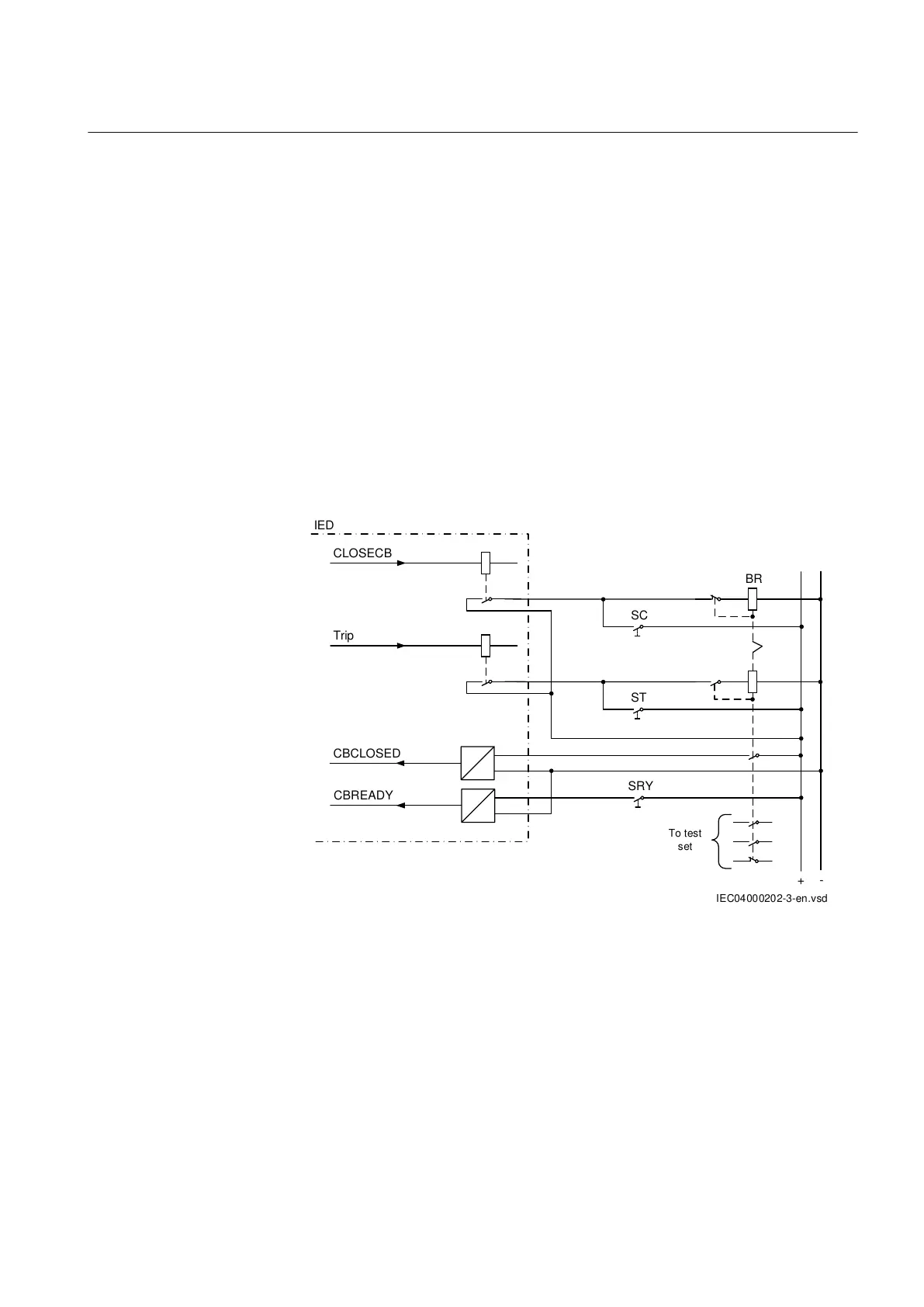
In the example of CB simulation arrangement, the CBREADY condition is
simulated by a manual switch, SRY.
Information and material for the verification:
Protection or control unit, IED, configured and with settings entered.
Configuration diagram for the IED
Terminal diagram for the IED, or plant circuit diagram including the IED
Technical reference manual for the IED
IED test set for secondary injection
Means to indicate, measure and record operation and times, for example an
event recording facility
A bi-stable relay (BR) or two auxiliary relays to simulate a CB
Two push-buttons (SC, ST) to operate the BR and a change-over switch (SRY)
to simulate CBREADY
Possibly a switch simulation the synchronizing check SESRSYN condition
IED
CLOSECB
Trip
CBCLOSED
CBREADY
BR
SC
ST
SRY
To test
set
+ -
IEC04000202-3-en.vsd
IEC04000202 V3 EN-US
Figure 29: Simulating the CB operation by a bi-stable relay/breaker simulator
and manual switches
10.9.2.1 Preparation of the verification
M12400-40 v8
1MRK 506 377-UEN C Section 10
Testing functionality by secondary injection
Railway application RER670 2.2 IEC 137
Commissioning manual

Table of Contents

Other manuals for ABB RER670

Related product manuals