EasyManua.ls Logo

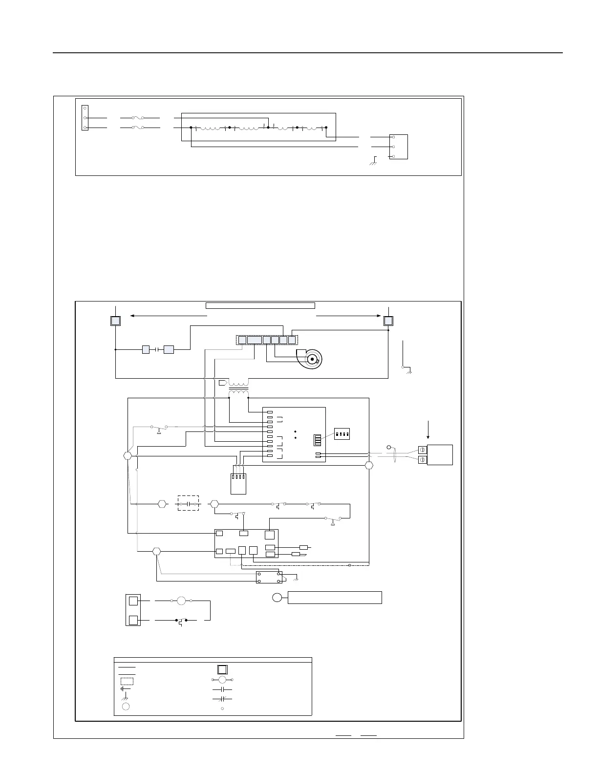
Addison PR Series - Figure 13: Example Gas Heater Wiring Diagram - 5:1 Modulation

Addison PR Series
84 pages
Print Icon
To Next Page IconTo Next Page
To Next Page IconTo Next Page
To Previous Page IconTo Previous Page
To Previous Page IconTo Previous Page
Loading...
Page 35 of 84
Figure 13: Example Gas Heater Wiring Diagram - 5:1 Modulation
456
WIRINGDIAGRAM#191100601WD|PROA150C2A2DAADAD4B|208360|SHEET8OF8|12/10/19DWN
LMF
CHK
LWF
.
457
458
459
460
461
462
463
464
465
466
467
468
469
470
471
472
473
474
475
476
477
478
479
480
481
482
483
484
485
486
487
488
489
490
491
492
493
494
495
496
497
498
499
500
501
502
503
504
505
506
507
508
509
510
511
512
513
514
515
516
517
518
519
520
GASFURNACEPOWERSUPPLYFOR208VOLTUNITS(BUCKBOOSTTRANSFORMER)
T4
100VA
BK14
BL14
BK14
BL14
PDB
3AmpsFuses,
ClassCC,
600volts,
TimeDelay
F6
F5
ExampleDrawingOnly
Seeelectricaldrawingsuppliedby
furnacemanufactureforactual
wiringconnection.
RELAYCOIL
NORMALLYOPENCONTACTS
IDENTIFIABLETERMINAL
NORMALLYCLOSEDCONTACTS
HEATERFACTORYWIRING
EARTHGROUND
CHASSIS(PANEL)GROUND
SYMBOLLEGEND
POWERSUPPLYTERMINALCONNECTION
IsolationRelaysTERMINALBOARD
FACTORYWIRING
TIMERRELAY‐TR1090LH15
EGL
T1
240V
1

CLASS2
50/60HZ
230VOLT,1PHASE,60HERTZPOWERSUPPLY
L2
S1 SRTN F L L
240T6T07Controller
WHT
BLK
BLKBLK
L1
N
L1 IND
IGNITIONCONTROL
ModulatingFurnaceControlPanel
WIREALLSHIELDWIRESTOCLOSESTTBAorTBD
“GND”TERMINALATTHECONTROLPANEL
4
COM
T1
T2
T3
T5
T6
T4
T8
T9
T7
24V
HAPS
EST
R1
EValve
Maxitrol
SC40
J1
Open
T11(+)
T10()
YEL
BLU
APS2
AIRSWITCHHIGH
3
(+)() (+)()
24V SIG
EXA
Valve
T2T1
HR
9 5
BLU
HILIMIT
PUR
ROLLOUT
SWITCHNO.1
ROLLOUT
SWITCHNO.2
ORG
ORG
PUR
APS1
AIRSWITCHLOW
ORG
ORG
T’stat
24V
MV Alarm
Gnd
V2
Gnd
Syst.
APS
(PSW)
Sense
Spark
FLAMESENSOR
SPARKIGNITER
5
BLU
BLU
BLU
BLU
Series5IgnitionControl
ORG BLK(Com)
DRAFTINDUCER
BLUGRY
LO
HI
4
YEL
YEL
BLU
GRY
YEL YEL
YEL
010VDCAnalogInput
(PolaritySensitive)
ON
1234
WIRETO
“EGB”
4
BK
R
24VACAlarm
Indicator
HR
13 14
ISOLATION RELAYS
497
W
BL
Seeunit’s24v
terminalboard
TB1
W1
C
+A6
A6
TB1
BCTL
BL
SeeALCPage
4Gnd
3+
GY W
UO6
L2
L1
EGL
(SEEFURNACEWIRINGDIAGRAM)
H1
SPLICE SPLICE
G14
GASFURNACE#1LINE
VOLTAGETERMINALS
H2 H3
SPLICE
SPLICE
X2 X3 X4
H4
X1
SPLICE
BK14
Y14
PR Series Installation, Operation, and Maintenance Manual

Table of Contents

Related product manuals