EasyManua.ls Logo

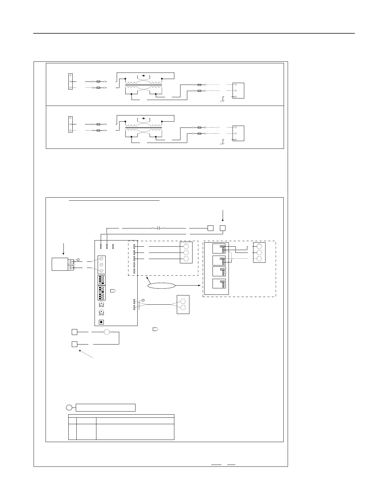
Addison PR Series - Figure 15: Example Gas Heater Wiring Diagram - Dual Furnace

Addison PR Series
84 pages
Print Icon
To Next Page IconTo Next Page
To Next Page IconTo Next Page
To Previous Page IconTo Previous Page
To Previous Page IconTo Previous Page
Loading...
Page 37 of 84
Figure 15: Example Gas Heater Wiring Diagram - Dual Furnace
456
457
458
459
460
461
462
463
464
465
466
467
468
469
470
471
472
473
474
475
476
477
478
479
480
481
482
483
484
485
486
487
488
489
490
491
492
493
494
495
496
497
498
499
500
501
502
503
504
505
506
507
508
509
510
511
512
513
514
515
516
517
518
519
520
WIRINGDIAGRAM#0962I6294|PROA540H6A4A|208/230/460/575360|SHEET8OF9|3/18/2016DWN
LWF
CHK
DS
.
4
4
CN1 CN2
CN3
1
2
3
12
3
C
C1
C2
C3
C4
C5
C6
V
VICONICS
COM
+
+
**
C7
C8
1
23 4
ON
C
O
N
T
R
O
L
5 6
1
23 4
I
N
P
U
T
ON
DELAY(s)
TEST
RATIO(%)
BL
Y
(0843P0434)
R850V4
HR1
9 5
W
BK
010VDCSIGNAL
**
SETDIPSWITCHESONTHEVICONICSCONTROLBOARDASSHOWNBELOW:
INPUTSWITCHES#1‐OFF,#2‐OFF,#3‐OFF,#4‐ON
CONTROLSWITCHES#1‐OFF,#2‐OFF,#3‐ON,#4‐OFF
TURNTHEDELAYANDRATIOPOTENTIOMETERCOUNTERCLOCKWISETOMINIMUM
POSITION.
SEEPRODUCTLITERATUREFORMOREINFORMATION.
FORDUALGASFURNACE:010VDCMODULATIONAND2STAGE
HR1
1413
SEE2STAGEGAS
FURNACEWIRING
DIAGRAM
+
SEE010VDCMODULATION,
GASFURNACEWIRINGDIAGRAM.
SeeALCPage
TB1
TB1
LEGEND
ITEM FUNCTIONAL
DESIGNATION
DESCRIPTION
101 HER HEAT ENABLE RELAY
102 T TRANSFORMER-CLASS 2
103 TB1 TERMINAL BOARD NO. 1
104 TB2 TERMINAL BOARD NO. 2
105 VICONICS VICONICS, STEP CONTROLLER, R850V4
DUALGASFURNACECONTROL
010VDCMOD.&2STAGE
24VCONTROL
DWN______CKD______
11/01/13
WIRINGDIAGRAM
0962I4848
DSLWF
Y
W1
C
W
BL
TYPICALSHOWN:SEEUNIT’SCONTROL
TERMINALSTRIP,SEEUNIT’SCONTROL
WIRINGDIAGRAM.
T1
T2
6
BL
GY
PR
R C
TYPICALSHOWN:SEEUNIT’SCONTROL
TERMINALSTRIP,SEEUNIT’SCONTROL
WIRINGDIAGRAM.
Maxitrol
SC40
Gnd
UO6
WIREALLSHIELDWIRESTOCLOSESTTBAorTBD
“GND”TERMINALATTHECONTROLPANEL
4
COM
NO
SEE2STAGEGAS
FURNACEWIRING
DIAGRAM
T1
T2
6
BL
GY
PR
RLY1
RLY2
RLY3
RLY3
ALTERNATIVE
DIAGRAMFORR851V4
(0843P0434)
R851V4
COM
NO
COM
NO
COM
NO
Useonlyonediagram
DIAGRAMFOR
R850V4
F6
F5
BK-14
460V
120V
H1 H4
T4
H2
H3
X3
X2
L2
L1
EGL
(SEE FURNACE WIRING DIAGRAM)
G-14
F8
F7
R-14
Y-14
R-14
GAS FURNACE POWER SUPPLY FOR 460 VOLT UNITS
1000
VA
Y-14
Class CC,
600volts,
Time Delay
GAS FURNACE
LINE VOLTAGE
TERMINALS
PDB
BK-14
BL-14
4 amps fuse
8 amps fuse
Class CC,
600volts,
Time Delay
X4
X1
BL-14
F12
F11
BK-14
460V
120V
H1 H4
T5
H2
H3
X3
X2
L2
L1
EGL
(SEE FURNACE WIRING DIAGRAM)
G-14
F14
F13
R-14
Y-14
R-14
GAS FURNACE POWER SUPPLY FOR 460 VOLT UNITS
1000
VA
Y-14
Class CC,
600volts,
Time Delay
GAS FURNACE
LINE VOLTAGE
TERMINALS
PDB
BK-14
BL-14
4 amps fuse
8 amps fuse
Class CC,
600volts,
Time Delay
X4
X1
BL-14
PR Series Installation, Operation, and Maintenance Manual

Table of Contents

Related product manuals