EasyManua.ls Logo

AKG APS4 - Page 67

AKG APS4
Print Icon
To Next Page IconTo Next Page
To Next Page IconTo Next Page
To Previous Page IconTo Previous Page
To Previous Page IconTo Previous Page
Loading...
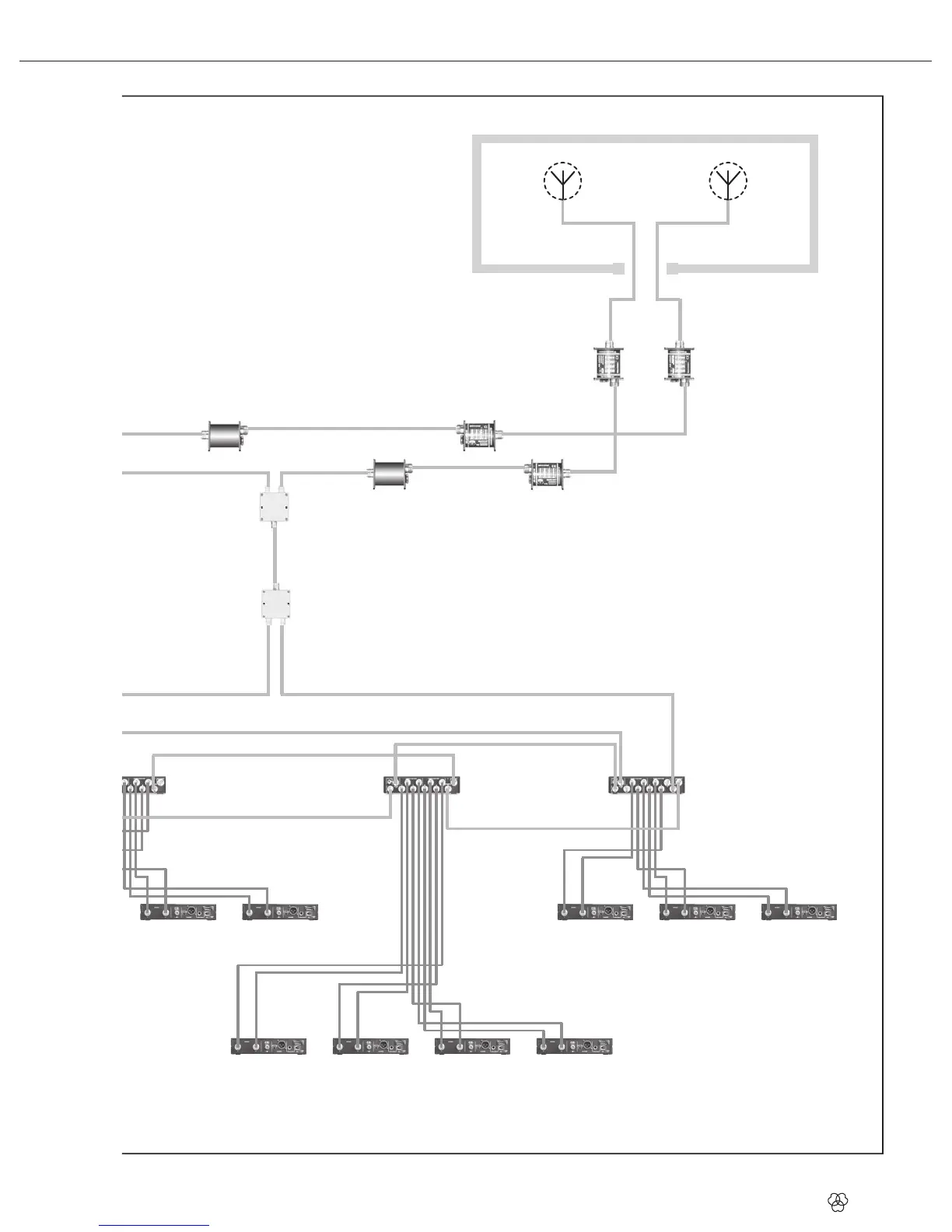
APS4/3
SR ... / 8-11
APS4/5
SR ... / 16-18
SR ... / 12-15
APS4/4
A
2
R
A4000B/W
B
RA4000B/W
A out
A in
A in
B out
B out B inB in A outA in
ZAPD-21
ZAPD-21
ASU4000 AB4000
ASU4000
AB4000AB4000
AB4000
Fig 9
APS4

Table of Contents

Related product manuals