EasyManua.ls Logo

Atmel SAMA5D3 EK Series - Page 51

Atmel SAMA5D3 EK Series
123 pages
Print Icon
To Next Page IconTo Next Page
To Next Page IconTo Next Page
To Previous Page IconTo Previous Page
To Previous Page IconTo Previous Page
Loading...
4
5
6
A
2
3
1
2
D
B
3
A
B
1
D
C
6
C
5
4
ISSUED
DROWN
A4
OF
SIZE
FILE
SHEET TITLE
PROJECT TITLE
SHEET NO
DESCRIPTION FILE
DATE
REV
DIBP
2
DIBN
2
TDO
2
PE24/RTS2
2;6
PE25/RXD2/1-Wire
2;6
TMS/SWDIO
2
TCK/SWCLK
2
TDI/SWD
2
JTAGSEL
2
NRST
2;6;7
WKUP
2
BMS
2
SHDN
2
NTRST
2
USBA_DP
2
USBB_DM
2
USBB_DP
2
USBC_DM
2
USBA_DM
2
USBC_DP
2
VDD_IOP0
VDD_IOM VDD_IOM
UTMI_GND
GND
GND
GND
Vbat
GND
S
D
G
Q1
BSS138
C104
10p/50V
C102
18p/50V
C103
18p/50V
C101
27p/50V
C100
27p/50V
Y3
CPX32-12.000MHz
RA1
4x100k
DL2
LED 0603 - BLUE - LTST-C193TBKT-5A
DL1
LED 0603 - RED - LTST-C190CKT
U8
V8
U16
V16
U15
U9
T12
T10
V9
P11
R8
M11
N10
P9
T9
V6
U6
XIN
XOUT
XIN32
XOUT32
TST
BMS
SHDN
WKUP
NRST
NTRST
TDI/SWD
TDO
TMS/SWDIO
TCK/SWCLK
JTAGSEL
DIBP
DIBN
U3-B
SAMA5D3x
R11
U14
V14
U12
V12
U10
V10
VBG
HHSDPC
HHSDMC
HHSDPB
HHSDMB
HHSDPA
HHSDMA
U3-I
SAMA5D3x
Y2
NX3215SA-32.768K
DNP
0402
R48
5k62/1%
0402
R42
0R
DNP
0402
R46
1M
0402
R43
10k
0402
R44
10k
0402
R41
100k
0402
R47
200R
0402
R49
200R
Y1
CM200C-32.768KDZF-UT
20.9.2012
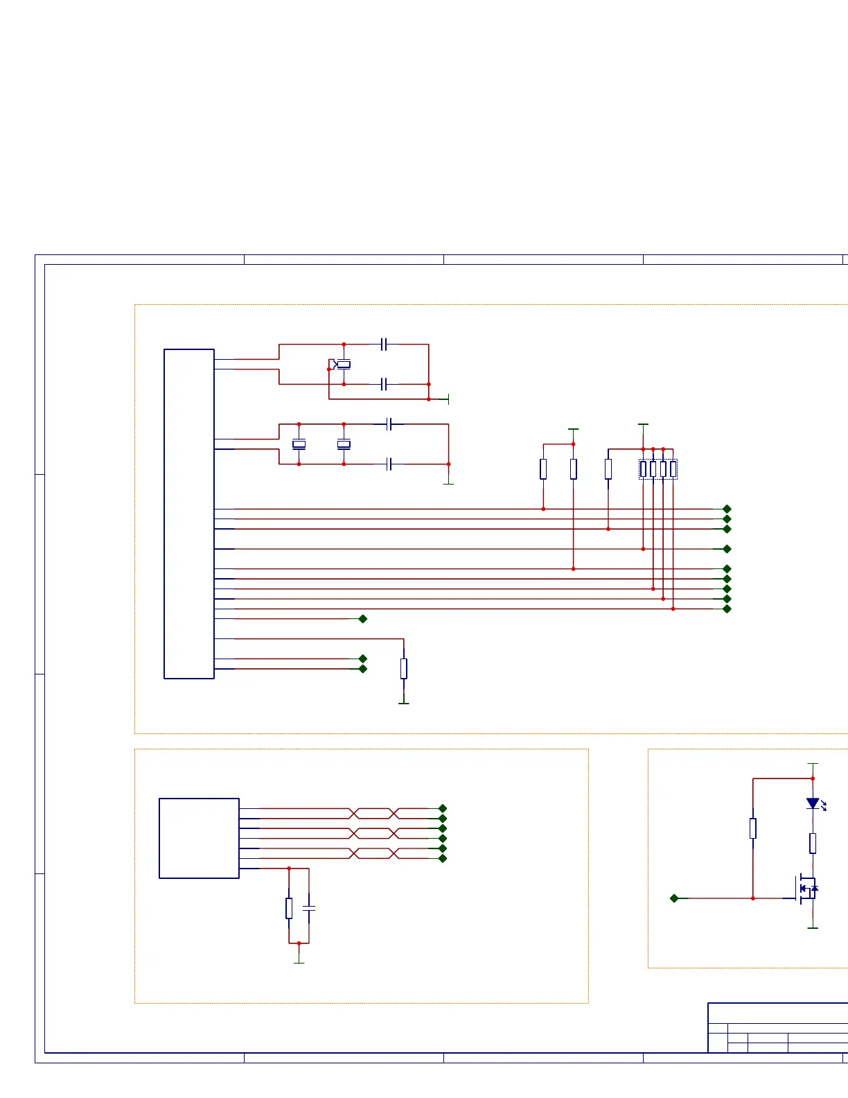
Oscillators
USB
9
USB/JTAG/LEDS
8
Cl=Cs+[C1xC2]/[C1+C2]
if C1=C2 =>
C1,2=2[Cl-Cs] !!!
Cl is load capacitance of the cristal
CS is the stray capacitance on the printed circuit board,
typically a value of 5pf can be used for calculation
top/bot
SAMA5D3x-CM v2.0f.scm
top/bot
top/bot
top/bot
SAMA5D3x-CM
JTAG
top/bot
Max trace-length mismatch
between USB signal pairs
should be no greater than 3.8mm
90 ohms differential trace
impedance
90 ohms differential trace
impedance
90 ohms differential trace
impedance
development tool
www.ronetix.at
top/bot
top/bot
SOFT MODEM
top/bot
top/bot
top/bot
LEDS

Related product manuals