EasyManua.ls Logo

Auto Mate 553 - Secondary Harness (H2) Wire Connection Guide

Default Icon
60 pages
Print Icon
To Next Page IconTo Next Page
To Next Page IconTo Next Page
To Previous Page IconTo Previous Page
To Previous Page IconTo Previous Page
Loading...
20 © 2000 Directed Electronics, Inc. Vista, CA
secondary harness (H2) wire connection guide
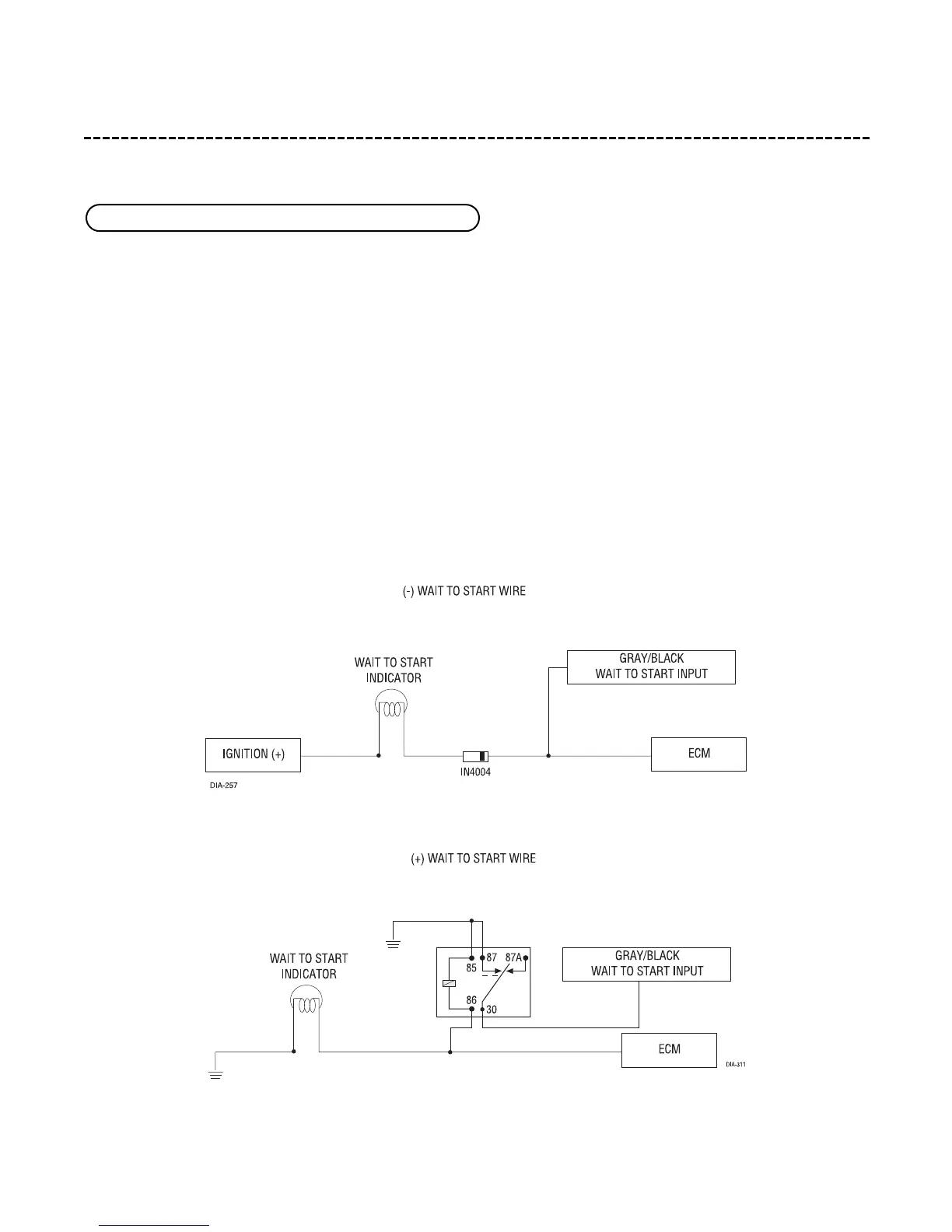
Connect this wire to the wire in the vehicle that sends the signal to turn on the WAIT-TO-START bulb in the dash-
board. In most diesels the wire is negative (ground turns on the bulb) and the GRAY/BLACK wire can be directly
connected to the wire in the vehicle. If the vehicle uses a positive wire (12V to turn on the bulb) a relay must
be used to change the polarity. (See Finding the Wires You Need section of this guide.) Here are some common
colors of this wire:
Chevrolet and GMC trucks - Light blue or dark blue
Ford Trucks - Black/pink
Dodge Ram Trucks - Orange/black or black/orange
NOTE! A 1-amp diode must be installed in line on the factory wire between the wait-to-start indi-
cator and the ECM. (See the following diagram for details.)
H2/1 GRAY/BLACK (-) diesel wait-to-start bulb input

Table of Contents

Related product manuals