EasyManua.ls Logo

Auto Mate 553 - Wiring Quick Reference Guide

Default Icon
60 pages
Print Icon
To Previous Page IconTo Previous Page
To Previous Page IconTo Previous Page
Loading...
60 © 2000 Directed Electronics, Inc. Vista, CA
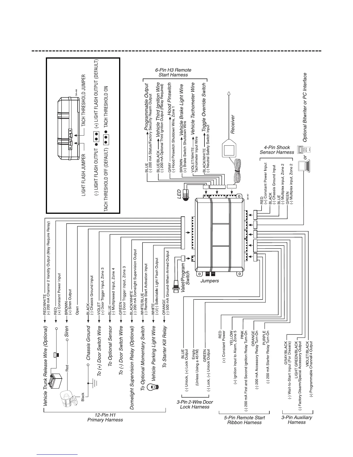
wiring quick reference guide

Table of Contents

Related product manuals