EasyManua.ls Logo

Auto Mate 553 - Bypassing GM Vehicle Anti-Theft Systems (VATS)

Default Icon
60 pages
Print Icon
To Next Page IconTo Next Page
To Next Page IconTo Next Page
To Previous Page IconTo Previous Page
To Previous Page IconTo Previous Page
Loading...
28 © 2000 Directed Electronics, Inc. Vista, CA
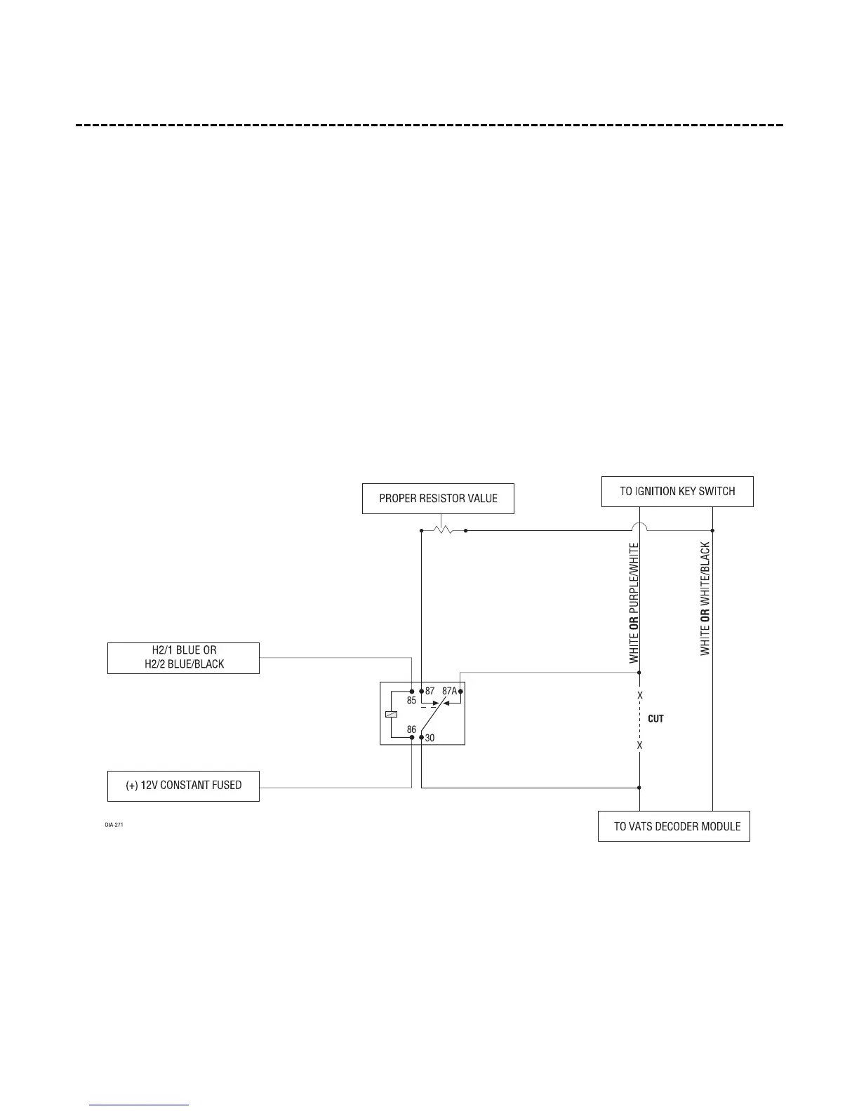
bypassing GM vehicle anti-theft systems (VATS)
Vehicles with the GM VATS (Pass Key) systems have a resistor embedded in the ignition key. If the VATS decoder
module does not measure the proper resistance when the vehicle is started, the starter and fuel pump may be dis-
abled for up to ten minutes. An optional "VATS pack" of resistors is available (p/n 652T). One of the resistors in the
pack will match the resistor in the key.
The VATS wires will be two very light-gauge wires coming out of the steering column. The colors of the wires vary,
but they are often contained in orange tubing - either both will be white wires, or one wire will be purple/white
and the other white/black. Determine the value of the resistor in the key. Then follow the diagram below to
bypass VATS during remote start operation. If the BLUE status output has been programmed for factory security
re-arm, use the H2/2 BLUE/BLACK third ignition output to control the relay.
NOTE: When connecting to the VATS wires, it is not important which wire is cut.

Table of Contents

Related product manuals