EasyManua.ls Logo

BenQ W700 - Troubleshooting Guide and Error Diagnosis; Initial Troubleshooting Steps

BenQ W700
137 pages
Print Icon
To Next Page IconTo Next Page
To Next Page IconTo Next Page
To Previous Page IconTo Previous Page
To Previous Page IconTo Previous Page
Loading...
88
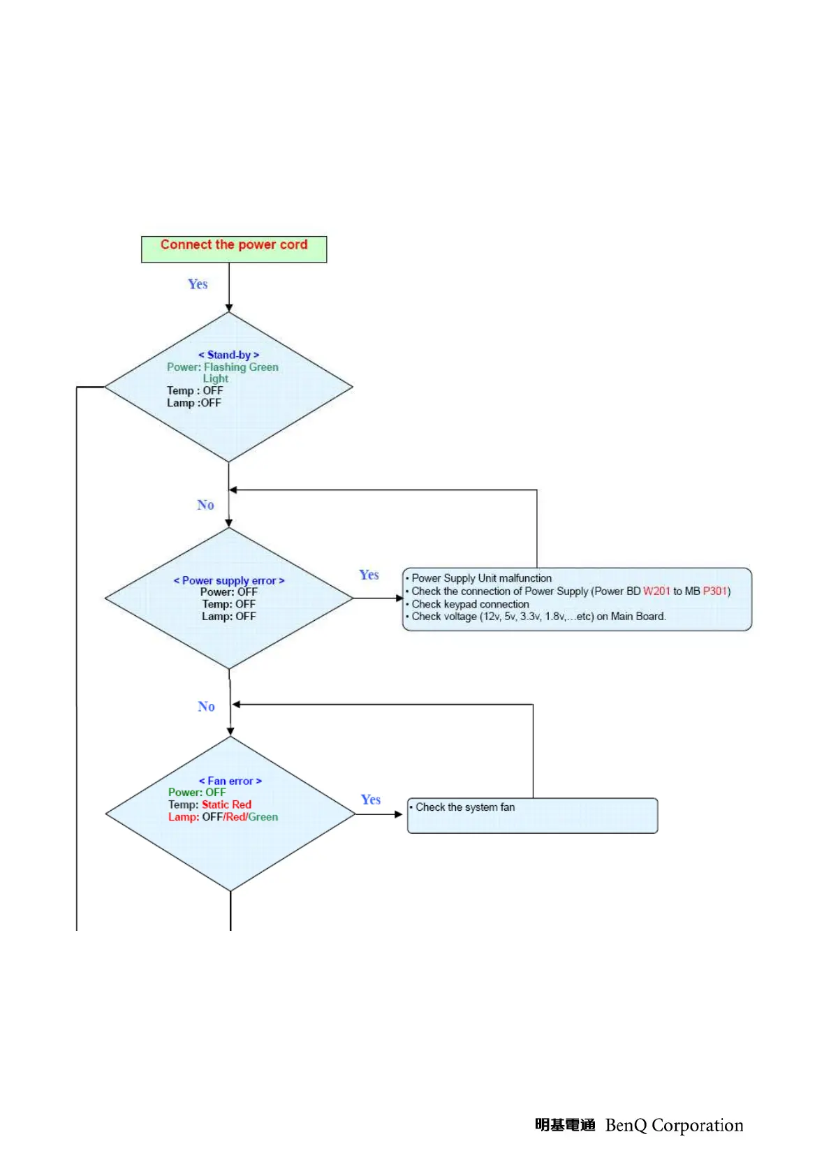
Troubleshooting
By checking operations during normal usage time, it is possible to carry out judgments on
malfunction to a certain extent. Carry out the following checks before disassembling the
equipment.

Other manuals for BenQ W700

Related product manuals