EasyManua.ls Logo

Bosch Rexroth IndraDrive M - Notes on Troubleshooting

Bosch Rexroth IndraDrive M
153 pages
Print Icon
To Next Page IconTo Next Page
To Next Page IconTo Next Page
To Previous Page IconTo Previous Page
To Previous Page IconTo Previous Page
Loading...
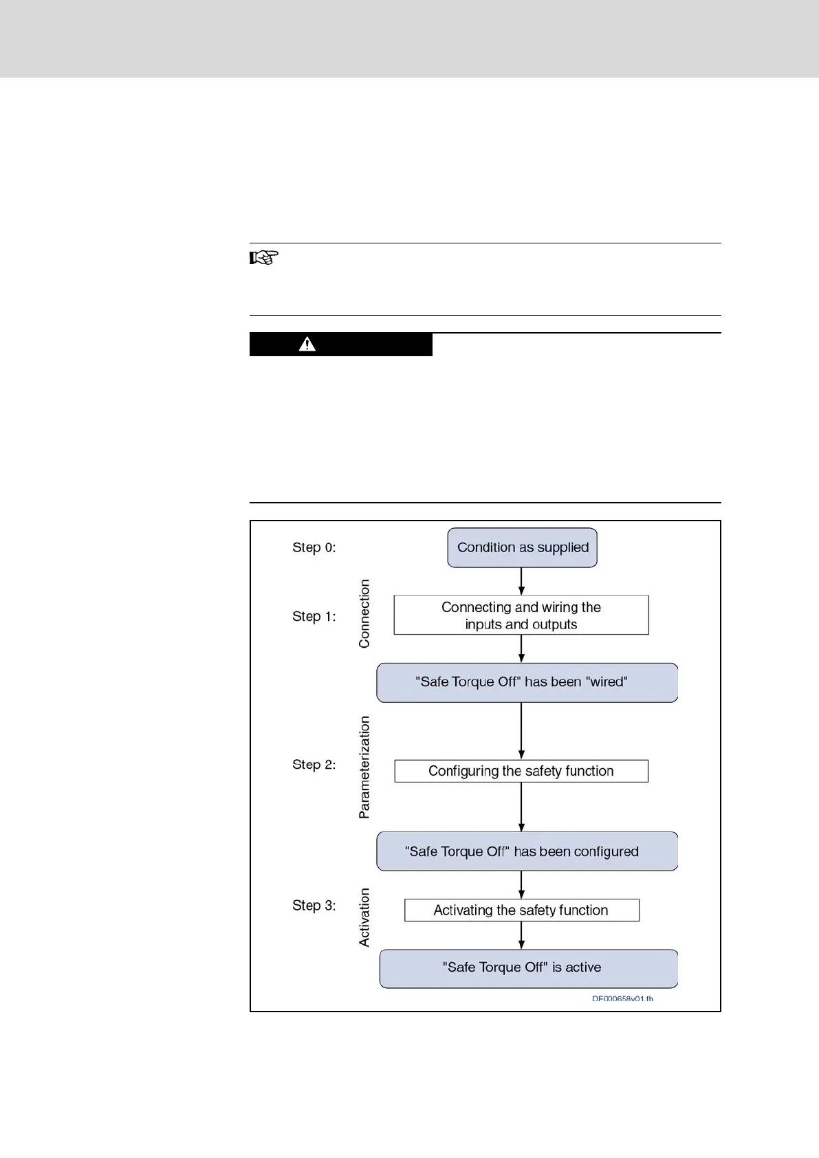
8.4.3 IndraDrive C, IndraDrive M and IndraDrive ML: Commissioning the
"Safe Torque Off" function (optional safety technology module "L3")
Overview
The "Safe Torque
Off" function can preferably be commissioned by means of
the IndraWorks commissioning software or manually.
The following commissioning steps describe the commissioning
procedure on the basis of
IndraWorks. For commissioning with a
different commissioning tool, the corresponding parameters which
have to be set are listed.
Lethal injury and/or property damage caused
by unintended axis motion!
DANGER
If external force influences, together with danger for persons or machines,
are to be expected with
the safety function "Safe Torque Off", e.g. due to the
weight of the load in the case of a vertical axis, this motion must be safely
prevented by additional measures, e.g. by a mechanical brake or a weight
compensation.
In this case, all cases of operation occurring in the application must be
taken into account, including mains failure and tripped fuses.
Fig. 8-6: Overview - commissioning steps of the "Safe Torque Off" function
Bosch Rexroth AG DOK-INDRV*-SI3-**VRS**-AP06-EN-P
Rexroth IndraDrive Integrated Safety Technology "Safe Torque Off" (as of MPx-16)
94/149
Commissioning the safety technology
LSA Control S.L. www.lsa-control.com comercial@lsa-control.com (+34) 960 62 43 01

Table of Contents

Other manuals for Bosch Rexroth IndraDrive M

Related product manuals