EasyManua.ls Logo

Bunn Crescendo - Wiring Schematic

Bunn Crescendo
34 pages
Print Icon
To Next Page IconTo Next Page
To Next Page IconTo Next Page
To Previous Page IconTo Previous Page
To Previous Page IconTo Previous Page
Loading...
32
1
5
10
10
1
5
15
1
4
1
10
5
1
1
4
1
+V
+V
-V
-V
GND
N/L2
L1
PS-1
POWER SUPPLY
24VDC, 150 WATTS
RED
GR AY
WHT
BLK
15
20
20
10
5
1
BEAN HOPPER
PHOTOSENSOR
10
1
5
1
5
1
5
10
1
5
15
20
10
1
5
RED
GR AY
1
1
RED
RED
1
2
4
3
1
1
RED
BLK
1
CURRENT
SENSOR
1
5
10
15
15 161
5
10
14
PUCK BIN
PROXIMITY
SENSOR
1
1
3
4
2
GRN
S1
S2
S3
S4
M1
REFILL VALVE
POWDER LEFT
POWER RIGHT
HOT WATER
HOPPER MTR LEFT
VIO VIO
ORN
YEL
WHT/GRN
RED
L1
BL/BK-16 WHT-16
N/L2
RED
RED
RED
BLK-16
J1
WHT/BLK
BLK
t-2
PNK
PROBE
LCD-1
LCD DISPLAY
50632.0000
MAIN CBA
GRN or GRN/YEL
K3
HEATER
SWITCHING
RELAY
RED
ORN
BLU
RED
GRN
ORN
BLU
WHT
WHT
BLK-16 WHT-16
K3
HEATER
SWITCHING
RELAY
H1 - POWDER TANK
H2-ESPRESSO TANK
WHT
WHT
t-1
ESP TANK
POWDER
TANK
NORMAL
PROGRAM
RINSE
BLK-16
BLU/BLK-16
WHT/YEL
YEL
WHT/GRN
WHT/GRN
YEL
WHT/YEL
M8
GRINDER
WHT
M3
HOPPER MTR RIGHT
S5
ESPRESSO WATER
K1
GRINDER RELAY
K2
PUMP RELAY
S6
SOLENOID PUMP
WHT
K3
HEATER SWITCHING
RELAY
FLW
FLOW
METER
K1
GRINDER
RELAY
K2
PUMP
RELAY
WHT
K4
HEATER
RELAY
SSR
K4
HEATER RELAY SSR
BG-1
ELDOM
ESPRESSO
GROUP HEAD
CSW-1
CAPACITIVE
TOUCH SWITCH
RED
RED
RED
RED
RED
RED
BLK-16
BLK BLK
BRN-16
M7
SOLUBLE FAN
RED
SW1
MASTER
ON/OFF
LT 1
LT 1
LT 1
LT 1
SW3
GRINDER
INTERRUPT
SWITCH
SW4
M2
HOPPER MTR MIDDLE
SW5
BLK
WHT
RED
GRN
BRN
BLU
ORN
YEL
VIO
GR AY
J18
J15
J17
J5
J24
J9
BLK
WHT
RED
GRN
BRN
BLU
ORN
YEL
VIO
GR AY
J26
RED
BLU
RED/BLK
BRN/WHT
RED
BRN/BLK
BLU/BLK
WHT/YEL
RED
WHT/VIO
WHT/RED
WHT/RED
WHT/GRN
RED
WHT/BLU
WHT/ORN
WHT/VIO
RED
GRN
BLK
WHT
GR AY
BLK
WHT/BLK
BLK
WHT/VIO
WHT/VIO
WHT/BLU
WHT/BLU
ORG
YEL
BLU
RED/BLK
BRN/WHT
BRN/BLK
BLU/BLK
WHT/YEL
WHT/GRN
BLK
RED
RED
RED
WHT/BLU
WHT/ORN
WHT/VIO
RED
GRN
BLK
GRN
SW2
DOOR
INTERRUPT
SWITCH
RED
BLK
YEL/GRN
M4
LEFT WHIPPER MOTOR
RED
WHT/BLK
M5
RIGHT WHIPPER MOTOR
RED
WHT/RED
RED
WHT/BLK
WHT/RED
RED
GRN
J23
BRN
BLK
BRN
BLK
J14
H11
CN1
GRN
BRN
ORN
YEL
BLU
VIO
GR AY
BLK
TAN
WHT
RED/BLK
PINK
WHT/BLK
WHT/RED
WHT/ORN
RED
GRN
BRN
ORN
YEL
BLU
VIO
GR AY
BLK
TAN
WHT
RED/BLK
PINK
WHT/BLK
W/R
W/O
WHT-16
WHT-16
BRN
BLU
BLK
BRN
BLU
BLU
BRN/BLK
MOTOR
CAPACITOR
BRN
BLU
CUP
LED
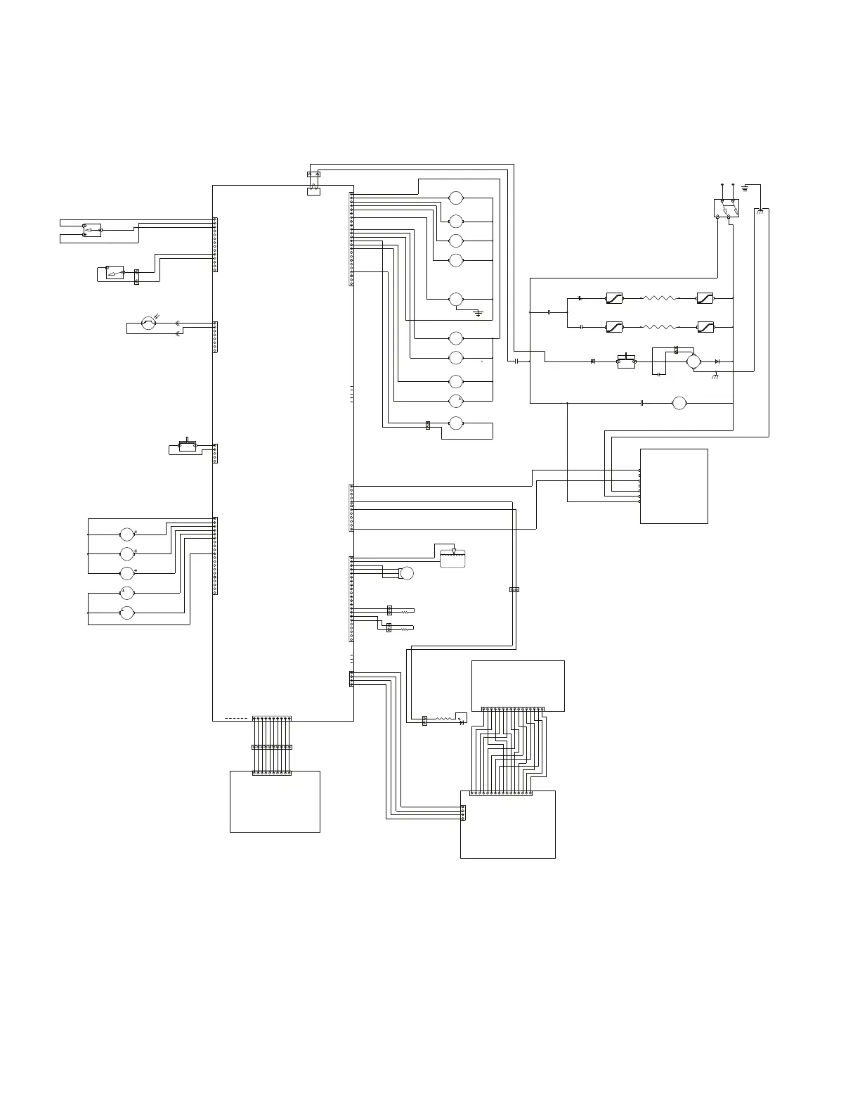
CRESCENDO
SCHEMATIC
TS AC-2WIRE
SINGLE PHASE, 60HZ
OLTS AC-2WIRE
SINGLE PHASE, 50/60HZ
Artwork for P/N:54323.0000
Revision: B
Version: 01
Drawn: KJO
Date: 09/10/18
Colors:
Black
54323.0000 B 08/24/2018
© BUNN-O-Matic Corporation
CRESCENDO
SCHEMATIC
120 VOLTS AC-2WIRE
SINGLE PHASE, 60HZ
OR
220-240 VOLTS AC-2WIRE
SINGLE PHASE, 50/60HZ
54323.0000 B 08/24/2018 © BUNN-O-Matic Corporation
ELECTRICAL SCHEMATIC

Other manuals for Bunn Crescendo

Related product manuals