EasyManua.ls Logo

Burkert multiCELL 8619 - Process Level

Burkert multiCELL 8619
40 pages
Print Icon
To Next Page IconTo Next Page
To Next Page IconTo Next Page
To Previous Page IconTo Previous Page
To Previous Page IconTo Previous Page
Loading...
29
Adjustment and commissioning
8.7. Process level
13:40
M2:Conductivity
25
25.2
mS/cm
°C
13:40
39.20
M1:pH
6.53
25.2
pH
mV
°C
13:40
M0:MAIN:
L/s
DI2
1.000
33.00
30.00
L
DI2
0.500
L/s
DI1
L
DI1
1
13:40
0
F2:PROP
PV
CMD1
250.2
µS/cm
13.00
%
MENU
MANU
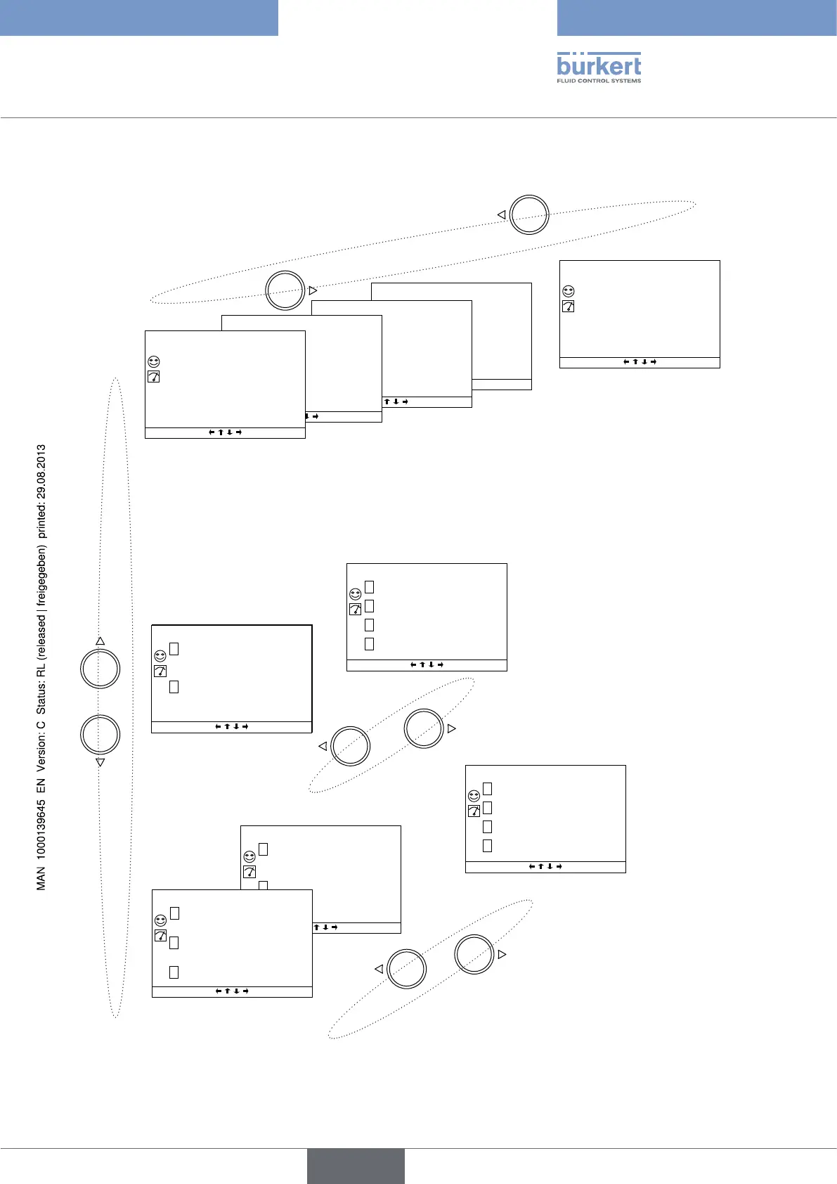
User defined views (U1 to U4) are
each used to display 1, 2 or 4 data
or a graph. Only the effectively
defined views are shown.
Views of the modules connected to the device (cannot be modified):
"M0:MAIN" view: displays the values of inputs and outputs on the main
board; the second "M0:" view is available if the software option, "FLOW", is
activated.
"M1:" to "M6:" views display the data for modules 1 to 6.
Views of active functions which
cannot be modified (F1: to F6:)
are used to display one function
each. Only the views of functions
declared "active" are shown.
........
........
......
0
13:40
0
0
MENU
F1:A+B
148
L/min
57
L/min
205
L/min
FlowProcess1
1
13:40
1
0
0
F6:ONOFF
250.0
µS/cm
PV
500.0
µS/cm
SP
0.00
%
CMD1
Off
F3 Dos.St
SETPMENU
13:40
M0:MAIN:
mA
AO1
6.000
20.00
OFF
DO2
mA
AO2
OFF
DO1
OFF
DI2
OFF
DI1
13:40
M6:Outputs
mA
AO1
5.000
12.00
OFF
DO2
mA
AO2
OFF
DO1
2
3
2
3
13:40
U1:PH_COND
6.53
pH
25
mS/cm
MENU
1
13:40
3
0
1
U4:PROCESS1
6.53
pH
25
mS/cm
25.2
°C
205
l/min
MENU
2010/06/29
2010/06/29
2010/06/29
2010/06/29
2010/06/29
2010/06/29
2010/06/29
2010/06/29
2010/06/29
MENU
MENU
Type 8619
english

Related product manuals