EasyManua.ls Logo

Calorex Pro-Pac 45 - Page 18

Calorex Pro-Pac 45
156 pages
Print Icon
To Next Page IconTo Next Page
To Next Page IconTo Next Page
To Previous Page IconTo Previous Page
To Previous Page IconTo Previous Page
Loading...
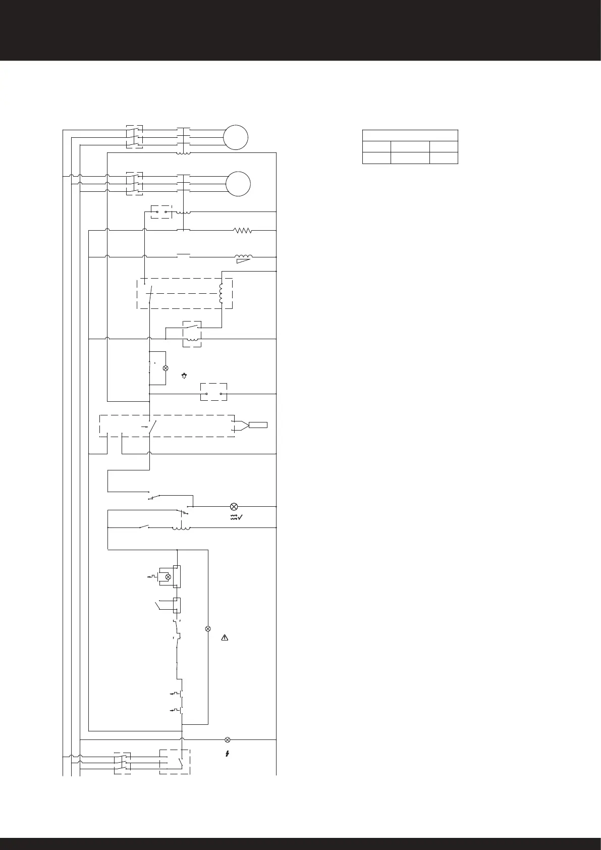
CONTROL
2.5A
MCB SETTINGS
COMPRESSOR FAN
2.2A36.8A
MCB CONTACTS / MCB ALARM CONTACTS / MCB AUX CONTACTS SHOWN WITH
CIRCUIT BREAKER MANUALLY SWITCHED TO THE ON CONDITION
WATER FLOW SWITCH CONTACTS SHOWN WITH WATER FLOW AT MAXIMUM
RATE
ALL OTHER CONTACTS SHOWN IN DE-ENERGISED STATE BUT WITH
REFRIGERATION CIRCUIT FULLY CHARGED
WHERE CONTACTS ARE MARKED (N/O) OR (N/C) ON CIRCUIT DIAGRAM ABOVE
CONDITIONS APPLY
TRIP / OFF = BREAK CONTACT
CIRCUIT BREAKER
TRIP / OFF = BREAK CONTACT
CIRCUIT BREAKER
11 (N/O)
14 (COM)
(N/C)
(COM)
C
L
(N/O)
H
(BREAKS TO 'H'
ON TEMP
FALLING)
(L) (N)
FAN MCB AUX
BLOCK : ALARM
TRIP = BREAK CONTACT
COMPRESSOR MCB
AUX BLOCK : ALARM
TRIP = BREAK CONTACT
LIQUID LINE SHUT OFF VALVE
6 (N/O)
4 (N/O)
2 (N/O)
5
3
1
6 (N/C)
4 (N/C)
2 (N/C)
5
3
1
6 (N/O)
4 (N/O)
2 (N/O)
5
3
1
6 (N/C)
4 (N/C)
2 (N/C)
5
3
1
6 (N/O)
4 (N/O)
2 (N/O)
5
3
1
(N/O)(COM)
(N/O)
(COM)
(N/C)
5
(N/O)
(N/O)
H (N/O)
(N/O) L
H (N/C)
12 (N/C)
A2
A2
A1
A1
2221
(N/C)
TB
TB
FAN THERMAL
CUT OUT
95
96
CONTROL
MAINS LIGHT
L3 L2
L1
CIRCUIT BREAKER
L1
L2
L3
11 (COM)
14 (N/O)
PHASE
ROTATION RELAY
SWITCH
STARTER
OR
INTERLOCK
TERMINALS
FLOW
THERMAL
O/LOAD &
LIGHT IF
FITTED
FAULT
EXTERNAL
SOFT START
LP SWITCH
(BREAKS TO H ON
PRESSURE FALLING)
43
44
C (COM)
C (COM)
(N/C) L
FAULT LIGHT
1
10
11
6
SENSOR
4
OUT 1
DIG STAT 1 STAGE
MAKES 6 TO 4 ON TEMP FALLING
9
8
SMART CLOCK
2
FEED TERMINALS
NEUTRAL
A1
A2
RELAY (R2)
DEFROST
STAT
DEFROST
LIGHT
FAN
CONTACTOR
COMP
(U1)
(V1)
(W1)
HEATER
(NC)
COMP AUX
CONTACTOR
DELAY TIMER 2
12 HOUR
DELAY TIMER 1
A1
A2
15 18
HP SWITCH
(BREAKS TO L ON
PRESSURE RISING)
(N/O)
WATER FLOW
SWITCH
A B
RELAY (R1)
FLOW OK LIGHT
1 (COM)
[STANDBY] (N/C) 3
[RUN] (N/O) 2
STANDBY
SWITCH
(N/O) 4
1 (N/C)
(COM) 7
1413
(NO)
COMP AUX
Pro-Pac 70BM THREE PHASE (400V 3N~ 50Hz)
18
SD566252 ISSUE 51
PR0-PAC SYSTEM OWNER INSTALLATION MANUAL

Table of Contents

Other manuals for Calorex Pro-Pac 45

Related product manuals