EasyManua.ls Logo

Calorex Pro-Pac 45 - Page 25

Calorex Pro-Pac 45
156 pages
Print Icon
To Next Page IconTo Next Page
To Next Page IconTo Next Page
To Previous Page IconTo Previous Page
To Previous Page IconTo Previous Page
Loading...
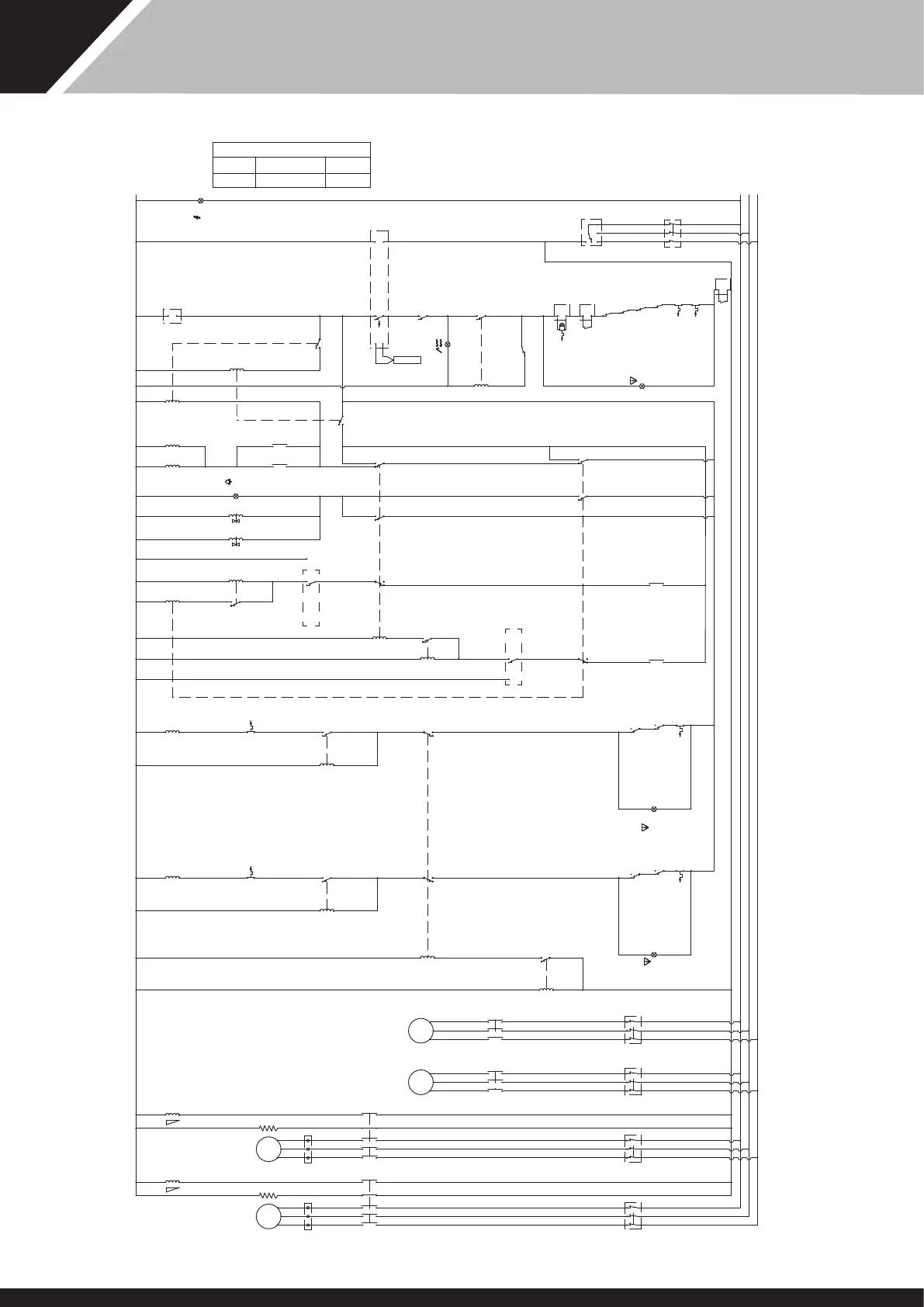
MCB CONTACTS / MCB ALARM CONTACTS / MCB AUX CONTACTS SHOWN WITH CIRCUIT BREAKER MANUALLY
SWITCHED TO THE ON CONDITION
WATER FLOW SWITCH CONTACTS SHOWN WITH WATER FLOW AT MAXIMUM RATE
ALL OTHER CONTACTS SHOWN IN DE-ENERGISED STATE BUT WITH REFRIGERATION CIRCUIT FULLY CHARGED
WHERE CONTACTS ARE MARKED (N/O) OR (N/C) ON CIRCUIT DIAGRAM ABOVE CONDITIONS APPLY
(1 STAGE)
DELAY TIMER (2)
(6 MINS)
(N/C) 96
OUT 1
STARTER OR
EXTERNAL
FLOW SWITCH
FAULT
LIGHT
MAINS
LIGHT
L1
L2
L3
N
95
(N/C) 96
95
(N/C) 96
FAN 1 MCB AUX
BLOCK:ALARM
TRIP = BREAK CONTACT
TB
FAN 1
THERMAL CUT OUT
FAN 2
THERMAL CUT OUT
TB
FAN 2 MCB AUX
BLOCK:ALARM
TRIP = BREAK CONTACT
(N/C) TB
(N/C) TB
SOFT STARTS
THERMAL
O/LOAD
& FAULT LIGHT
IF FITTED
(COM) 1
RUN (N/O) 2
3 (N/C)
STANDBY
STANDBY
SWITCH
6 (COM)
1 (L)
(N) 2
(N/O) 4
(N/C) 5
DIGITAL STAT
9 (L)
(N) 8
SMART CLOCK
FEED TERMINALS
10
11
15 (COM)
18 (N/O)
16 (N/C)
A1
A2
COMPRESSOR 1
CONTACTOR
(COM) 7
A1A2
A
B
RELAY (R1)
15 (COM)
18 (N/O)
16 (N/C)
A1
A2
10
11
7
6
FRIDGE
CCT 1
FAULT
LIGHT
1
95
(N/C) 96
COMP 1 MCB AUX BLOCK
TRIP / OFF =
BREAK CONTACT
HP SWITCH
(COM) C
(N/O) H
L (N/C)
INTERLOCK TERMINALS
53
54 (N/C)
COMP 1 MCB AUX BLOCK
TRIP / OFF = BREAK CONTACT
(COM) C
(N/O) L
H (N/C)
LP SWITCH
1 (N/C)
4 (N/O)
15 (COM)
18 (N/O)
16 (N/C)
A1
A2
COMPRESSOR 2
CONTACTOR
A1
A2
FAULT
LIGHT
FRIDGE
CCT 2
2
95
COMP 2 MCB AUX BLOCK
TRIP / OFF =
BREAK CONTACT
(COM) C
(N/O) H
L (N/C)
53
54 (N/C)
COMP 2 MCB AUX BLOCK
TRIP / OFF = BREAK CONTACT
(COM) C
(N/O) L
H (N/C)
LP SWITCH
BREAKS TO 'H' ON
PRESSURE FALLING
3 (N/C)
6 (N/O)
(COM) 9
RELAY (R2)
A
B
(COM) 9
6 (N/O)
3 (N/C)
53 (AUX)
(N/O) 54
COMP 1
CONTACTOR
2 (N/C)
5 (N/O)
(COM) 8
1 (COM)
3 (N/O)
4 (N/C)
2 (N)
A1
A2
DELAY TIMER (5)
(3 SECS)
15 (COM)
(N/O) 18
(N/C) 16
RELAY (R3)
A
B
DEFROST STAT
FRIDGE CCT 1
MAKES 1 TO 3
ON TEMP FALLING
53 (AUX)
(N/O) 54
COMP 2
CONTACTOR
2 (N/C)
5 (N/O)
(COM) 8
1 (COM)
3 (N/O)
4 (N/C)
2 (N)
DEFROST STAT
FRIDGE CCT 2
MAKES 1 TO 3
ON TEMP FALLING
A1
A2
DELAY TIMER (6)
(3 SECS)
15 (COM)
(N/O) 18
(N/C) 16
RELAY (R4)
A
B
9 (COM)
(N/O) 6
(N/C) 3
9 (COM)
(N/O) 6
(N/C) 3
A1A2
DELAY TIMER (4)
(30 SECS)
15 (COM)
(N/O) 18
(N/C) 16
73 (AUX)
(N/O) 74
COMP 1
CONTACTOR
A1
A2
FAN 1 CONTACTOR
73 (AUX)
(N/O) 74
COMP 2
CONTACTOR
A1
A2
FAN 2 CONTACTOR
7 (COM)
(N/O) 4
(N/C) 1
7 (COM)
(N/O) 4
(N/C) 1
DEFROST
LIGHT
FRIDGE CCT 1 REVERSING VALVE
FRIDGE CCT 2 REVERSING VALVE
5
1
3
(N/C) 2
(N/C) 4
(N/C) 6
12
(N/C)
L1
L2
L3
CONTROL CIRCUIT BREAKER
TRIP / OFF = BREAK CONTACT
(COM) 11
(N/O) 14
MAKES 4 TO 6
ON TEMP FALLING
PHASE ROTATION
RELAY
DELAY TIMER (3)
(7 MINS)
7 (COM)
(N/O) 4
(N/C) 1
(N/C)
WATER FLOW SWITCH
BREAKS ON WATER
FLOW RATE FALLING
RELAY (R5)
A
B
FLOW OK LIGHT
(N/C)
(N/C)
COMPRESSOR 2
MOTOR PROTECTOR
COMPRESSOR 1
MOTOR PROTECTOR
CONTROL
2.5A
MCB SETTINGS
COMPRESSORS FANS
1.1A
19.8A
FRIDGE CIRCUIT 2 FRIDGE CIRCUIT 1
SENSOR
1
3
5
(N/C) 2
(N/C) 4
(N/C) 6
FAN
1
DELAY TIMER (1)
(12 HOURS)
1
3
5
(N/O) 2
(N/O) 4
(N/O) 6
FAN 1 CONTACTOR
1
3
5
(N/C) 2
(N/C) 4
(N/C) 6
FAN
2
1
3
5
(N/O) 2
(N/O) 4
(N/O) 6
FAN 2 CONTACTOR
1
3
5
(N/C) 2
(N/C) 4
(N/C) 6
COMP
1
1
3
5
COMPRESSOR 1 CONTACTOR
21 (AUX)
COMPRESSOR 1 HEATER
1
3
5
(N/C) 2
(N/C) 4
(N/C) 6
COMP
2
COMPRESSOR 2 CIRCUIT BREAKER
TRIP / OFF = BREAK CONTACT
1
3
5
(N/O) 2
(N/O) 4
(N/O) 6
COMPRESSOR 2 CONTACTOR
21 (AUX)
(N/C) 22
COMPRESSOR 2 HEATER
L1
L2
L3
L1
L2
L3
83 (AUX)
(N/O) 2
(N/O) 4
(N/O) 6
(N/C) 22
(N/O) 84
FRIDGE CCT 2 VALVE COIL
(LIQUID LINE SHUT OFF)
83 (AUX)
(N/O) 84
SOFT
STARTS
IF FITTED
INTERLOCK
TERMINALS
HP SWITCH
BREAKS TO 'L' ON
PRESSURE RISING
BREAKS TO 'H' ON
PRESSURE FALLING
BREAKS TO 'L' ON
PRESSURE RISING
12
13
FRIDGE CCT 1 VALVE COIL
(LIQUID LINE SHUT OFF)
COMPRESSOR 1 CIRCUIT BREAKER
TRIP / OFF = BREAK CONTACT
FAN 2 CIRCUIT BREAKER
TRIP / OFF = BREAK CONTACT
FAN 1 CIRCUIT BREAKER
TRIP / OFF = BREAK CONTACT
Pro-Pac 90BMY THREE PHASE (400V 3 N~ 50Hz)
25
SD566252 ISSUE 51

Table of Contents

Other manuals for Calorex Pro-Pac 45

Related product manuals