EasyManua.ls Logo

Calorex Pro-Pac 45 - Page 68

Calorex Pro-Pac 45
156 pages
Print Icon
To Next Page IconTo Next Page
To Next Page IconTo Next Page
To Previous Page IconTo Previous Page
To Previous Page IconTo Previous Page
Loading...
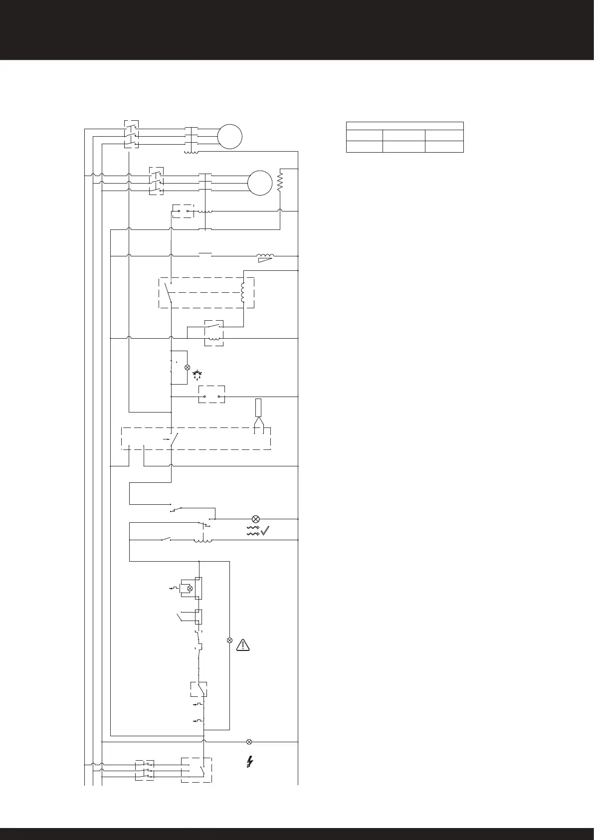
CIRCUIT
ELECTRIQUE
2.5A
VALEUR DISJONCTEUR
COMPRESSEUR VENTILATEUR
1.1A23.8A
VOYANT DEBIT
D'EAU
TEMPORISATION 1
12 HR
VOYANT ALIMENTATION
DISJONCTEUR
CIRCUIT
ELECTRIQUE
MONITEUR DE
PHASES
CONTACTEUR
VOYANT
DEFAUT
BORNES
D'INTERVERROUILLAGE
COMMUTATEUR
VEILLE
DISJONCTEUR
VENTILATEUR
DEMARREUR OU
CONTACTEUR DE
DEBIT
(EXTERNE)
DEMARRAGE
AMORTI
DISJONCTEUR
THERMIQUE
SI INSTALLE
CONTACT DEBIT
D'EAU INTERNE
NEUTRE
RECHAUFFEUR
COMPRESSEUR
PRESSOSTAT BP
(SE COUPE A H EN
BASSE PRESSION)
PRESSOSTAT HP
(SE COUPE A L EN
HAUTE PRESSION)
CONTACT DEFAUT
VENTILATEUR
CONTACT DEFAUT
COMPRESSEUR
TEMPORISATION 6
MIN
THERMOSTAT
DEGIVRAGE
(SE COUPE A H
EN BASSE
TEMPERATURE)
VOYANT
DEGIVRAGE
ELECTROVALVE
(ARRET LIGNE LIQUIDE)
THERMOSTAT
DISJONCTEUR
COMPRESSEUR
BORNES
D'ALIMENTATION
HORLOGE
L3 L2 L1
PROTECTION
MOTEUR
COMPRESSEUR
5
3
1
6 (N/F)
4 (N/F)
2 (N/F)
5
3
1
6 (N/F)
4 (N/F)
2 (N/F)
(N/F)
(COM)
C
L
(N/O)
H
6 (N/F)
4 (N/F)
2 (N/F)
5
3
1
12 (N/F)
L1
L2
L3
11 (COM)
14 (N/O)
6 (N/O)
4 (N/O)
2 (N/O)
5
3
1
6 (N/O)
4 (N/O)
2 (N/O)
5
3
1
(COM)
(N/O)
(N/O)(COM)
(N/O)
(COM)
(N/F)
5
(N/F)
(N/F)
H (N/O)
(N/O) L
H (N/F)
A2
A2
A1
A1
2221
(N/F)
(N/F)
TK
TK
PROTECTION
THERMIQUE
VENTILATEUR
95
96
95
96
C (COM)
C (COM)
(N/F) L
1 (L)
10 11
SONDE
6
4
OUT 1
CONTACT 6 ET 4 EN BASSE
TEMPERATURE
9
8
2 (N)
A1
A2
RELAIS
(R2)
14
11
VENTILATEUR
COMP
(U1)
(V1)
(W1)
(NF)
COMP AUX
A1
A2
15 18
(N/O)
A
B
RELAIS (R1)
1 (COM)
(VEILLE) (O)(N/F) 3
[MARCHE] (I) (N/O) 2
(N/O) 4
1 (N/F)
(COM)
7
6463
(NO)
COMP AUX
CONTACTEUR
PROPAC 45BM TRIPHASEE (400V~ 3 N) 50Hz
16
SD566252 ISSUE 51
SYSTEME PRO-PAC MANUEL D’INSTALLATION

Table of Contents

Other manuals for Calorex Pro-Pac 45

Related product manuals