EasyManua.ls Logo

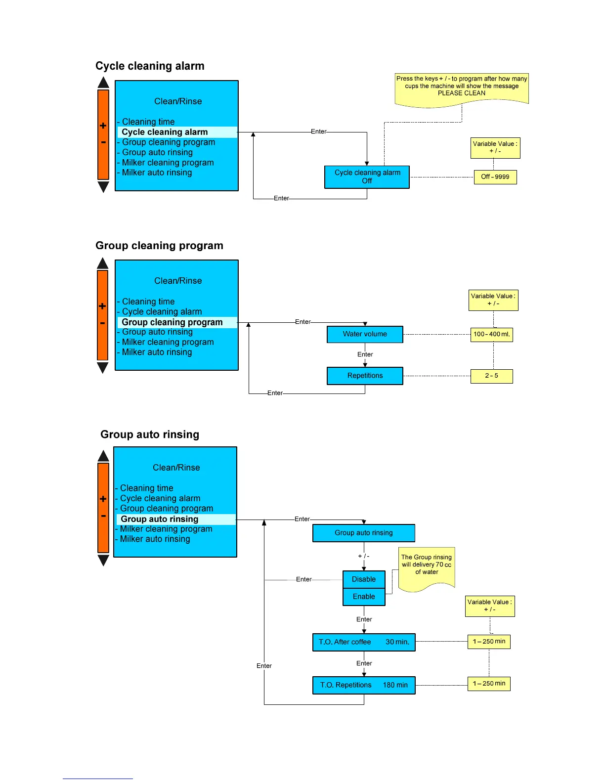
Carimali Multi Smart LM - Cycle Cleaning Alarm; Group Cleaning Program; Group Auto Rinsing

Carimali Multi Smart LM
54 pages
Print Icon
To Next Page IconTo Next Page
To Next Page IconTo Next Page
To Previous Page IconTo Previous Page
To Previous Page IconTo Previous Page
Loading...
LB.05080.00 Pag.28 16/04/2014

Table of Contents

Related product manuals