EasyManua.ls Logo

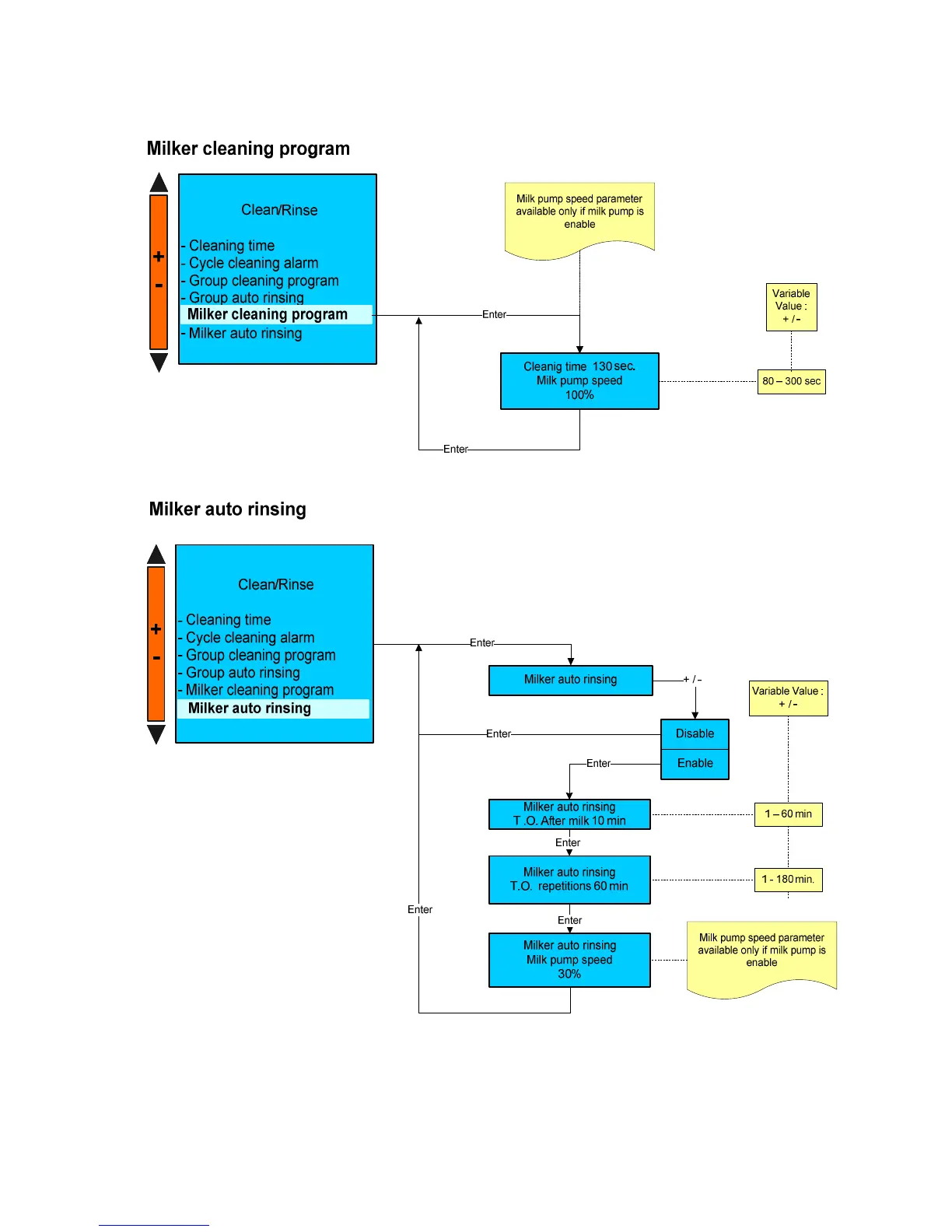
Carimali Multi Smart LM - Milker Cleaning Program; Milker Auto Rinsing

Carimali Multi Smart LM
54 pages
Print Icon
To Next Page IconTo Next Page
To Next Page IconTo Next Page
To Previous Page IconTo Previous Page
To Previous Page IconTo Previous Page
Loading...
LB.05080.00 Pag.29 16/04/2014

Table of Contents

Related product manuals