EasyManua.ls Logo

Carimali Multi Smart LM - Cleaning Process Abort

Carimali Multi Smart LM
54 pages
Print Icon
To Next Page IconTo Next Page
To Next Page IconTo Next Page
To Previous Page IconTo Previous Page
To Previous Page IconTo Previous Page
Loading...
LB.05080.00 Pag.45 16/04/2014
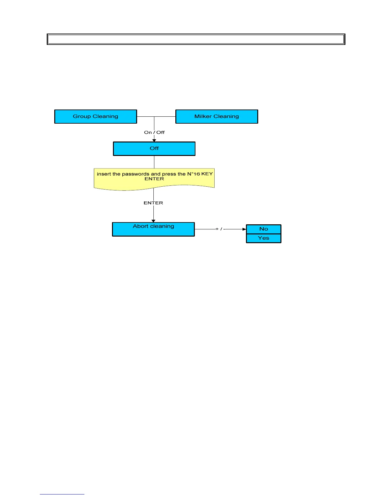
CLEANING PROCESS ABORT
If you want to interrupt the cleaning procedure for group or whisk or milk frother follow the procedure:
( ONLY WITH THE TECHNICIAN OR SERVICE PASSWORD )

Table of Contents

Related product manuals