EasyManua.ls Logo

Carimali Multi Smart LM - Display Regulation

Carimali Multi Smart LM
54 pages
Print Icon
To Next Page IconTo Next Page
To Next Page IconTo Next Page
To Previous Page IconTo Previous Page
To Previous Page IconTo Previous Page
Loading...
LB.05080.00 Pag.33 16/04/2014
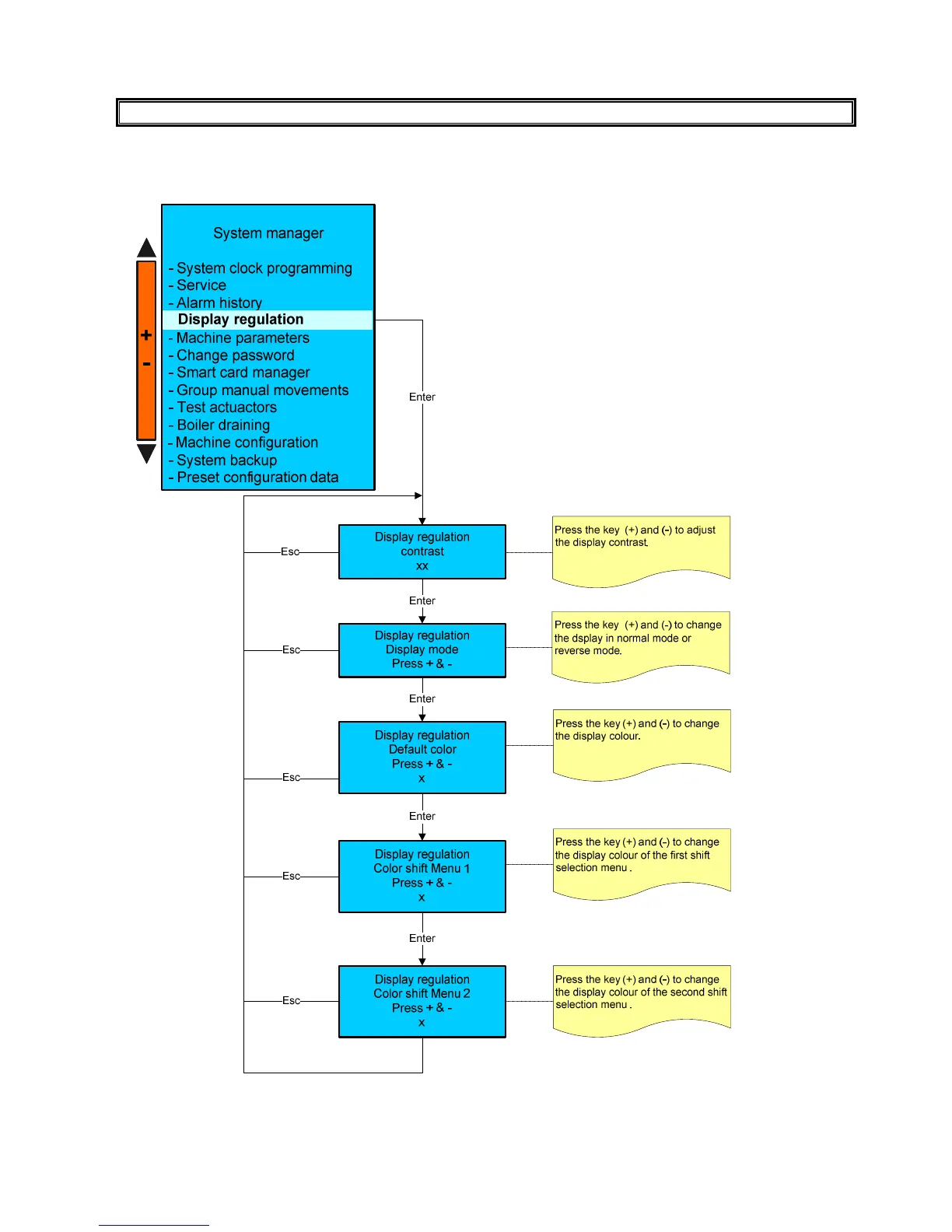
DISPLAY REGULATION

Table of Contents

Related product manuals