EasyManua.ls Logo

CFE CFE-5100 - Installation Process and Materials

CFE CFE-5100
40 pages
Print Icon
To Next Page IconTo Next Page
To Next Page IconTo Next Page
To Previous Page IconTo Previous Page
To Previous Page IconTo Previous Page
Loading...
-9-
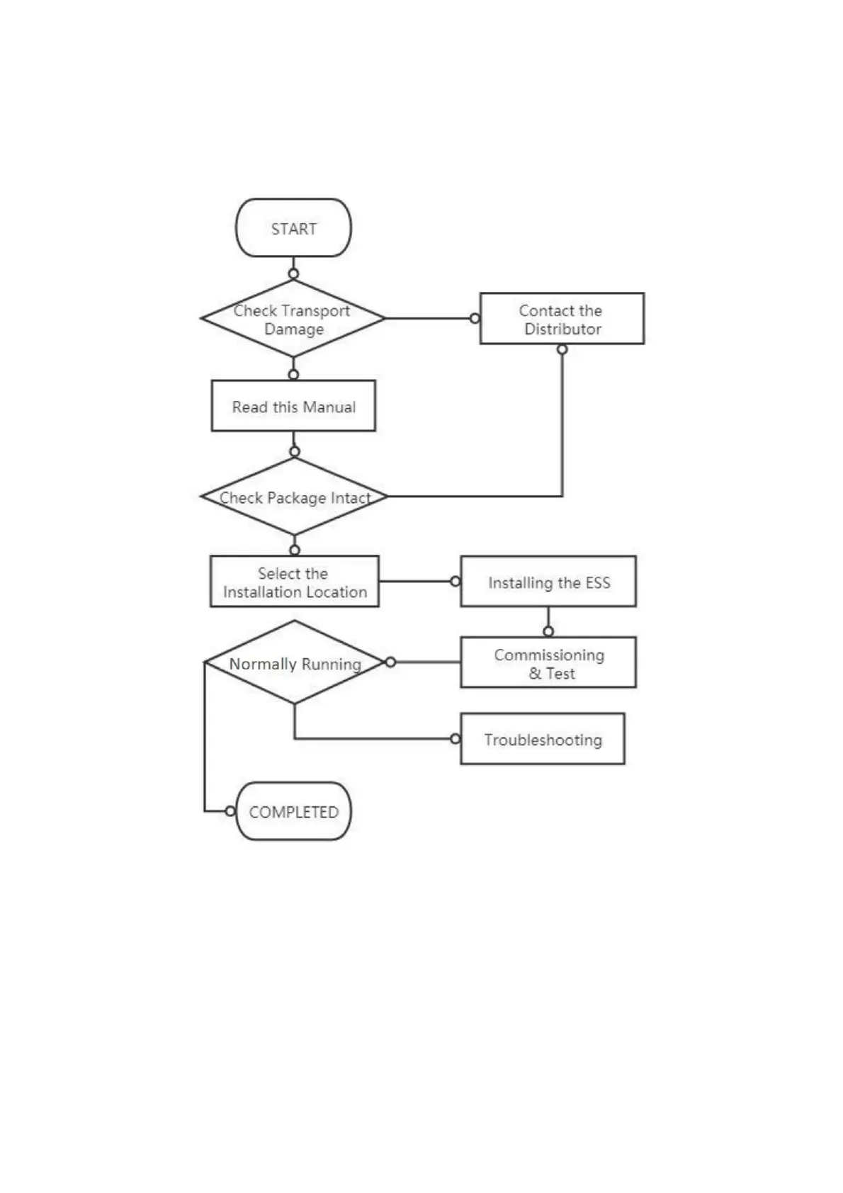
4.2 Installation Process
The Product should be installed according to the following flow chart.
4.3 Installation Materials
Following installation materials should be prepared by installers:
Power cable
Communication cable
Ground wire
Bipolar external isolator, when two or more battery systems are in parallel, each of
them shall have a bipolar isolator.

Other manuals for CFE CFE-5100

Related product manuals