EasyManua.ls Logo

Chigo CCB-18HR1 - Wiring Diagrams

Chigo CCB-18HR1
166 pages
Print Icon
To Next Page IconTo Next Page
To Next Page IconTo Next Page
To Previous Page IconTo Previous Page
To Previous Page IconTo Previous Page
Loading...
R410A50Hz Universal Outdoor Series Technical Manual Floor & Ceiling Indoor Unit
100
GD Chigo Heating & Ventilation Equipment Co., Ltd.
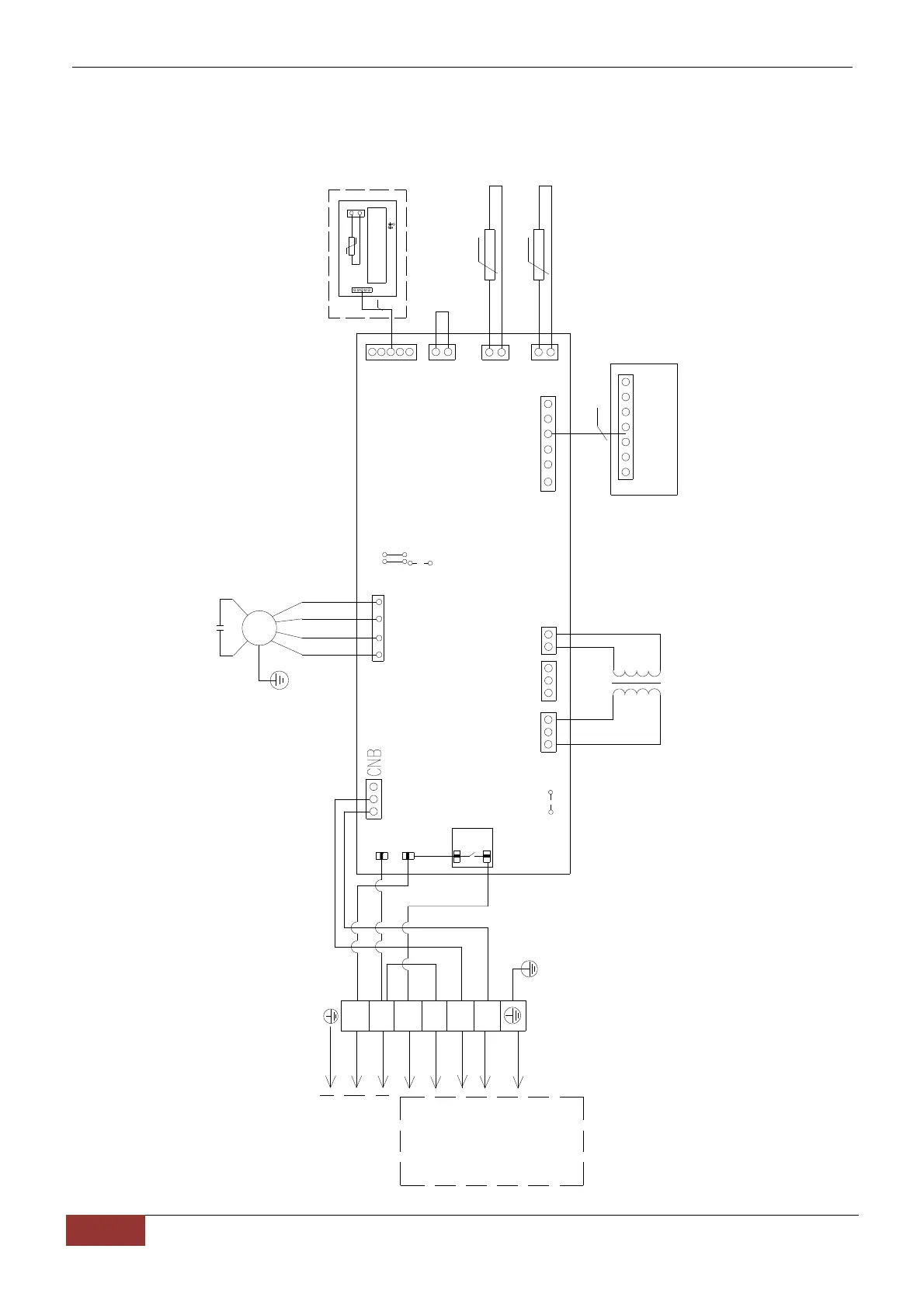
5.Wiring Diagrams
5.1 CUA-18HR1
HM
L
COM
AJ4
TB
2(N)
TO OUTDOOR
TO POWER
1
4
3
YE/GN
N
L
BL
YE/GN
OR
BK
GY
BL
BK
BK
52C
4-LOUVER MOTOR
OUTDOOR FAN
COM
N
L
ON
CN4T-2
FMI
CNT
OR
OR
C
YE/GN
FM
RD
YE
BLBK
CN4T
TR
CN21
AJ2
AJ3
AJ1
CN120
CNE
CN1
CN20
CONTROLLER
REMOTE
10
REMOTE CONTROLLER
ROOM SENSOR
LCD SCREEN
INDOOR PIPE SENSOR
ROOM SENSOR
5

Related product manuals