EasyManua.ls Logo

Chiltrix CX34 - Page 21

Chiltrix CX34
61 pages
Print Icon
To Next Page IconTo Next Page
To Next Page IconTo Next Page
To Previous Page IconTo Previous Page
To Previous Page IconTo Previous Page
Loading...
Chiltrix Inc. www.chiltrix.com
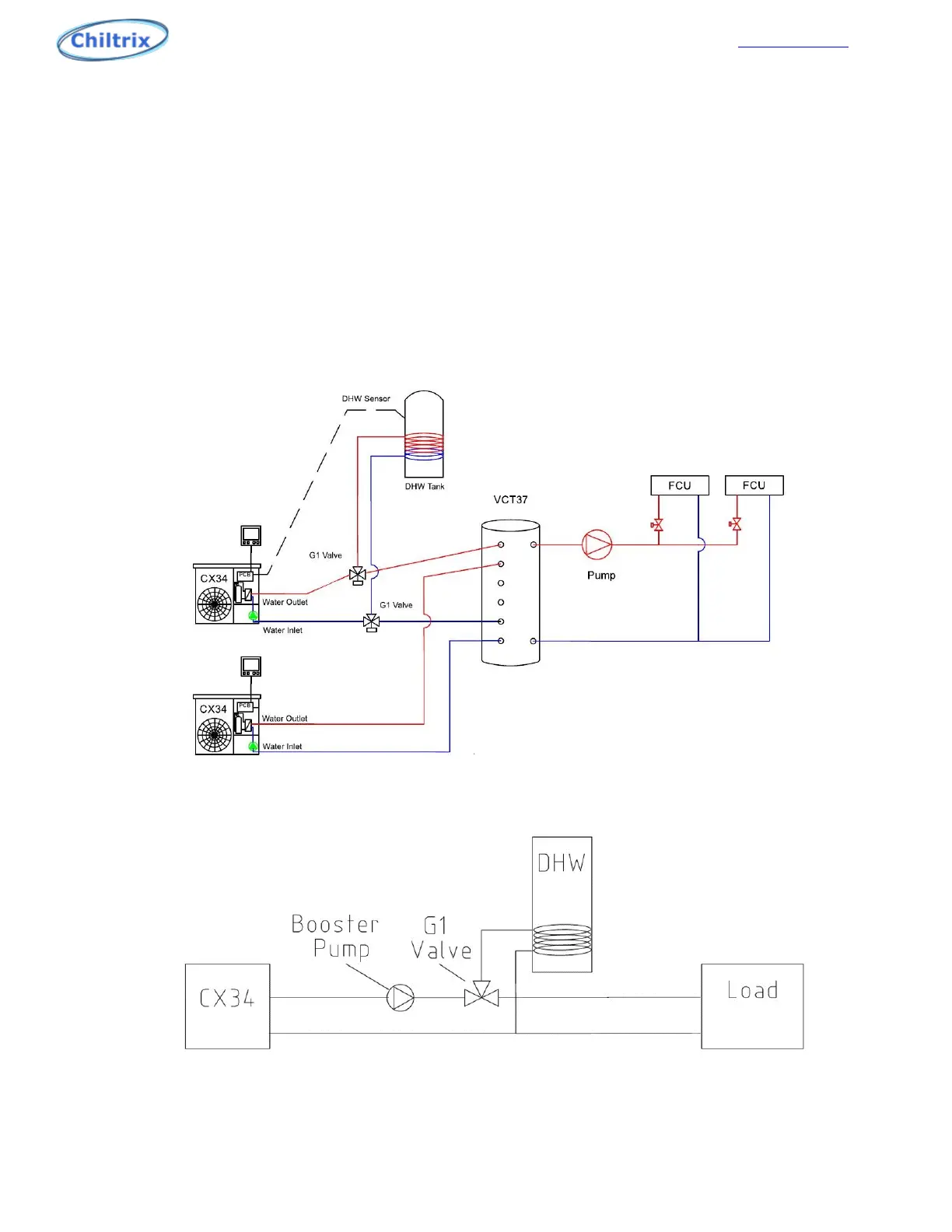
DHW (Domestic Hot Water)
G1 Valve
DHW and AC / Heating with two chillers in Parallel
G1 and G3 valves use 220v Primary from the CX34. Use conduit and install per local code. Below shows 2x G1
valves, used this way so that Chiller 2 can continue to provide cooling or heating while Chiller 1 deals with any
DHW load. Bottom drawing shows 1x CX34 properly used with only one G1 valve.
The G1 valve should be installed as close to the CX34 as practical. The DHW tank should
be installed as close to the G1 valve as practical. Shorter distances will improve
performance and reduce the likelihood of needing a booster pump.
21
IMPORTANT
Check all tank ports including under any element covers to
make sure any unused ports are plugged. Pre-plugged ports
may be only finger-tight. Check ALL ports and plugs for
water tight fit.

Other manuals for Chiltrix CX34

Related product manuals