EasyManua.ls Logo

Clarion VX402A - Page 23

Clarion VX402A
48 pages
Print Icon
To Next Page IconTo Next Page
To Next Page IconTo Next Page
To Previous Page IconTo Previous Page
To Previous Page IconTo Previous Page
Loading...
English
VX402A/VZ402A 23
English
Owner’s Manual
DVD Player Operations
Playing MP3 folders
Whenselectedforplay,lesandfolders(Folder
Search, File Search or Folder Select) are
accessed in the order in which they were written
to the media. As a result, the order in which they
areexpectedtobeplayedmaynotmatchthe
order in which they are actually played.
YoumaybeabletosettheorderinwhichMP3/
WMAlesaretobeplayedbyassigningle
namesbeginningwithplaysequencenumbers
such as “01” to “99”.
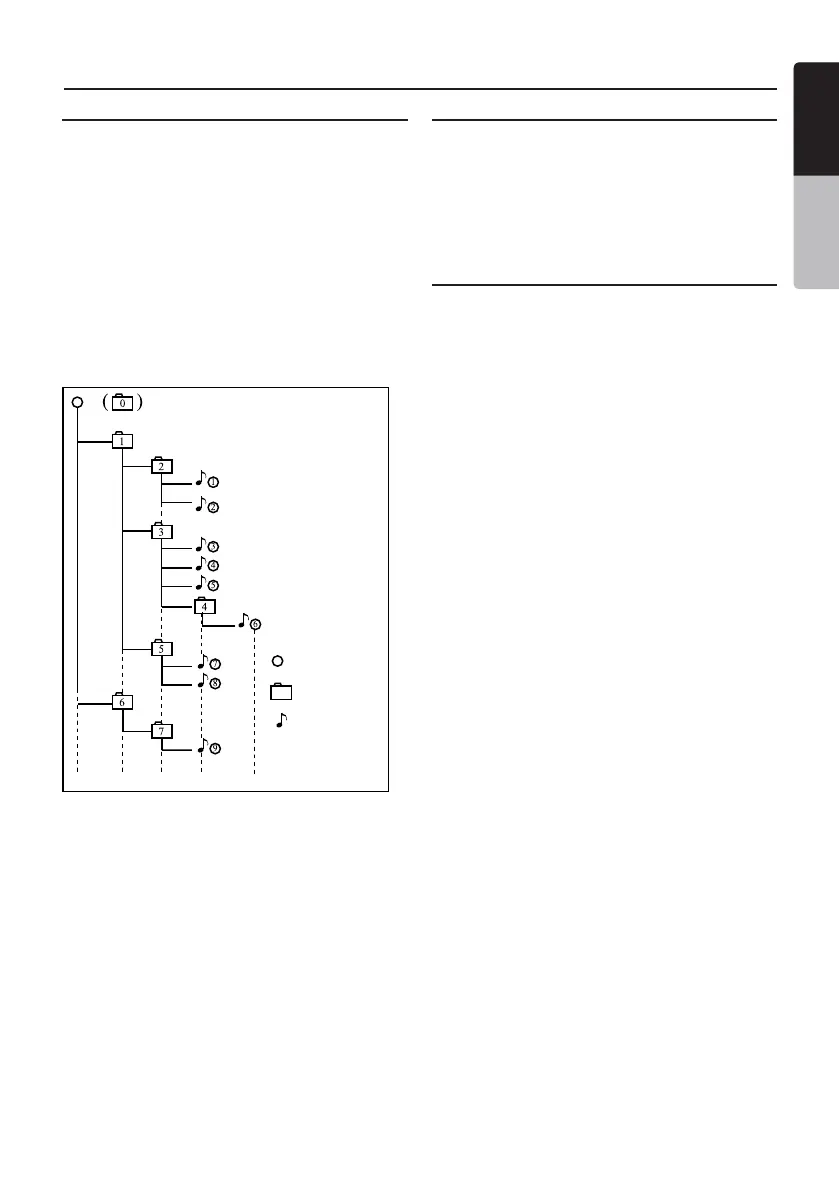
For example, a medium with the following folder/
lehierarchyissubjecttoFolderSearch,File
SearchorFolderSelect.Seethediagrambelow.
Root Folder
Folder
File
Layers 1 Layers 1 Layers 3 Layers 4 Layers 6
Theplayerwillonlyrecognizethreefolderlevels
and does not display folders containing other
folders.Intheexampleabove,theunitwilldisplay
folders 2, 3, 5, and 7, but not 1 and 6 since
they do not contain others.
PlayingDivXle
ThissystemcanplaybackDivXmovieles
recorded on a disc.
• OcialDivX
®
Certiedproduct
• PlaysallversionsofDivX
®
video(including
DivX
®
6)withstandardplaybackofDivX
®
mediales.
What is DivX?
DivXisapopularmediatechnologycreated
byDivX,Inc.DivXmedialescontainhighly
compressedvideowithhighvisualqualitythat
maintainsarelativelysmalllesize.DivXles
canalsoincludeadvancedmediafeatureslike
menus,subtitles,andalternateaudiotracks.
ManyDivXmedialesareavailablefordownload
online, and you can create your own using your
personalcontentandeasy-to-usetoolsfrom
DivX.com.

Related product manuals