EasyManua.ls Logo

Clevo NV40MZ - 2.5 V, Vccst, Vccstg

Clevo NV40MZ
106 pages
Print Icon
To Next Page IconTo Next Page
To Next Page IconTo Next Page
To Previous Page IconTo Previous Page
To Previous Page IconTo Previous Page
Loading...
Schematic Diagrams
B - 52 2.5V, VCCST, VCCSTG
B.Schematic Diagrams
2.5V, VCCST, VCCSTG
5
5
4
4
3
3
2
2
1
1
D D
C C
B B
A A
DEFAULT
SHORT
3A
Ra
Rb
3A
3A
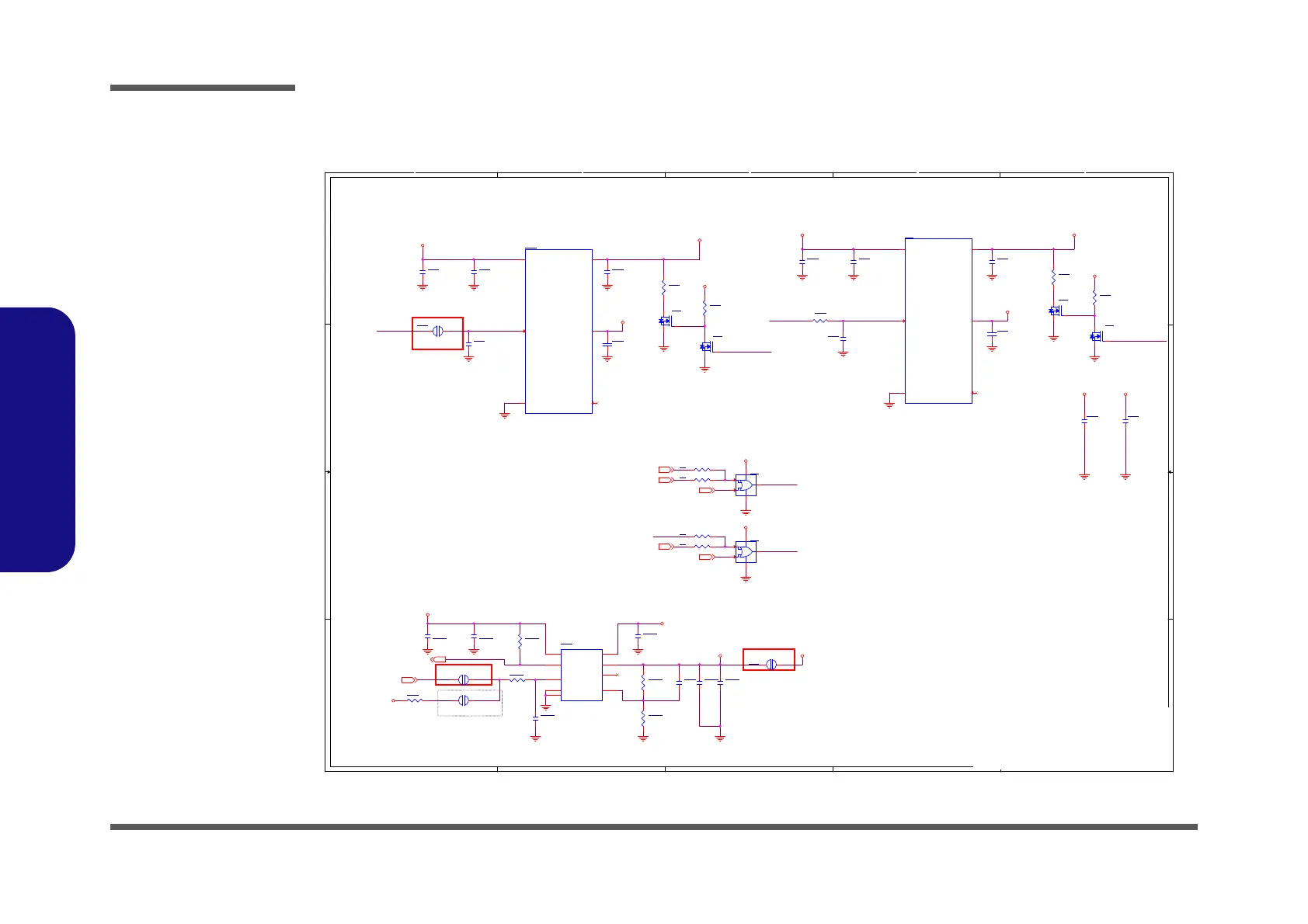
Vout = 0.8V ( 1 + Ra / Rb )
For CV test
2.5V_LDO
DEFAULT
SHORT
VCCSTG
60mA+150mA(VCCPLL) = 210mA
VCCST
20mA
DEFAULT
SHORT
3.3V
3.3V
2.5V_PG
VCCSTG
1.05V_VCCSTG_EN
1.05V_VCCST_EN
VCCST_OUT
1.05V_VCCST_EN
1.05V_VCCSTG_EN
VCCST_EN
VCCSTG_EN
SLP_S0#
VCCST_EN
VCCSTG_EN
V2.5_LDO
3.3V
5V
2.5V
VDD3
VDD3
VDD3
VCCSTG
VDD3
VCCST
VDD3
VCCST VCCSTG
VCC1P05_OUT_FET
VCC1P05_OUT_FET
VDD3
VDD3
SUSC#10,53
2.5V_PG50
3.3_VCCST_OVERRIDE10,51
SUSB#10,31,46,47,48
SLP_S0#10,33
3.3_VCCST_OVERRIDE10,51
CPU_C10_GATE#10,33
Title
Size Document Number R e v
Date: Sheet
of
D02A
2.5V/VCCST/VCCSTG
A3
51 61Thursday, August 06, 2020
ᙔ!Ϻ!ႝ!တ!!DMFWP!DP/
SCHEMATIC1
6-71-NV400-D02A
Title
Size Document Number R e v
Date: Sheet
of
D02A
2.5V/VCCST/VCCSTG
A3
51 61Thursday, August 06, 2020
ᙔ!Ϻ!ႝ!တ!!DMFWP!DP/
SCHEMATIC1
6-71-NV400-D02A
Title
Size Document Number R e v
Date: Sheet
of
D02A
2.5V/VCCST/VCCSTG
A3
51 61Thursday, August 06, 2020
ᙔ!Ϻ!ႝ!တ!!DMFWP!DP/
SCHEMATIC1
6-71-NV400-D02A
S
D
G
Q7B
*MTDK3S6R
5
34
S
D
G
Q6A
*MTDK3S6R
2
61
PU19
G9661-25ADJF11U
GND
8
VCNTL
4
NC
5
VIN
3
VOUT
6
VFB
7
POK
1
EN
2
GND
9
PR117
*47K_04
C633
*10u_6.3V_X5R_06
C560
*0.1u_10V_X5R_04
PU9
FA7609A6
NC
3
GND
1
VIN
2
VOUT
4
VBIAS
5
ON
6
R7 *0_04
C627
1u_6.3V_X5R_02
C619
1u_6.3V_X6S_04
PJ20 2mm
1 2
R585
120_04
R5 0_04
R609
*100K_04
C634
0.1u_6.3V_X5R_02
PJ5 *CV-40mil
1 2
PC41
82p_50V_NPO_04
S
D
G
Q7A
*MTDK3S6R
2
61
PJ9 1mm
1 2
U16
74LVC1G32
4
53
1
2
PR110
21.5K_1%_04
C646
1u_6.3V_X6S_04
PC186
0.1u_10V_X5R_04
C638
0.1u_6.3V_X5R_02
C630
0.1u_6.3V_X5R_02
C642
*10u_6.3V_X5R_06
PR106
10K_1%_04
R610
*33_04
PC197
0.1u_10V_X5R_04
PR92
100K_04
U17
74LVC1G32
4
53
1
2
PC195
0.1u_10V_X5R_04
R616
*100K_04
PC191
22u_6.3V_X5R_06
PJ17 OPEN-1mm
1 2
PU10
FA7609A6
NC
3
GND
1
VIN
2
VOUT
4
VBIAS
5
ON
6
R6 *0_04
C635
1u_6.3V_X5R_02
S
D
G
Q6B
*MTDK3S6R
5
34
R8 0_04
C643
0.1u_6.3V_X5R_02
PC196
1u_6.3V_X5R_04
PR100
0_04
R630
*33_04
PC190
10u_6.3V_X5R_06
C636
0.1u_6.3V_X5R_02
Sheet 51 of 61
2.5V, VCCST,
VCCSTG

Table of Contents

Related product manuals