EasyManua.ls Logo

Comelit 1998NA - Page 83

Comelit 1998NA
Print Icon
To Next Page IconTo Next Page
To Next Page IconTo Next Page
To Previous Page IconTo Previous Page
To Previous Page IconTo Previous Page
Loading...
83
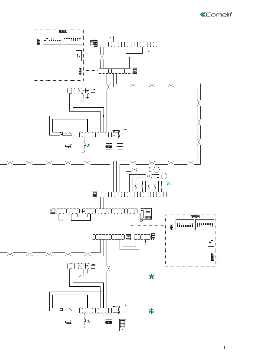
Max 20 m. Pulsante comando apriporta locale.
Tagliare solo la resistenza dell’uscita utilizzata.
Max 20 m. Local door-opener button.
Only cut o the resistance of the output used.
1
4
POSTI ESTERNI SECONDARI
SECONDARY EXTERNAL UNITS
PLATINES EXTÉRIEURES SECONDAIRES
2
POSTI ESTERNI PRINCIPALI
MAIN EXTERNAL UNITS
PLATINES EXTÉRIEURES
CENTRALINO PRINCIPALE
MAIN SWITCHBOARD
STANDARD PRINCIPAL
1200
12V~
230V~
+
-
4888C
~
1
L
IN
L
IN
L
4
L
3
L
2
L
1
L
3
L
2
L
4
L
230V
~ ~
L
3
L
3
L
4
L
4
L
5
L
5
L
6
L
6
L
7
L
7
L
8
L
8
L
9
L
9
L
2
L
2
L
IN
L
IN
L
1
L
1
4834/9
1424
~
-
+
LPout
~
L
M
L
M
L
S
L
S
LPin
LPin
S
L
S
L
M
L
M
L
~
LPout
+
-
~
1424
1424
~
-
+
LPout
~
L
M
L
M
L
S
L
S
LPin
~~
230V
L
4
L
2
L
3
L
1
L
2
L
3
L
4
L
IN
L
IN
L
1
~
4888C
-
+
UT9200
E
T
R
GND
SE
NO NC
C
O
M
LL
+
VV
-
UT1020
E
T
R
GND
SE
NO NC
C
O
M
LL
+
VV
-
UT1020
E
T
R
GND
SE
NO NC
C
O
M
LL
+
VV
-
UT9200
E
T
R
GND
SE
NO NC
C
O
M
LL
+
VV
-
UT9270
UT9270
~
24
0
2
3
0
1195
0
1
2
T
X
R
X
~
0
L
M
L
M
2
4
G
N
D
L
P
C
H
C
H
1
L
P
2
O
U
T
O
U
T
N
O
C
1998NA
MASTER
120-230 V
-
+
1595
120-230 V
-
+
1595
120-230 V
-
+
1595
120-230 V
-
+
1595
3
4
1-100
USER
1-100
USER
A
B
JP2
TOP 1
B
A
JP1
ON
S1
1 2 3 4 6 75 8
ON
S3
1 2
ON
S2
1 2 3 4 6 75 8
JP3
A
B
JP2
TOP 1
B
A
JP1
ON
S1
1 2 3 4 6 75 8
ON
S3
1 2
ON
S2
1 2 3 4 6 75 8
JP3
A
B
JP2
TOP 3
B
A
JP1
ON
S1
1 2 3 4 6 75 8
ON
S3
1 2
ON
S2
1 2 3 4 6 75 8
JP3
UT1020
UT1020
SIMPLEBUS
TOP
Max 20 m. Bouton commande ouvre-porte local.
Couper seulement la résistance de la sortie utilisée.

Table of Contents

Related product manuals