EasyManua.ls Logo

Comelit 1998NA - Page 85

Comelit 1998NA
Print Icon
To Next Page IconTo Next Page
To Next Page IconTo Next Page
To Previous Page IconTo Previous Page
To Previous Page IconTo Previous Page
Loading...
85
1
2
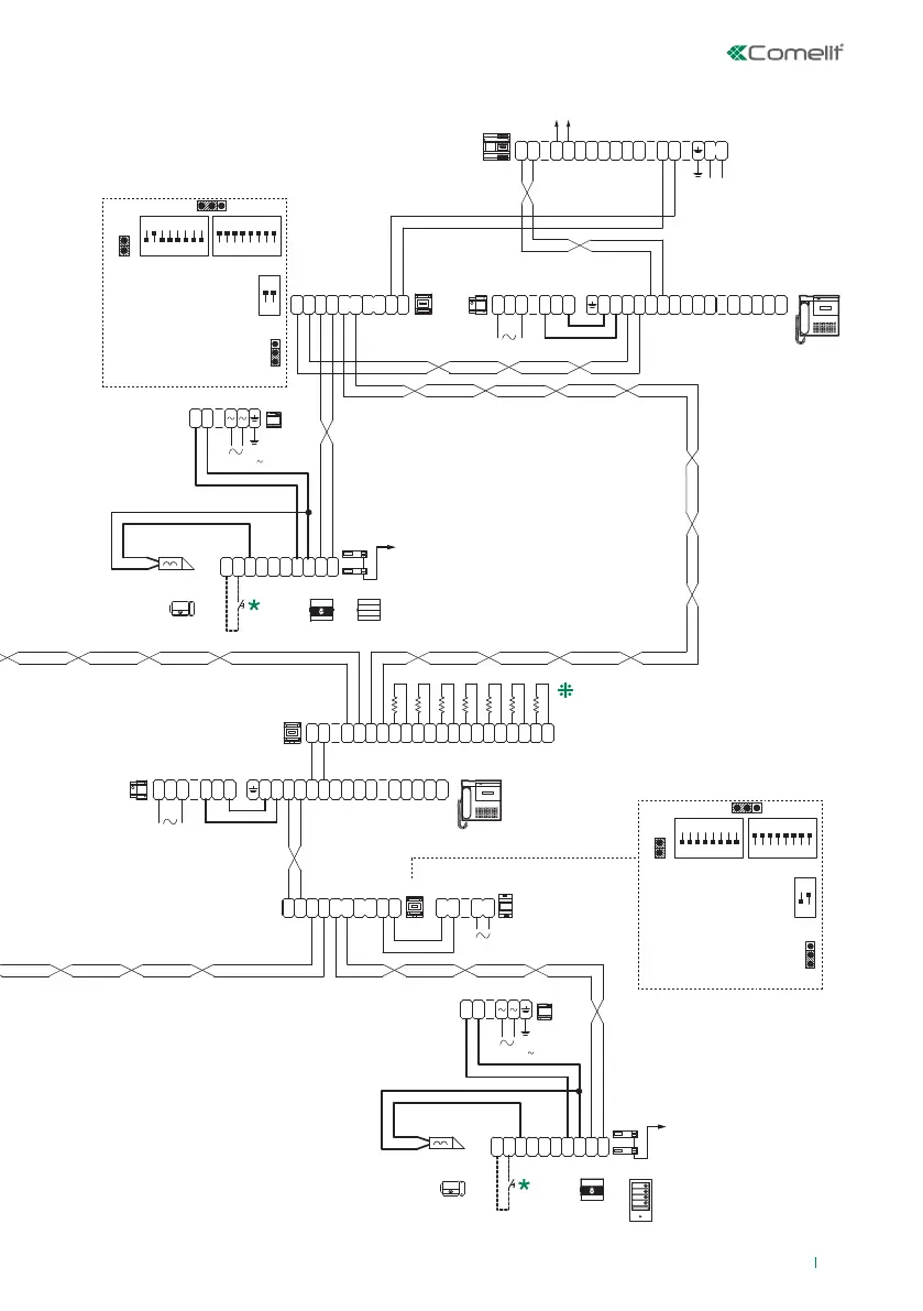
POSTI ESTERNI SECONDARI
SECONDARY EXTERNAL UNITS
PLATINES EXTÉRIEURES SECONDAIRES
2
POSTI ESTERNI PRINCIPALI
MAIN EXTERNAL UNITS
PLATINES EXTÉRIEURES
CENTRALINO PRINCIPALE
MAIN SWITCHBOARD
STANDARD PRINCIPAL
CENTRALINI SECONDARI
SECONDARY SWITCHBOARDS
STANDARDS SECONDAIRES
1200
12V~
230V~
+
-
4888C
~
1
L
IN
L
IN
L
4
L
3
L
2
L
1
L
3
L
2
L
4
L
230V
~ ~
L
3
L
3
L
4
L
4
L
5
L
5
L
6
L
6
L
7
L
7
L
8
L
8
L
9
L
9
L
2
L
2
L
IN
L
IN
L
1
L
1
4834/9
1424
~
-
+
LPout
~
L
M
L
M
L
S
L
S
LPin
LPin
S
L
S
L
M
L
M
L
~
LPout
+
-
~
1424
1424
~
-
+
LPout
~
L
M
L
M
L
S
L
S
LPin
~~
230V
L
4
L
2
L
3
L
1
L
2
L
3
L
4
L
IN
L
IN
L
1
~
4888C
-
+
UT1020
E
T
R
GND
SE
NO NC
C
O
M
LL
+
VV
-
UT1020
E
T
R
GND
SE
NO NC
C
O
M
LL
+
VV
-
UT1020 UT9200
E
T
R
GND
SE
NO NC
C
O
M
LL
+
VV
-
UT1020 UT9200
E
T
R
GND
SE
NO NC
C
O
M
LL
+
VV
-
UT9270
UT9270
120-230 V
-
+
1595
120-230 V
-
+
1595
2
120-230 V
-
+
1595
120-230 V
-
+
1595
~
24
0
2
3
0
1195
0
1
2
T
X
R
X
~
0
L
M
L
M
2
4
G
N
D
L
P
C
H
C
H
1
L
P
2
O
U
T
O
U
T
N
O
C
1998NA
SECONDARY
~
24
0
2
3
0
1195
0
1
2
T
X
R
X
~
0
L
M
L
M
2
4
G
N
D
L
P
C
H
C
H
1
L
P
2
O
U
T
O
U
T
N
O
C
1998NA
SECONDARY
~
24
0
2
3
0
1195
0
1
2
T
X
R
X
~
0
L
M
L
M
2
4
G
N
D
L
P
C
H
C
H
1
L
P
2
O
U
T
O
U
T
N
O
C
1998NA
MASTER
1-100
USER
1-100
USER
A
B
JP2
TOP 2
B
A
JP1
ON
S1
1 2 3 4 6 75 8
ON
S3
1 2
ON
S2
1 2 3 4 6 75 8
JP3
A
B
JP2
TOP 2
B
A
JP1
ON
S1
1 2 3 4 6 75 8
ON
S3
1 2
ON
S2
1 2 3 4 6 75 8
JP3
A
B
JP2
TOP 3
B
A
JP1
ON
S1
1 2 3 4 6 75 8
ON
S3
1 2
ON
S2
1 2 3 4 6 75 8
JP3
SIMPLEBUS
TOP

Table of Contents

Related product manuals