EasyManua.ls Logo

Comelit 1998NA - Page 87

Comelit 1998NA
Print Icon
To Next Page IconTo Next Page
To Next Page IconTo Next Page
To Previous Page IconTo Previous Page
To Previous Page IconTo Previous Page
Loading...
87
P
L
P
L
S
L
S
L
M
L
M
L
+
~
~
-
1224A
~~
230V
L
4
L
2
L
3
L
1
L
2
L
3
L
4
L
IN
L
IN
L
1
~
4888C
-
+
1224A
-
~
~
+
L
M
L
M
L
S
L
S
L
P
L
P
+
-
4888C
~
1
L
IN
L
IN
L
4
L
3
L
2
L
1
L
3
L
2
L
4
L
230V
~ ~
UT1020
E
T
R
GND
SE
NO NC
C
O
M
LL
+
VV
-
UT9200
E
T
R
GND
SE
NO NC
C
O
M
LL
+
VV
-
UT9200
E
T
R
GND
SE
NO NC
C
O
M
LL
+
VV
-
120-230 V
-
+
1595
120-230 V
-
+
1595
120-230 V
-
+
1595
~
24
0
2
3
0
1195
0
1
2
T
X
R
X
~
0
L
M
L
M
2
4
G
N
D
L
P
C
H
C
H
1
L
P
2
O
U
T
O
U
T
N
O
C
1998NA
~
24
0
2
3
0
1195
0
1
2
T
X
R
X
~
0
L
M
L
M
2
4
G
N
D
L
P
C
H
C
H
1
L
P
2
O
U
T
O
U
T
N
O
C
1998NA
3
4
L
3
L
3
L
4
L
4
L
5
L
5
L
6
L
6
L
7
L
7
L
8
L
8
L
9
L
9
L
2
L
2
L
IN
L
IN
L
1
L
1
4834/9
UT9270
4
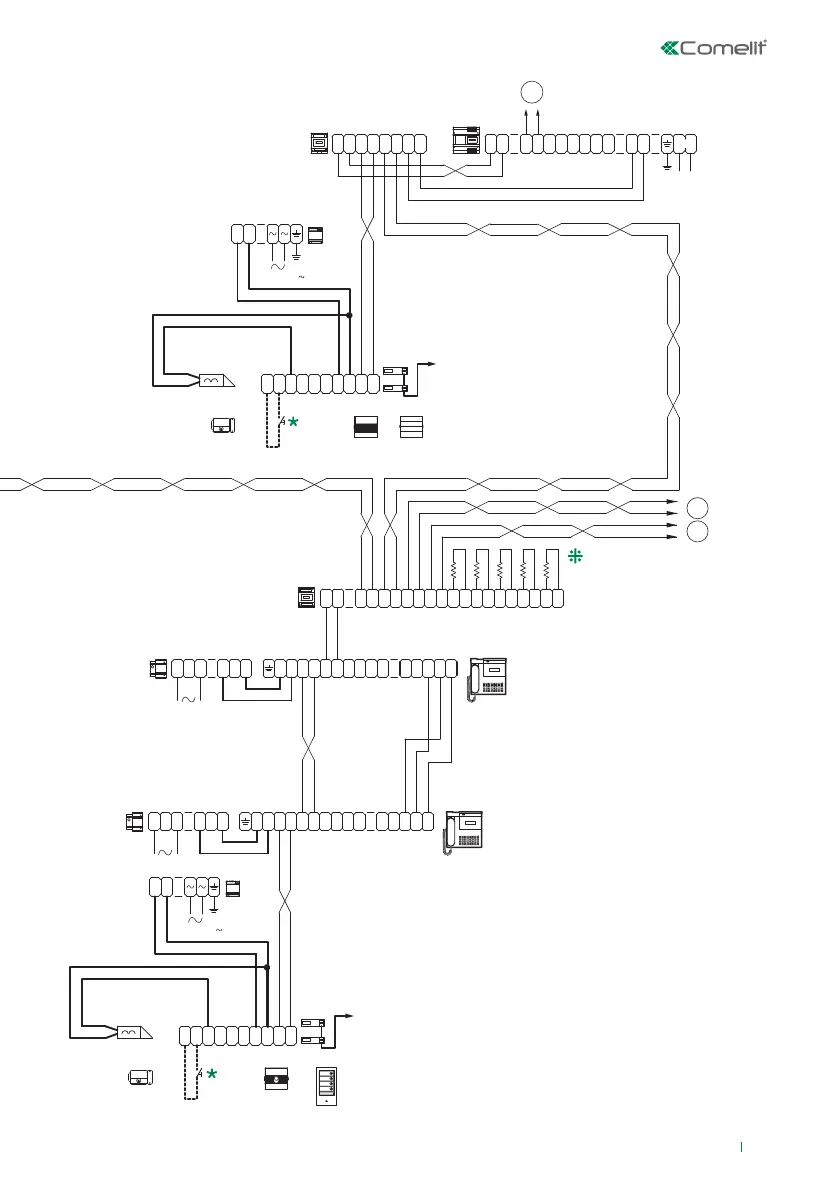
POSTI ESTERNI SECONDARI AUDIO
21
CENTRALINI PRINCIPALI
MAIN SWITCHBOARDS
STANDARDS PRINCIPAUX
POSTO ESTERNO PRINCIPALE
MAIN EXTERNAL UNIT
PLATINE EXTÉRIEURE PRINCIPALE
1
2
UT1010
UT1010

Table of Contents

Related product manuals