EasyManua.ls Logo

Commax DRC-481L - Wiring Methods; Guardhouse Interphone Wiring (CDS-481 L)

Commax DRC-481L
53 pages
Print Icon
To Next Page IconTo Next Page
To Next Page IconTo Next Page
To Previous Page IconTo Previous Page
To Previous Page IconTo Previous Page
Loading...
- 35-
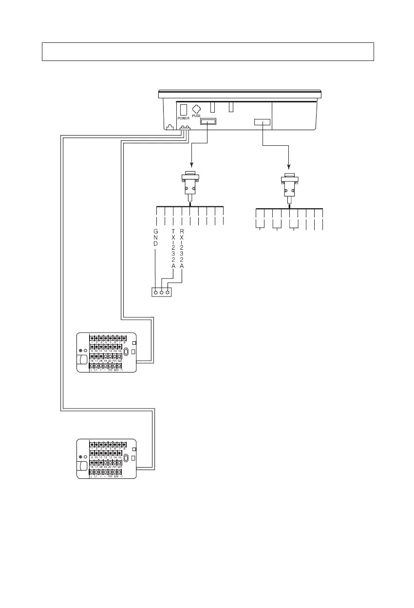
21. Wiring Method
1-2 :Call 1 (TIV 0.65mm×2C Non Polar)
3-4 :Call 2 (TIV 0.65mm×2C Non Polar)
5-6 :Call 3 (TIV 0.65mm×2C Non Polar)
7-8 :Call 4 (TIV 0.65mm×2C Non Polar)
9-10 :Call 5 (TIV 0.65mm×2C Non Polar)
11-12 : Call 6 (TIV 0.65mm×2C Non Polar)
13-14 : Call 7 (TIV 0.65mm×2C Non Polar)
15-16 : Call 8 (TIV 0.65mm×2C Non Polar)
17 : Data (TIV 0.65mm Polar)
18 :GND (TIV 0.65mm Polar)
1-2 : Call 1 (TIV 0.65mm×2C Non Polar)
3-4 : Call 2 (TIV 0.65mm×2C Non Polar)
5-6 : Call 3 (TIV 0.65mm×2C Non Polar)
7-8 : Call 4 (TIV 0.65mm×2C Non Polar)
9-10 : Call 5 (TIV 0.65mm×2C Non Polar)
11-12 : Call 6 (TIV 0.65mm×2C Non Polar)
13-14 : Call 7 (TIV 0.65mm×2C Non Polar)
15-16 : Call 8 (TIV 0.65mm×2C Non Polar)
1) Guardhouse Interphone (CDS-481L)
For Computer
Connection
(Optional)
Connection to a
Computer
Rear Code Terminal
Rear Code Terminal
Talk 1~8, Data
Terminal for connection
with external Phone lines.
Talk 9~16, Data
Talk 1
Talk 2
Talk 3
DATA
GND
Bk Br ROrY GBPu G
Bk Br ROrY GBPu G
For Internal
Phone Line
Bk: Black
Br: Brown
R: Red
Or: Orange
Y: Yellow
G: Green
B: Blue
Pu: Purple
G: Gray

Related product manuals