EasyManua.ls Logo

Compaq Evo N600c - Page 73

Compaq Evo N600c
217 pages
Print Icon
To Next Page IconTo Next Page
To Next Page IconTo Next Page
To Previous Page IconTo Previous Page
To Previous Page IconTo Previous Page
Loading...
Troubleshooting
Maintenance and Service Guide 2–23
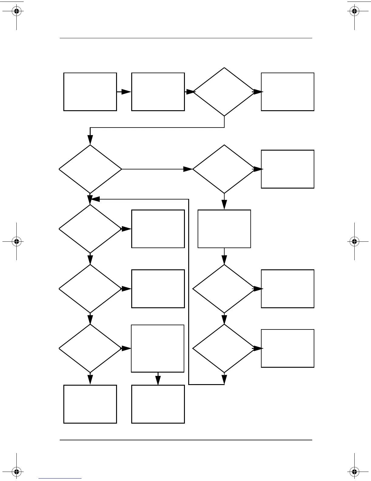
Flowchart 2.13 - No OS Loading from Diskette Drive
Done
Y
N
Reseat
diskette drive.
OS not loading
from
diskette drive.
Done
Y
Y
Y
Y
Y
Y
YN
N
NN
N
N
N
OS
loading?
Nonsystem
disk message?
Bootable
diskette
in drive?
Install bootable
diskette and
reboot computer.
Check diskette
for system files.
Try different
diskette.
1. Replace
diskette drive.
2. Replace system
board.
Nonsystem
disk error?
OS
loading?
Boot
from another
device?
Enable drive
and cold boot
computer.
Diskette
drive boot
order?
Change boot
priority using
the setup utility.
Go to
Flowchart 2.17,
Nonfunctioning
Device.
Diskette
drive enabled
in the setup
utility?
Go to
Flowchart 2.17,
Nonfunctioning
Device.
Clear CMOS.
Refer to
Section 1.3,
“Clearing a
Password,” for
instructions.
279362-003.book Page 23 Monday, May 19, 2003 1:28 PM

Table of Contents

Other manuals for Compaq Evo N600c

Related product manuals