EasyManua.ls Logo

Comtech Xicom Technology XTD-750K - RF Inhibit with External Source

Default Icon
180 pages
Print Icon
To Next Page IconTo Next Page
To Next Page IconTo Next Page
To Previous Page IconTo Previous Page
To Previous Page IconTo Previous Page
Loading...
MNC-0300-036 14 of 26 Revision E
Unpacking and Installation
Figure 6, RF Inhibit with Internal Source
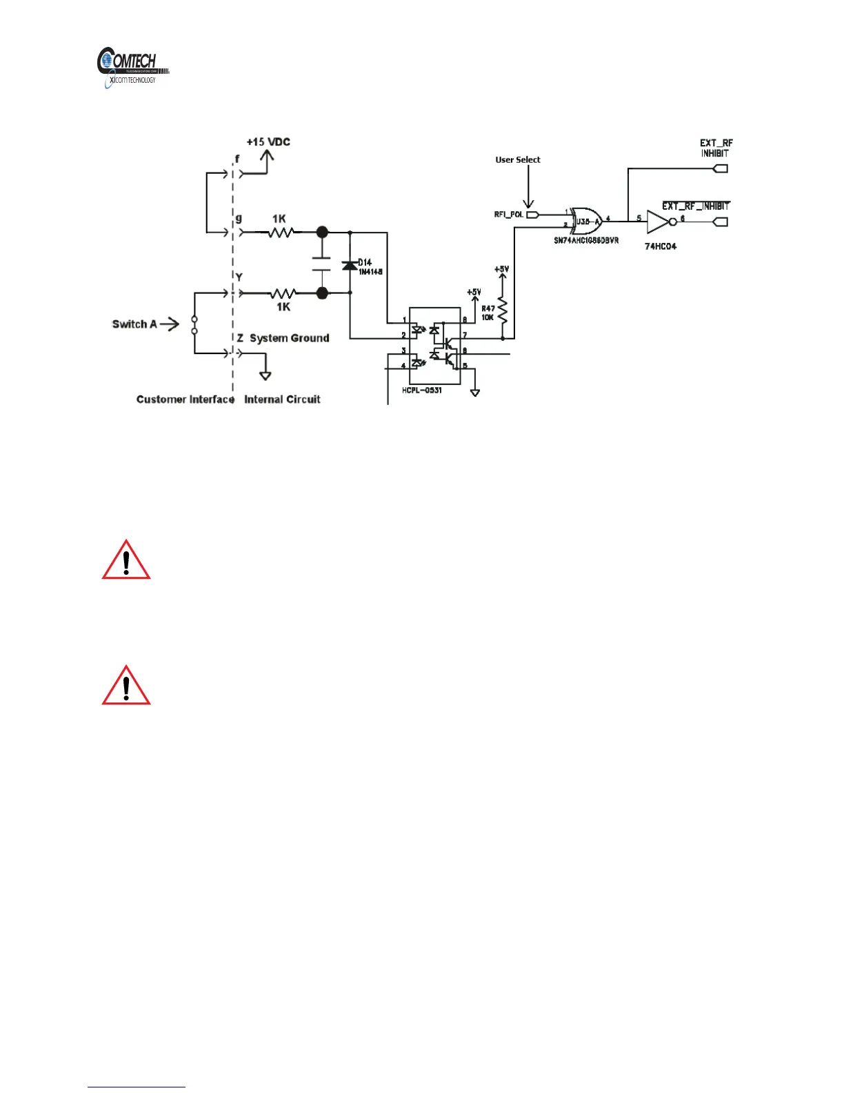
RF Inhibit with External Source
Caution
Do not mix internal and external references because there
may a difference in ground potential between the external
source and the HPA. Failure to comply could result in
damage to the equipment.
Achtung
Wenn ein unterschied im Ground potential zwischen
äusseren quelle und HPA vorhanden ist, die inneren und
äusseren Referencen nucht mischen. Die Nichtbeachtung
kann zu Schäden am Gerät Führen.
Refer to Figure 7. J1-g can be driven from an external voltage source of
+5 to +15 VDC. In this case J1-Y should be connected to the ground
reference of the external supply to prevent damage to the HPA
EAR EXPORT CONTROLLED: The information contained in this Manual refers or relates to a product that is subject
to the U.S. Export Administration Regulations (EAR). Transfer of data herein by any means to a Foreign Person,
whether in the U.S. or abroad, may require an export license from the U.S. Department of Commerce.

Table of Contents