EasyManua.ls Logo

Control Techniques Unidrive 1404 - Page 120

Control Techniques Unidrive 1404
208 pages
Print Icon
To Next Page IconTo Next Page
To Next Page IconTo Next Page
To Previous Page IconTo Previous Page
To Previous Page IconTo Previous Page
Loading...
Safety
Information
Product
Information
Mechanical
Installation
Electrical
Installation
Getting
Started
Menu 0
Running
the motor
Optimisation
Macros
Advanced
Parameters
Technical
Data
Diagnostics
UL Listing
Information
120 Unidrive User Guide
www.controltechniques.com Issue Number: 9
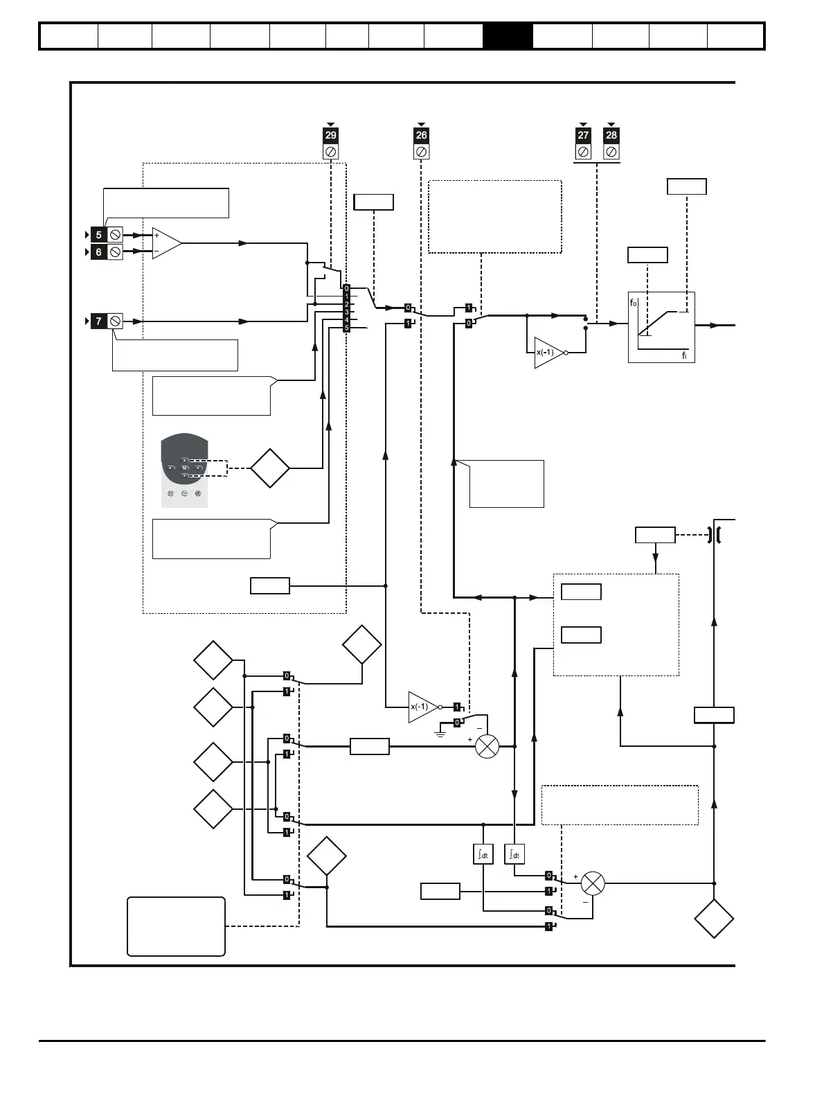
Figure 9-8 Macro 8 Digital lock / shaft orientation logic diagram
Reference selection
Speed reference 1
(RELATIVE)
JOG SELECT
RUN
FORWARD
RUN
REVERSE
0.05
Reference
selector
ANALOG INPUT 1 /
INPUT 2 select
Minimum
speed clamp
0.01
0.02
Maximum
speed
clamp
0.15
Position-loop
mode selector
Keypad
reference
Precision reference
(not used with Menu 0)
Preset references
(see the Unidrive
Advanced User Guide)
0.35
Reference-encoder /
Feedback-resolver
position
0.21
Feedback-encoder /
Reference-resolver
position
0.19
Reference-encoder /
Feedback-resolver
speed
0.22
Feedback-encoder /
Reference-resolver
speed
0.18
Reference
encoder/resolver
ratio
0.17
Reference
encoder/resolver
revolution counter
0.29
Feedback
encoder/resolver
revolution counter
0.30
0.14
Orientation
acceptance
window
0.27
Orientation
reference
0.26
Position
error
0.20
Position-
loop gain
0.24
Positioning
speed limit
0.25
UD53
Not fitted:
Fitted:
0
1
Digital-lock
with feed-forward:
Digital-lock
without feed-forward:
Shaft orientation:
0
1
1
(Relative) Jog
reference
Digital
feed-forward
Digital-lock modes:
Orientation modes:
0
1
Speed reference 2
(local)

Table of Contents

Related product manuals