EasyManua.ls Logo

D-Link DES-3350SR - Appendix B

D-Link DES-3350SR
188 pages
Print Icon
To Next Page IconTo Next Page
To Next Page IconTo Next Page
To Previous Page IconTo Previous Page
To Previous Page IconTo Previous Page
Loading...
D-Link DES-3350SR Standalone Layer 3 Switch
157
Appendix B
Understanding and Troubleshooting the Spanning Tree Protocol
When the spanning-tree algorithm determines a port should be transitioned to the forwarding state, the following occurs:
The port is put into the listening state where it receives BPDUs and passes them to the switch’s CPU. BPDU packets from
the CPU are processed. If no BPDUs that suggest the port should go to the blocking state are received:
The port waits for the expiration of the forward delay timer. It then moves to the learning state.
In the learning state, the port learns station location information from the source address of packets and adds this
information to its forwarding database.
The expiration of the forwarding delay timer moves the port to the forwarding state, where both learning and forwarding
are enabled. At this point, packets are forwarded by the port.
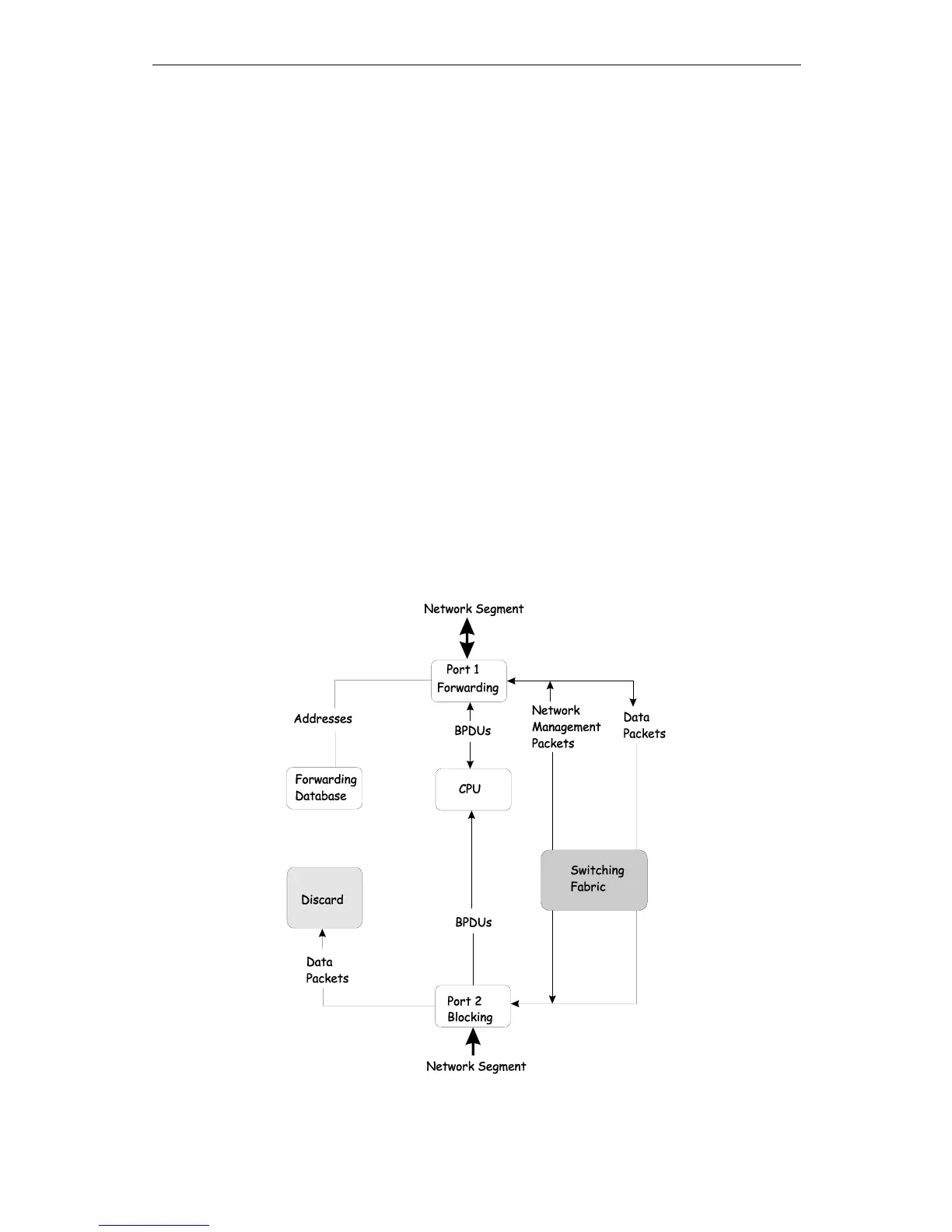
Blocking State
A port in the blocking state does not forward packets. When the switch is booted, a BPDU is sent to each port in the switch putting
these ports into the blocking state. A switch initially assumes it is the root, and then begins the exchange of BPDUs with other
switches. This will determine which switch in the network is the best choice for the root switch. If there is only one switch on the
network, no BPDU exchange occurs, the forward delay timer expires, and the ports move to the listening state. All STP enabled
ports enter the blocking state following switch boot.
A port in the blocking state does the following:
Discards packets received from the network segment to which it is attached.
Discards packets sent from another port on the switch for forwarding.
Does not add addresses to its forwarding database
Receives BPDUs and directs them to the CPU.
Does not transmit BPDUs received from the CPU.
Receives and responds to network management messages.

Table of Contents

Other manuals for D-Link DES-3350SR

Related product manuals