EasyManua.ls Logo

D-Link DES-3350SR - Spanning Tree Protocol Failure; Troubleshooting Stp

D-Link DES-3350SR
188 pages
Print Icon
To Next Page IconTo Next Page
To Next Page IconTo Next Page
To Previous Page IconTo Previous Page
To Previous Page IconTo Previous Page
Loading...
D-Link DES-3350SR Standalone Layer 3 Switch
161
Troubleshooting STP
Spanning Tree Protocol Failure
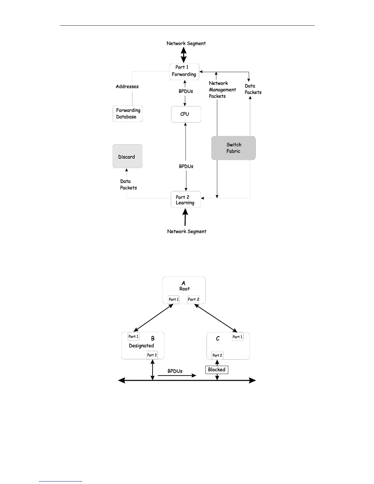
A failure in the STA generally leads to a bridging loop. A bridging loop in an STP environment comes from a port that should be
in the blocking state, but is forwarding packets.
In this example, B has been elected as the designated bridge and port 2 on C is in the blocking state. The election of B as the
designated bridge is determined by the exchange of BPDUs between B and C. B had a better BPDU than C. B continues sending
BPDUs advertising its superiority over the other bridges on this LAN. Should C fail to receive these BPDUs for longer than the
MAX AGE (default of 20 seconds), it could start to transition its port 2 from the blocking state to the forwarding state.
It should be noted: A port must continue to receive BPDUs advertising superior paths to remain in the blocking state.
There are a number of circumstances in which the STA can fail – mostly related to the loss of a large number of BPDUs. These
situations will cause a port in the blocking state to transition to the forwarding state.

Table of Contents