EasyManua.ls Logo

D-Link DES-3350SR - Forwarding State

D-Link DES-3350SR
188 pages
Print Icon
To Next Page IconTo Next Page
To Next Page IconTo Next Page
To Previous Page IconTo Previous Page
To Previous Page IconTo Previous Page
Loading...
D-Link DES-3350SR Standalone Layer 3 Switch
159
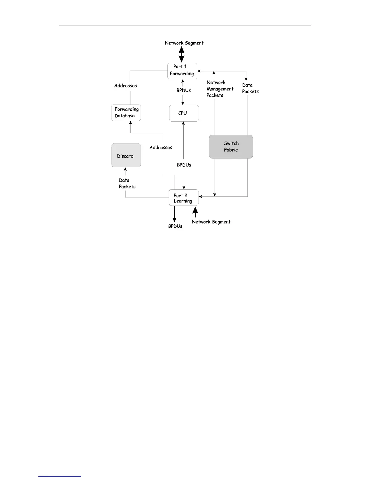
Forwarding State
A port in the forwarding state forwards packets. The port enters the forwarding state from the learning state when the forward
delay timer expires.
A port in the forwarding state does the following:
Forwards packets received from the network segment to which it is attached.
Forwards packets sent from another port on the switch for forwarding.
Incorporates station location information into its address database.
Receives BPDUs and directs them to the system CPU.
Receives and responds to network management messages.

Table of Contents

Other manuals for D-Link DES-3350SR

Related product manuals