EasyManua.ls Logo

D-Link DES-3350SR - Disabled State

D-Link DES-3350SR
188 pages
Print Icon
To Next Page IconTo Next Page
To Next Page IconTo Next Page
To Previous Page IconTo Previous Page
To Previous Page IconTo Previous Page
Loading...
D-Link DES-3350SR Standalone Layer 3 Switch
160
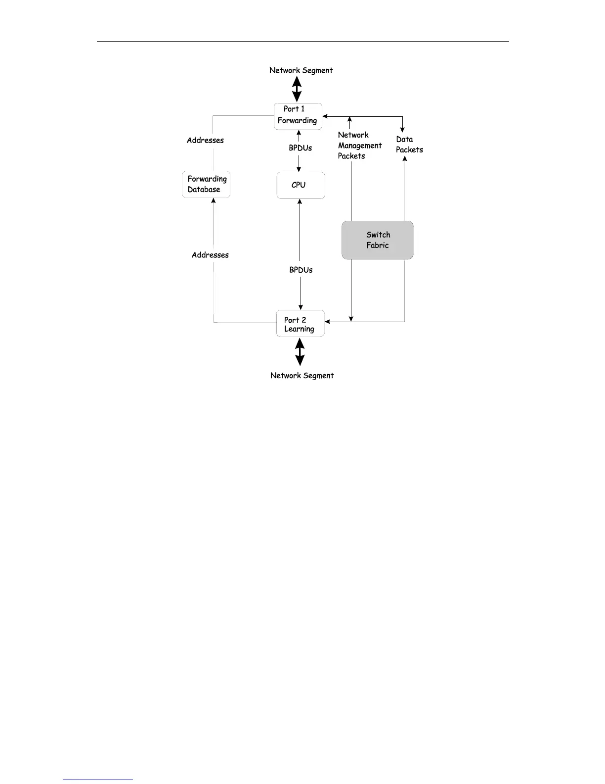
Disabled State
A port in the disabled state does not participate in frame forwarding or STP. A port in the disabled state is virtually non-
operational.
A disabled port does the following:
Discards packets received from the network segment to which it is attached.
Discards packets sent from another port on the switch for forwarding.
Does not add addresses to its forwarding database.
Receives BPDUs, but does not direct them to the system CPU.
Does not receive BPDUs for transmission from the system CPU.
Receives and responds to network management messages.

Table of Contents

Other manuals for D-Link DES-3350SR

Related product manuals